2023-03-08 09:02
近日,国家体育总局发布了《关于印发 <兴奋剂检查人员管理办法>的通知》。《办法》提出,检查官和血检官资格认证的有效期为1年。检查官和血检官通过年度考核,培训考试合格后方可获得下一年度检查官和血检官资格认证。如果检查官在再认证之前的1年时间内未完成规定次数的兴奋剂检查任务,检查官应当重新进行培训,培训合格后方可获得资格认证。
《办法》全文如下:
体育总局办公厅关于印发 《兴奋剂检查人员管理办法》的通知
各省、自治区、直辖市、新疆生产建设兵团体育行政部门,有关运动项目管理中心,有关全国性体育社会组织:
为加强兴奋剂检查人员管理和队伍建设,保证兴奋剂检查依法依规和高质量开展,依据《中华人民共和国体育法》、国务院《反兴奋剂条例》、国家体育总局《反兴奋剂管理办法》《反兴奋剂规则》,参照《世界反兴奋剂条例》以及相关国际标准,国家体育总局制定了《兴奋剂检查人员管理办法》。现将该办法印发给你们,请认真遵照执行。
体育总局办公厅
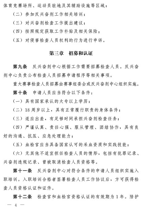
2023年2月20日







