这群初中生通过探究揭开“扫把不倒”之谜
2020-03-20 11:58 来源:  北京号
关注

此前,不少社交媒体平台上都出现了这样一个帖子:美国宇航局说由于地球受太阳引力的关系,2月10日当天对物体的引力最小,是一年中唯一可以让扫把站起来的日子,于是乎,引发全网参与“立扫把挑战”。北京十二中初中物理老师:现在把这个任务交给大家,研究一下这其中的奥秘,替NASA辟谣的同时也给你的家长们科普一下。下面是同学们的研学过程:

第一步:分工、讨论

面对一个这样的问题,我们一开始先通过讨论确定研究的问题和研究的方向。显然,这些任务量不可能一个人完成,所以我们通过小组分工,每个人负责自己的一部分,集思广益,大大地增加了我们的效率。接下来是查找资料,我们将自己查到的相关资料发到群中,供大家参考。


第二步:实验、探究

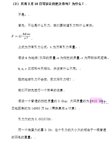
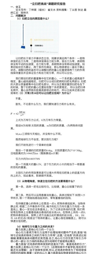
同学们根据收集到的资料,有的进行亲自的实验,有的开始根据数据展开计算,有的通过画图等方法讲原理更直观的展现。

为了研究“重力随纬度的变化”,某同学先是用画图软件打了草稿,但不知道想法是否正确。于是又通过几何画板将将重力与纬度的变化关系做成了动画,验证了想法。


第三步:完成探究、总结反思

最终,将各组员的内容合并后便得到了最终的探究结果,但任务还没有完成。从中,我们找到了在小组分工合作、材料收集、实验探究等方面的一些不足,我们将它总结并反思,获得了宝贵的经验,也从中明白了一些道理——这是比探究本身更重要的东西。

部分成果展示

感悟、收获、评价

孙绪娟老师:疫情期间面对海量网络信息,我们需要保持清醒头脑,不信谣,不传谣。恰遇“立扫把”的热点话题,希望借此问题的讨论,我们能够学会用科学的力量提高自己的辨别能力,学会用科学的眼光看待我们周围的世界。

王嘉毅同学:从最初的茫然,到进入状态,再到思路清晰,整个写作过程紧张又充实。大家集思广益,确定写作思路,然后根据各自擅长的内容查阅资料,在限定时间内完成撰写。我们浏览网页、徜徉书海,自学了高中物理的部分课程。大家互相帮助,共同进步,最后把各自的成果“组装”,心里是满满的喜悦。怀着忐忑的心情上交初稿,经过孙老师的悉心指导,小论文才最终成型。论文的写作过程是我们再学习、再提高的过程。不仅对课内知识进行了巩固和拓展,论文中涉及的分析、计算,也充分运用了竞赛课所学的知识。严谨认真的学习态度、不惧困难的学习精神是我在此次活动中最大的收获。

王昊卿同学:在一开始接到任务时,我看到“涉及未学过的知识” 就产生了畏惧、抵触的心理。但通过小组讨论、查找资料、猜想、计算等一步步深入、复杂的探究,最后得出正确的结果时,那种快乐和自豪感油然而生。回过头看,用到的知识不仅限于初中,甚至涉及高中、大学的物理知识,我们也为我们的研究成果所感到惊讶。这次的课题研究中,我们利用所学的物理知识,亲自捅破了谣言,也让我对物理、对知识的认识不再限于课本上的那些文字、公式,它们现在变成了我们面对谣言时的武器。我们应该活学活用,将它们真正的运用在生活中。


作者:

北京市第十二中学

打开APP阅读全文
特别声明:本文为北京日报新媒体平台“北京号”作者上传并发布,仅代表作者观点,北京日报仅提供信息发布平台。未经许可,不得转载。
APP内打开