2020-09-30 07:49
新冠肺炎疫情发生以来,全市上下坚决贯彻习近平总书记关于疫情防控工作重要讲话、重要指示批示精神和党中央、国务院各项决策部署,按照“坚定信心、同舟共济、科学防治、精准施策”的总要求,万众一心、众志成城,全力做好疫情防控各项工作,全市疫情防控阻击战取得重大战略性成果。在这次抗疫斗争中,全市各党政群机关、企事业单位和广大干部群众,坚定必胜之心、责任之心、仁爱之心,在体制机制、传染病预防控制、重症患者治疗、物资保障、科技支撑、群防群控等方面,忠于职守、勇往直前、无私奉献、团结奋战,涌现出一大批先进个人和先进集体,生动诠释了生命至上、举国同心、舍生忘死、尊重科学、命运与共的伟大抗疫精神。
为表彰先进,弘扬正气,充分发挥典型示范作用,激发全市广大干部群众干事创业的责任感和使命感,凝聚众志成城、共克时艰的强大正能量,市委、市政府决定,授予彭堃等1001名同志“北京市抗击新冠肺炎疫情先进个人”称号,授予东城区疾病预防控制中心等308个集体“北京市抗击新冠肺炎疫情先进集体”称号。希望受到表彰的个人和集体珍惜荣誉、再接再厉,发扬成绩、再立新功。
当前,新冠肺炎疫情仍在全球蔓延,国内零星散发病例和局部暴发疫情的风险仍然存在,全市统筹推进常态化疫情防控和经济社会发展的任务仍然艰巨繁重。全市广大干部群众要以习近平新时代中国特色社会主义思想为指导,全面贯彻党的十九大和十九届二中、三中、四中全会精神,深入学习习近平总书记在全国抗击新冠肺炎疫情表彰大会上的重要讲话精神,以受表彰的先进个人和先进集体为榜样,自觉向先进学习,学习他们冲锋在前、勇敢逆行的责任担当,学习他们不畏艰险、守望相助的优秀品格,学习他们忠诚履职、真诚奉献的敬业精神,学习他们敢打硬仗、坚守岗位的优良作风,进一步增强“四个意识”、坚定“四个自信”、做到“两个维护”,牢记初心使命,勇于担当作为,进一步把思想和行动统一到党中央决策部署上来,精心统筹首都疫情防控和经济社会发展工作,在全面建设社会主义现代化国家、实现中华民族伟大复兴的新征程上书写北京篇章!
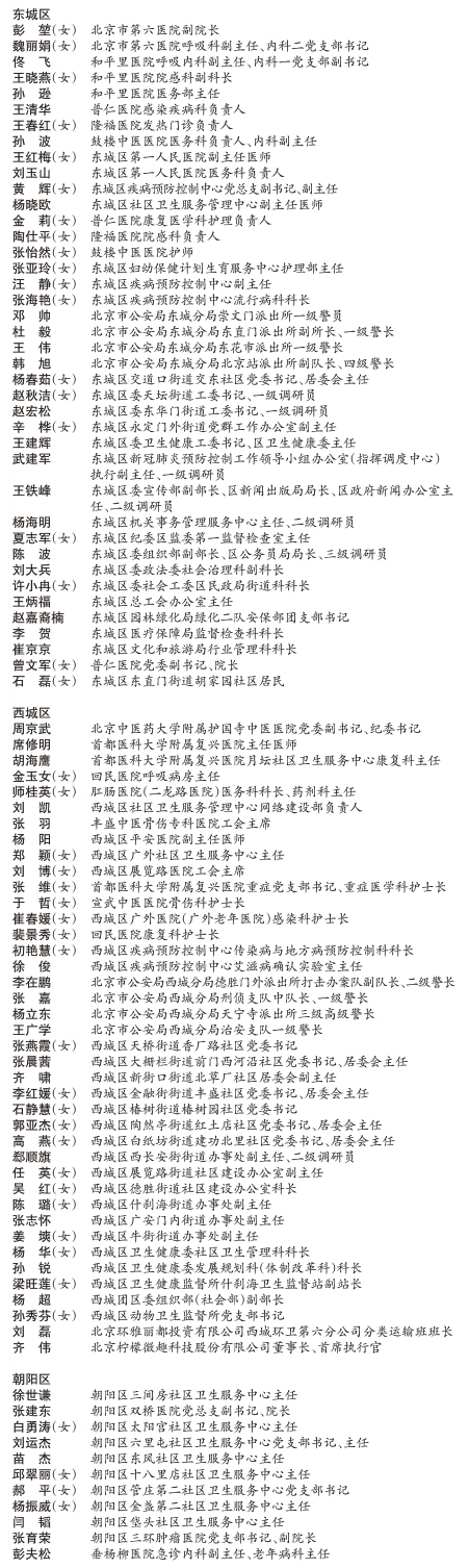
北京市抗击新冠肺炎疫情先进个人名单(1001名)











北京市抗击新冠肺炎疫情先进集体名单(308个)



