北京老旧小区如何改造?规划全文公布,列出10项措施
2021-09-01 19:10 来源:  北京号
关注

近日,北京正式印发《北京市“十四五“时期”老旧小区改造规划》,提出老旧小区改造是落实以人民为中心发展理念的战略举措,是城市更新改造的重点内容,既是重大民生工程,也是重要发展工程。

全面推进老旧小区改造工作对满足人民群众美好生活需要、推动惠民生扩内需、促进经济高质量发展具有重要的意义。

查看“北京市住房和城乡建设委员会关于印发《北京市“十四五”时期老旧小区改造规划》”全文

http://zjw.beijing.gov.cn/bjjs/xxgk/fgwj3/qtwj/gcjsltz/gcjs_zlhaqgl_zcwj_gczlglwj/11067874/index.shtml

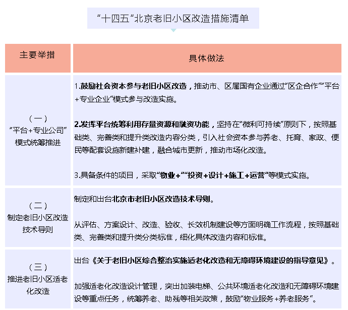
《规划》列出10项重点改造措施清单,快来看看吧!

有很多网友提问,老旧小区改什么?怎么申报?物业服务怎样先尝后买?

下面,小编给您一一解释。

1. 六治七补三规范

“六治”为治危房、治违法建设、治开墙打洞、治群租、治地下空间违规使用、治乱搭架空线;

“七补”为补抗震节能、补市政基础设施、补居民上下楼设施、补停车设施、补社区综合服务设施、补小区治理体系、补小区信息化应用能力;

“三规范”为规范小区自治管理、规范物业管理、规范地下空间利用。

2. 任务制

在各区自下而上申报改造项目的基础上,由市联席会统筹向各区下达改造任务。

3. 申报制

首先,由小区居委会、业委会或物管会在征求居民意愿基础上,向所在街道(乡镇)提出申请。

其次,街道(乡镇)上报区政府审核。

最后,经市老旧小区改造联席会议审议通过后列入全市改造计划。

4. 劲松模式

劲松北社区老旧小区综合整治项目位于朝阳区劲松街道,该社区始建于1978年,共有居民楼43栋,总建筑面积19.4万平方米。

2018年以来,劲松街道将劲松北社区一区、二区作为先行试点,引入社会资本参与改造,通过入户访谈、现场调研、组织座谈等方式,精准定位居民需求,从加装电梯、公共空间、公共设施、物业管理等多方面提升居民品质,后续通过物业管理服务的使用者付费、政府补贴、商业收费等多种渠道,实现一定期限内投资回报的平衡,构建了社会资本参与老旧小区综合整治的创新机制。

5. 首开经验

首开集团通过打造全国领先的非经营性资产管理处置平台,统筹小区和首开集团周边资源,实现资源大统筹、政策大集成和要素大平衡,为老旧小区改造、物业服务升级和人居环境的高质量发展提供可复制、可推广的成功经验。

集团不断完善物业管理,实行“先尝后买”和“持续更新”,改造后居民提出新的合理化建议,还可继续微改造。注重物业服务前置,着眼建立长效机制。

在小区更新与管理中遵循“一区一议”“一院一景”“一楼一策”原则,将“硬设施”与“软服务”有机结合。

6. 基础类改造

为满足居民安全需要和基本生活需求的改造内容,主要包括改造提升市政配套基础设施、建筑结构安全性与抗震节能改造等。

其中,改造提升市政配套基础设施包括改造提升小区内部及与小区联系的供水、排水、供电、弱电、道路、供气、供热、生活垃圾分类、移动通信等基础设施,以及光纤入户、架空线规整(入地)等。

7. 完善类改造

为满足居民生活便利需要和改善型生活需求的改造内容,主要包括环境及配套设施改造建设、小区内有条件的住宅楼栋加装电梯或安装辅助爬楼设备、楼内老化供(排)水和供热管道改造等。

其中,改造建设环境及配套设施应包括整治小区及周边绿化、照明等环境,改造或建设小区及周边适老化和无障碍设施、停车库(场)、电动自行车及汽车充电设施、智能智能信包箱、文化休闲设施、体育健身设施、物业服务用房等配套设施。

8. 提升类改造

为丰富社区服务供给、提升居民生活品质、立足小区及周边实际条件而推进实施的改造内容,主要包括公共服务设施配套建设及其智慧化改造,包括社区综合服务设施、卫生服务站等公共卫生设施、幼儿园等教育设施、周界防护等智能感知设施,太阳能光伏系统等可再生能源设施,以及养老、托育、助餐、家政保洁、便民市场、便利店、邮政快递末 端综合服务站等社区专项服务设施。

9. 民生改善综合体

老旧小区往往存在设施老化、环境脏乱、服务缺失、管理无序等情况,反映了大量居民诉求集中的共性问题。

因此,老旧小区改造就是要解决群众“急难愁盼”,集中回应民生诉求,是为群众办实事的重要载体,是暖民心、聚民心、得民心的民生改善综合体。

10. 微利可持续

老旧小区改造资金需求大、融资难、利润空间有限。

“微利可持续”的社会资本参与机制通过社会资本介入投资改造,获得小区公共空间和设施的经营权,并提供物业服务和养老、托育、家政、便民等增值服务,从而获取使用费用作为可持续运营收入,弥补前期改造投资。

11. 先尝后买

由业主委员会或物业管理委员会、居民委员会、社区党委等预选物业服务企业,先期确定物业管理服务模式,在规定期限内提供准物业服务,不签订物业合同,不收取物业费。

期满后由业主委员会或物业管理委员会组织居民进行投票,通过共同决议后正式选聘物业服务企业为小区提供服务,并签订物业服务合同,明确业主和物业服务企业双方权责。

通过“尝”,使居民先体验、认可服务,培育使用物业服务意识;在居民认可的基础上,实现“买”,签订物业服务合同,切实把改造后的老旧小区管起来、管理好。

供稿部门:房屋安全和设备管理处


作者:

北京市住建委官方发布

打开APP阅读全文
特别声明:本文为北京日报新媒体平台“北京号”作者上传并发布,仅代表作者观点,北京日报仅提供信息发布平台。未经许可,不得转载。
APP内打开