西安90例确诊病例活动轨迹公布
央视新闻客户端

2022-01-04 06:35 语音播报

热点

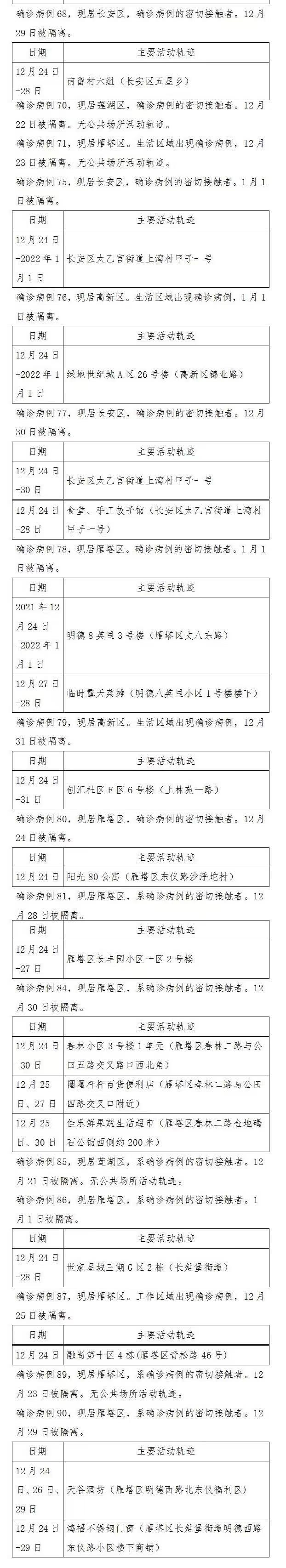
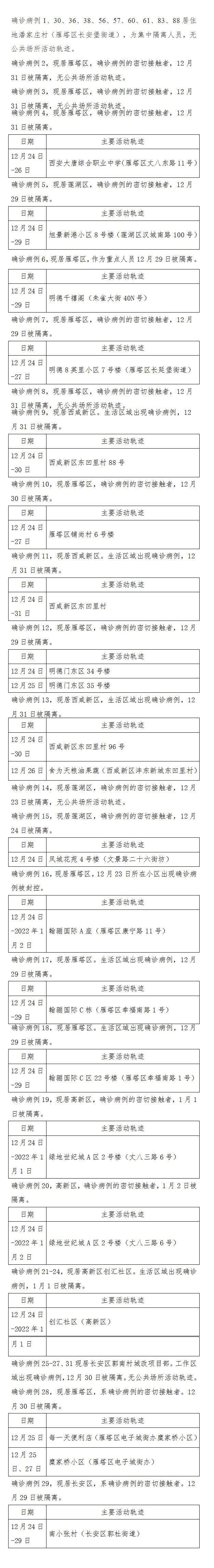
据“西安发布”4日消息,西安公布1月2日0-24时新增的90例确诊病例的公共场所活动轨迹。

未公布活动轨迹的新增确诊病例,属于流调研判后,在可能传染期内无公共场所活动轨迹,或近期该病例已纳入管控隔离,与普通市民无轨迹交叉可能。

全国疫情防控最新动态

编辑:曾佳佳

打开APP阅读全文
APP内打开