浙江杭州富阳区开展大规模核酸检测
央视新闻客户端

2022-01-28 20:15 语音播报

热点

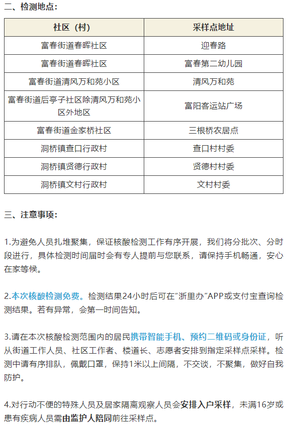
为坚决阻断疫情传播,科学精准做好疫情防控工作,切实保障社区居民身体健康,浙江省杭州市富阳区疫情防控指挥部决定于2022年1月28日开始进行大规模新冠病毒核酸检测。

详情如下:


编辑:谢永利

打开APP阅读全文
APP内打开