北京推进中小学周边交通综合治理!72所学校被纳入重点测评名单
2022-04-01 11:12 来源:  北京号
关注

家长们一定遇到过这样的烦恼,接送孩子的时候发现学校周边的交通非常拥堵,既不利于孩子的安全,还耽误家长们的时间。

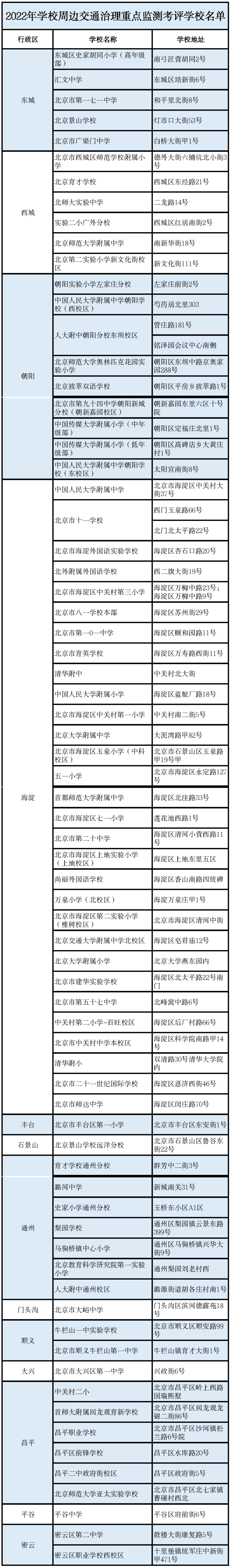
好消息来啦!今后,北京中小学校周边交通拥堵现象有望得到解决。今年3月底,市教委、市公安局、市交通委联合制定的《2022年北京市中小学校周边交通综合治理工作方案》(以下简称《方案》)公布,提出将全市所有存在交通拥堵问题的学校全部纳入治理范围,同时将在校生人数2000人以上的72所学校纳入2022年学校周边交通治理重点监测考评学校名单,聘请第三方定期对其进行监测评价。

具体都有哪些学校呢?又要如何治理呢?小编来为大家划一下重点!

●《方案》提出,今年的重点治理任务包括对72所在校生人数在2000人以上的学校进行监测评价;对市民反映的学校周边交通拥堵和交通问题突出的情况接诉即办,及时纳入重点治理范围,以及对纳入各区民生实事项目的学校开展重点治理。

●根据《方案》,各区教委要发挥牵头作用,协调会商区内各相关职能部门,制定2022年学校周边交通综合治理工作实施方案,形成“一区一案”治理措施。72所重点监测考评学校和其他治理重点校制定“一校一策”治理方案。

●方案提出,各区要发挥本区交通综合治理领导体制机制作用,形成共建共治合力,同时加强学校周边慢行交通的规划和建设,鼓励新建学校在规划设计方案等方面有所突破和技术创新。

● 同时,学校要发挥主体作用,同时建立反馈机制,定期征求学生上下学的通行意见,便于及时发现交通问题及时解决。鼓励学校开展学生不乘坐违规电动三四轮车的教育引导。完善优化学生上下学交通出行组织方式,落实错峰上下学、校门值班管理、小黄帽路队制等措施,防止人员过度聚集。

●各区教育、交通、交管、治安、城管等职能部门以及属地街道乡镇落实上下学高峰期间勤务和日常巡逻防控制度,加强“护学岗”建设。加强学校门前停车管理,加大对学校门前及周边道路交通违法行为执法处罚力度。因地制宜落实“校园门前100米(校门两侧各50米)禁止停放机动车”的规定,规范周边停车管理,治理学校门前机动车和非机动车乱停乱放。

定期对学校周边各类交通安全设施开展排查治理,按照规范设置交通标识,施划交通标线和地面标识,安装信号灯、视频监控和非现场执法设备,提升校园周边道路安全防护水平,改善学生上下学交通出行环境。

综合考量学校周边路网条件,“量体裁衣”制定针对性治理措施,通过增加出入口、施划单行线、实施微循环改造等措施,有效衔接学校周边交通流线,引导人、车分流,减少相互交叉干扰,有条件的学校可以建设停车港湾或在学校周边远端设置停车落客区域及护学通道,避免车辆过于集中学校出入口。

落实“八个一律”(一律有过街设施,一律施划网格线,一律设置警告标志,一律实施禁停,一律有电警设备,一律有人员维护,一律严格执法,一律共同治理)工作措施。

加强学生乘坐校车教育提醒,警示学生及家长不乘坐“黑校车”“非专用校车”,自觉抵制乘坐超员、无资质的违法接送学生车辆。

持续推开为中小学派驻“交通副校长”和“护学岗全覆盖”经验,由交通副校长、执勤民警或交通协管员等协助学校维护校园周边交通秩序。

鼓励各区各学校开通“定制公交通学线路”,倡导公交绿色集约出行,方便学生群体安全便捷出行,解决学生家长集中接送学生上下学的难题,缓解学校周边交通拥堵,规范学校周边交通秩序。

2022年北京市中小学校周边交通综合治理工作方案

为落实市委、市政府和市交通综合治理工作领导小组要求,完成2022年市政府重要民生实事项目学校周边交通综合治理的各项工作,制定本工作方案。

一、工作目标和任务

(一)重点治理。一是组织实施全市在校生人数2000人以上学校(72所)监测评价(附件2)。二是对市民反映的学校周边交通拥堵和交通问题突出的情况接诉即办,及时纳入重点治理范围。三是纳入各区民生实事项目的学校开展重点治理。

(二)全面推进。将全市所有存在交通拥堵问题的学校全部纳入治理范围。

二、工作安排和组织实施

(一)工作部署(3月上旬)

由市教委会同市公安局、市交通委联合印发工作方案,部署2022年学校周边交通综合治理工作。

(二)落实方案(3月中下旬)

1.各区教委发挥部门牵头作用,协调会商区内各相关职能部门,制定2022年学校周边交通综合治理工作实施方案,形成“一区一案”治理措施。全市72所重点监测考评学校和其他交通问题突出的治理重点校制定“一校一策”治理方案。

2.各街道乡镇落实属地责任,调动辖区资源力量,按照分工各负其责,组织协调开展学校周边交通综合治理工作,完成相关工作任务。

3. 全市各中小学按照“双报告”的要求,将需要解决的问题上报属地街道乡镇和区教委。

(三)组织实施(4月至11月)

1.发挥治理机制作用,落实各区属地责任

各区统筹发挥本区交通综合治理领导体制机制作用,压实区属各部门、各街道乡镇的属地责任,按照“街乡吹哨、部门报到”工作原则,依据“六类设施齐全、四支队伍到位、三方责任压实”治理标准,加强组织领导,统筹属地教育、公安、交通、城管等部门协同开展治理工作,形成共建共治合力;加强学校周边慢行交通的规划和建设,鼓励新建学校在规划设计方案等方面有所突破和技术创新。

2.发挥学校主体作用,落实学校主体责任

各区教委督促指导学校发挥以学校来落实的主观能动性。建立反馈机制,定期征求学生上下学的通行意见,便于及时发现交通问题及时解决;持续加强学生公德教育、交通安全教育,加强学生日常行为管理,加强对家长绿色出行、低碳出行、交通文明出行的引导,鼓励使用公共交通、步行、非机动车等出行方式,降低小客车出行比例,鼓励学校开展学生不乘坐违规电动三四轮车的教育引导;完善优化学生上下学交通出行组织方式,落实错峰上下学、校门值班管理、“四支队伍”校门值守、小黄帽路队制等措施,防止人员过度聚集。

3.强化环境秩序整治,落实职能部门工作责任

各区教育、交通、交管、治安、城管等职能部门以及属地街道乡镇落实上下学高峰期间勤务和日常巡逻防控制度,加强“护学岗”建设。均衡教育资源,严格落实就近入学政策;落实“八个一律”(一律有过街设施,一律施划网格线,一律设置警告标志,一律实施禁停,一律有电警设备,一律有人员维护,一律严格执法,一律共同治理)工作措施。加强学校门前停车管理,加大对学校门前及周边道路交通违法行为执法处罚力度。因地制宜落实“校园门前100米(校门两侧各50米)禁止停放机动车”的规定,规范周边停车管理,治理学校门前机动车和非机动车乱停乱放。查处违规电动三四轮车,黑车摩的揽客,商贩摆摊设点等影响环境秩序问题。

4.完善交通标志设施,实施微循环改造

各区组织相关部门定期对学校周边各类交通安全设施开展排查治理,按照规范设置交通标志,施划交通标线和地面标识,安装信号灯、视频监控和非现场执法设备,提升校园周边道路安全防护水平,改善学生上下学交通出行环境。综合考量学校周边路网条件,“量体裁衣”制定针对性治理措施,通过增加出入口、施划单行线、实施微循环改造等措施,有效衔接学校周边交通流线,引导人、车分流,减少相互交叉干扰,有条件的学校可以建设停车港湾或在学校周边远端设置停车落客区域及护学通道,避免车辆过于集中学校出入口。

5.加强校车安全管理,加大违法使用的治理

修订完善《北京市校车安全管理暂行规定》,调整完善相关政策规定。加强学生乘坐校车教育提醒,警示学生及家长不乘坐“黑校车”、“非专用校车”,自觉抵制乘坐超员、无资质的违法接送学生车辆。加强校车使用许可管理和日常安全管理,加大违法使用校车的执法。

6.加强治理工作创新,加大推广经验做法

持续推开为中小学派驻“交通副校长”和“护学岗全覆盖”经验,由交通副校长、执勤民警或交通协管员等协助学校维护校园周边交通秩序,帮助学校开展校园周边交通综合治理,推动解决交通管理难点,对学生进行交通安全宣传教育,培养学生遵守交通规则出行,不在学校出入口逗留、不随意横穿道路、不追逐打闹,减少交通安全隐患。鼓励各区各学校开通“定制公交通学线路”,倡导公交绿色集约出行,方便学生群体安全便捷出行,解决学生家长集中接送学生上下学的难题,缓解学校周边交通拥堵,规范学校周边交通秩序。

(四)考核验收(12月)

各区各部门要加强对学校周边交通综合治理工作的督促检查。各区教委要每月书面向市教委汇报治理开展情况,12月中旬报告年度工作总结。市教委联合市公安局、市交通委对各区开展学校周边交通治理工作进行检查验收。市交通综合治理领导小组聘请第三方,定期对72所重点监测学校进行监测评价。

三、工作要求

(一)持续巩固提升治理效果

各区教委要继续发挥好牵头作用,依靠各区政府和各职能部门多方施策,共同发力组织好治理工作,治理有效果的学校要保持长效机制,防止反弹;治理有待提高的学校要进一步细化措施,广泛收集家长“微需求”,实施学校周边或者附近区域的“微循环”,开展适应学校自身的“微创新”,通过对交通安全环境和秩序“微治理”,提升治理效果。

(二)加强治理工作督促检查

持续加强对学校周边交通综合治理工作的督促指导和检查指导。通过不打招呼检查,定期通报等措施,发现并解决各区在综合治理过程中存在的问题,更好地总结工作经验,固化工作方法,确保缓解校园周边交通综合治理工作落细落实,取得实效。

(三)深化管理责任落实

各区交通综合治理领导小组要充分发挥组织协调、指导督促、检查验收作用,将学校周边交通综合治理纳入各区交通综合治理整体工作。要按照“一区一案”“一校一策”落实责任清单,按照“精治、共治、法治”的原则,针对学校特点因校施策,通过定人、定岗、定位、定责,进一步深化管理责任落实。

(四)优化工作机制运行

市区两级各职能部门要按照职责要求和任务分工狠抓工作落实。市教委、公安、交通将按照市政府民生实事项目和本方案要求,督促推进各项工作落实,其他相关责任单位,主动作为,共建共治,确保治理机制良好运行。各区要创新工作方法,完善工作措施,加强工作督促检查,确保各项工作落实到位。


作者:

首都教育

打开APP阅读全文
特别声明:本文为北京日报新媒体平台“北京号”作者上传并发布,仅代表作者观点,北京日报仅提供信息发布平台。未经许可,不得转载。
APP内打开