“天价殡葬费”承包公司什么来头?幕后老板生意圈被挖
北京商报综合

2022-04-12 20:30 语音播报

热点

“天价殡葬费能退吗?”

北医三院太平间工作人员接连说了两句“没有没有”,立刻挂断了电话。

调查发现,近日被曝“天价”殡葬费的北京大学第三医院太平间,依然在营业!并且涉事承包公司北京天堂祥鹤殡仪服务有限公司的服务范围不止在北医三院。

被曝光后仍营业

太平间工作人员紧急挂电话

被曝出“天价”殡葬费的北京大学第三医院(下称“北医三院”)太平间,仍在营业。

“天价殡葬费”追踪:承包公司什么来头?幕后老板生意圈被挖…

昨天上午10时,北京日报记者来到位于北医三院东南角的太平间,这是一座一层建筑,门口有一个不算宽敞、相对封闭的室外空间,一辆殡仪馆的用车停放在院内。“小院”院门紧闭,张贴着一张通告:为配合医院工作,此门关闭,只允许业务车辆出入。

从室外区域望去,等候区和告别室内都没有亲属在等候,两位身着黑色制服的工作人员出入忙碌。“您是亲属吗,您是谁的亲属?”一位工作人员上前询问记者。

得知来意,工作人员表示,目前,太平间仍在营业。针对太平间涉嫌存在价格违法的情况,该工作人员表示,不回应。

太平间收取的“天价殡葬费”是否可以退还?记者上午致电北医三院。负责接听电话的接线人员表示,“不了解”,可具体咨询太平间。

北医三院太平间一位接听电话的男性工作人员在听到“天价殡葬费能退吗”的询问后,接连说了两句“没有没有”,便立刻挂断了电话。

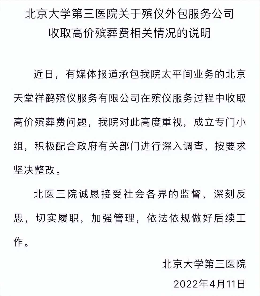
昨日下午,北京大学第三医院对天价殡葬费做出回应,称会积极配合调查。

“天价殡葬费”追踪:承包公司什么来头?幕后老板生意圈被挖…

服务范围不止北医三院

5年前就曾被罚

国家企业信用信息公示系统显示,北京天堂祥鹤殡仪服务有限公司的成立日期为2008年3月17日,注册资本为500万元,注册地址为北京市丰台区镇国寺北街4号院5号楼1层01内01-04。

但据天眼查,该公司实缴资本仅为10万元。经营范围一栏中显示,该公司可提供殡葬礼仪服务、遗体搬运存放服务、殡仪馆管理服务、墓地安葬服务,还可以零售殡葬用品。

记者了解到,北京天堂祥鹤殡仪服务的服务对象不止于此次曝光的北医三院。

“天价殡葬费”追踪:承包公司什么来头?幕后老板生意圈被挖…

据房山民政官微发布的信息显示,2016年,北京天堂祥鹤殡仪服务有限公司还与房山区殡葬中心签订战略合作框架协议,其中包括优化殡葬服务资源配置、推动殡葬服务社会化、规范殡葬服务市场行为等。

不过也有不少网友反映该公司存在收费价格过高,并且曾经接到过罚单。

据报道,早在2017年,北京天堂祥鹤殡仪服务有限公司就因提供遗体整容服务存在违规收费,收到北京市发展改革委开出的12000元的行政处罚,并被没收违法所得10750元

记者就收费、产业布局等问题致电北京天堂祥鹤殡仪服务有限公司,截至发稿前,电话未有接通。记者也致电了北京市市场监督管理局,得到的回复是目前正在调查中,有信息会及时公布。

据北京日报,北京天堂祥鹤殡仪服务有限公司在2017年成为第六届中国殡葬协会会员单位。

北京市殡葬协会网站上显示,这家公司也同样列在北京市殡葬协会会员名单中。

“天价殡葬费”追踪:承包公司什么来头?幕后老板生意圈被挖…

在会员中心公示的“北京市殡葬协会行业自律公约”中明确提出,会员单位“经营过程中,凡涉及收费项目的,要在服务场所醒目位置明示服务条款和须知。同时,要始终尊重消费者的基本权利,认真接受人民群众的投诉与建议”。

二人任职10余子公司

全产业链布局

据记者调查,池云鹏、池国生分别是此次涉事企业北京天堂祥鹤殡仪服务有限公司的法人和实控人,二人通过10余个子公司已经完成了从医疗器械、殡葬用品、殡仪服务、墓地采购的殡仪殡葬全产业链布局。

“天价殡葬费”追踪:承包公司什么来头?幕后老板生意圈被挖…

从公司主要人员来看,法定代表人池云鹏所有曾经或正在任职的企业共16家,目前共有7家处于存续状态。执行董事与总经理池国生所有任职企业共5家,目前共3家处于存续状态。

从股权穿透图来看,北京天堂祥鹤殡仪服务有限公司法定代表人虽然为池云鹏,但是实际控制人为池国生,持股比例达到100%。

“天价殡葬费”追踪:承包公司什么来头?幕后老板生意圈被挖…

在池云鹏、池国生两人目前分别任职的10家尚在存续公司中,其中9家分别涉及殡葬相关服务与医疗器械销售相关服务。

除上述二人外,另外一个池姓人也在工商信息中有所体现——北京天堂祥鹤殡仪服务有限公司朝阳分公司法定代表人为池煦龙,其所有任职企业共13家,其中9家处于存续状态,其中7家分别涉及殡葬与医疗器械销售相关服务。

池云鹏分别以监事、参股等方式参与池煦龙3家公司,其中2家涉及殡葬相关服务,一家涉及医疗器械销售相关服务。

尽管目前无法从有效信息中获取池云鹏、池国生、池煦龙三人的关系,但从三人的工商信息可见,三人交叉投资、任职的企业已经完成了两套殡仪、殡葬产业链上的布局。

实控人偏爱文化投资

任法人公司实缴资本为零

池国生尽管是包括北京天堂祥鹤殡仪服务有限公司在内多家殡葬产业链公司的实控人,但天眼查信息显示,池国生近年来多以北京临池文化艺术有限公司董事长身份公开亮相,更在2020年11月16日不再担任北京天堂祥鹤殡仪服务有限公司的法定代表人。

据天眼查,池国生担任法人的,仅临池文化一家存续公司。经营范围包括组织文化艺术交流活动、承办展览以及销售文化用品等,北京天堂祥鹤殡仪服务有限公司的法人池云鹏任这家文化艺术公司的监事。

偏爱文化投资,是池国生一直塑造给外界的印象。

2021年,由韩赤飞编剧导演的电影《青春之骏》,联合出品人便有池国生,但该部电影的豆瓣评分为暂无,网友点评也多为一颗星。

“天价殡葬费”追踪:承包公司什么来头?幕后老板生意圈被挖…

“天价殡葬费”追踪:承包公司什么来头?幕后老板生意圈被挖…

除了直接担任出品人,池国生旗下的临池文化更是入股了MCN机构北京颠狐娱乐文化传媒有限公司。

“天价殡葬费”追踪:承包公司什么来头?幕后老板生意圈被挖…

除了影视,池国生还经常以北京临池文化艺术有限公司的名义举办各种艺术展,如《丹青颂·中国梦暨万恒艺术第三届当代名家国画精品展》等。尽管池国生如此重视文化艺术领域,但他所担任法人的这家北京临池文化艺术有限公司,注册资本为20万元,实缴资本却为0。

北京金诉律师事务所主任王玉臣指出,在公司的章程中,会约定具体的实缴截止时间,只要没有到时间,没有实缴是不违法的。但这样会造成公司的风险承受能力和资金能力相对比较弱。如果股东有到期未付的实缴资本,对这部分所对应的债务金额,股东应当承担连带责任。

来源丨北京商报(记者 关子辰 吴其芸 张怡然 孙永志)、北京日报等

图片来源丨北京大学第三医院、@北京民声、市监方正、北京天堂祥鹤殡仪服务有限公司官网、北京市殡葬协会官网、天眼查、豆瓣截图等

医院太平间“天价殡葬费”被曝光,你怎么看?

编辑:实习编辑 赵司尧

打开APP阅读全文
APP内打开