2022-06-17 11:06
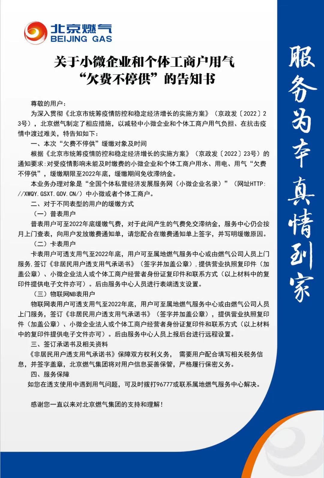
记者从北京燃气集团了解到,为帮助中小微企业和个体工商户在抗击疫情中渡过难关、缓解用气负担,该集团根据《北京市统筹疫情防控和稳定经济增长的实施方案》制定了相应措施,对受疫情影响未能及时缴费的小微企业和个体工商户实施“欠费不停供”,可缓缴气费至今年年底,且缓缴期间免收滞纳金。
北京燃气集团介绍,此次“欠费不停供”业务的办理对象是:“全国个体私营经济发展服务网(小微企业名录)”中的小微或者个体工商户。针对上述用户,所使用的燃气表表型不同,缓缴方式也不同。
普表用户:可至2022年底缓缴气费,对于此间产生的气费免交滞纳金,服务中心仍会按月上门查表,向用户发放缴费通知单,用户需配合在缴费通知单上签字,并写明缓缴原因。
卡表用户:卡表用户可透支用气至2022年底,用户可至属地燃气服务中心,或由燃气公司人员上门服务,签订《非居民用户透支用气承诺书》(签字并加盖公章),提供营业执照复印件(加盖公章)、小微企业法人或个体工商户经营者身份证复印件和联系方式(以上材料中的复印件提供电子文件亦可)。后由服务中心人员进行表端透支设置。
物联网NB表用户:物联网表用户可透支用气至2022年底,用户可至属地燃气服务中心或由燃气公司人员上门服务,签订《非居民用户透支用气承诺书》(签字并加盖公章),提供营业执照复印件(加盖公章)、小微企业法人或个体工商户经营者身份证复印件和联系方式(以上材料中的复印件提供电子文件亦可)。后由服务中心人员上报后台进行远程设置。
北京燃气集团提示,“欠费不停供”业务中涉及到的《非居民用户透支用气承诺书》,可保障双方权利义务,因此需要用户配合填写相关税务信息,并签字盖章。北京燃气集团将对用户信息妥善保管,严格履行保密义务。若用户在透支使用中遇到用气问题,可及时拨打96777或联系属地燃气服务中心解决。
