海淀这个4A级景区,不但免费还可赏荷观竹!
2022-08-02 08:52 来源:  北京号
关注

夏天是什么?是仲夏蝉鸣的午后,是荷花开满的池塘,是风吹沙沙的竹林。

“出淤泥而不染,濯清涟而不妖”,荷花朵朵、莲叶重叠,盛夏七月,赏荷正当时。

海淀夏日赏荷好去处来了!

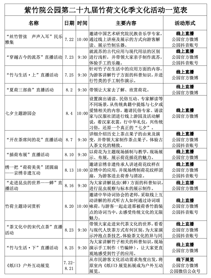
紫竹院公园第二十九届竹荷文化季已经开启,活动将持续至8月21日,届时将开展十余场线上文化、科普活动及线下展览。

紫竹院公园多年来致力于竹荷文化的传播,作为“一园一品”的品牌文化活动,园内以竹、荷为主题布置景观、策划活动,通过多种方式发挥公园文化传播阵地的优势,展现紫竹院地区丰富的文化资源。

本次竹荷文化季以传播竹荷文化、历史文化、非遗文化、科普知识为主要活动方向,通过环境布置、科普讲堂、线上活动、室外展览四大部分,与游客一同探索竹荷文化的魅力。以此来丰富市民游客,特别是少年儿童的暑期生活,为广大市民游客提供夏季文化游园的好去处。

小编先带大家“云☁️”上观赏一场夏日限定的盛大“演出”。

紫竹院内有一年四季常绿的竹林,时常有风吹过,竹叶“沙沙”作响,为夏日伴奏。

荷花亭亭玉立,随风摇曳,微风吹过,阵阵清香扑鼻而来,心旷神怡。

一片片莲叶像撑开的一张张绿伞,在碧波之上层层叠叠,衬托得荷花更加红艳娇媚。

让人眼前一亮的白色,更是给炎炎夏日带来一丝淡雅的清新。

泛舟赏荷,一叶小船缓缓带你驶向“盛夏”,近距离欣赏荷花的淡雅,湖水的碧波。

荷花如此美,很难不心动。

紫竹院公园第二十九届竹荷文化季具体活动给大家安排的明明白白,线上线下都可以探索竹荷文化的魅力。

环境布置

公园将通过多处景观布置与活动主题相呼应,景观布置涉及东门内广场、南门平桥、东门至南门沿线展板;在公园主要游览路线,利用道路两侧灯杆,悬挂竹荷文化展的道旗;在东门至南门区域、南小湖广场周边等处栽植花卉或摆放盆栽竹、荷花,以突出竹荷文化展主题,增强环境效果。

线下展览

图片为往期《纸曰》室内展览

“纸曰——中国传统造纸术展览”,旨在跟随中国传统纸张的发展脉络,通过展示制造工艺、书画艺术和古籍修复等内容,向观者展现中国传统造纸术的伟大。为丰富竹荷文化展期间市民游客文化活动,将原室内《纸曰》展拓展成为户外互动展览。从传统纸张与书画作品的互相影响中,让广大观者进一步提高对传统纸张与古籍的重视与保护力度,让纸艺术成为文化创新的资源,永续发展。

线上活动

竹荷文化季系列活动将以竹荷文化为主题内核,内容涉及主题诗词、历史典故、吉祥纹样、民族音乐等多方面,通过线上线下多种宣传形式相结合、同时开展,更好地传播竹荷文化。此外还将推出一系列科普活动,可供游客足不出户参与线上科普课堂。分别为“竹与生活”“走进昆虫的世界——蝉”“七夕插荷布展”“夏荷三部曲”直播活动,让游客在线上即能感受自然的快乐,体验科普的魅力。

公园地址

👇

盛夏来临,市民游客们外出尽情享受夏日美景时,注意防暑降温,游园勿忘安全防疫,安全文明游园。

 

部分来源:紫竹院公园微信公众号

照片来源于网络见水印

综合制作:罗雨涵


作者:

北京海淀官方发布

打开APP阅读全文
特别声明:本文为北京日报新媒体平台“北京号”作者上传并发布,仅代表作者观点,北京日报仅提供信息发布平台。未经许可,不得转载。
APP内打开