2022-08-13 01:38
23:00更新
从2022年8月13日22时起新增2个高风险地区。
地点:永安东路13横路(卫生小区旁);利民路6巷及周边区域代理。
5个中风险区降为低风险区,实行分类管理。具体如下:
1.银海区银滩镇海兴社区桐洋家园小区
2.银海区银滩镇和平村委大敲村
3.银海区银滩镇和兴村委浙江路公租房小区
4.银海区银滩镇疍家小镇(含银海区银滩镇北背岭回建区银新西二路21-28号、39-46号、57-63号以及银海区银滩镇北背岭回建区银新西二路42号)
5.银海区银滩镇和兴村委镒建世纪城小区
以下区域降为低风险区
新郑市龙湖镇小乔社区丰泽新苑小区、望湖人家小区。
22:00更新
自2022年8月13日12时起,划定高风险区、中风险区、低风险区,落实相应管控措施。相关事项通告如下:
一、高风险区
将怀玉乡玉峰村怀玉小院、家常便饭农家乐、清泉山庄划为高风险区。
二、中风险区
将怀玉乡玉峰村划为中风险区。
三、低风险区
玉山县其他地区(除高、中风险区外)为低风险区。
自2022年8月13日18时起,划定风险区域,落实相应管控措施。现将相关事项通告如下:
将丰城市筱塘乡筱塘村、剑南街道颐安家园、围里菜场对面福乐餐馆、荣塘集镇居委会划定为中风险区。
全区目前已划分高风险区150个,其中,乌鲁木齐市70个、伊犁州44个、吐鲁番市13个、博州7个、巴州5个、哈密市5个、阿克苏地区4个、喀什地区2个;中风险区106个,其中,乌鲁木齐市31个、伊犁州25个、巴州16个、阿克苏地区12个、哈密市8个、博州7个、喀什地区4个、吐鲁番3个;低风险区20个,其中,乌鲁木齐市7个、阿克苏地区4个、伊犁州3个、巴州2个、喀什地区1个、吐鲁番1个、博州1个、哈密市1个。
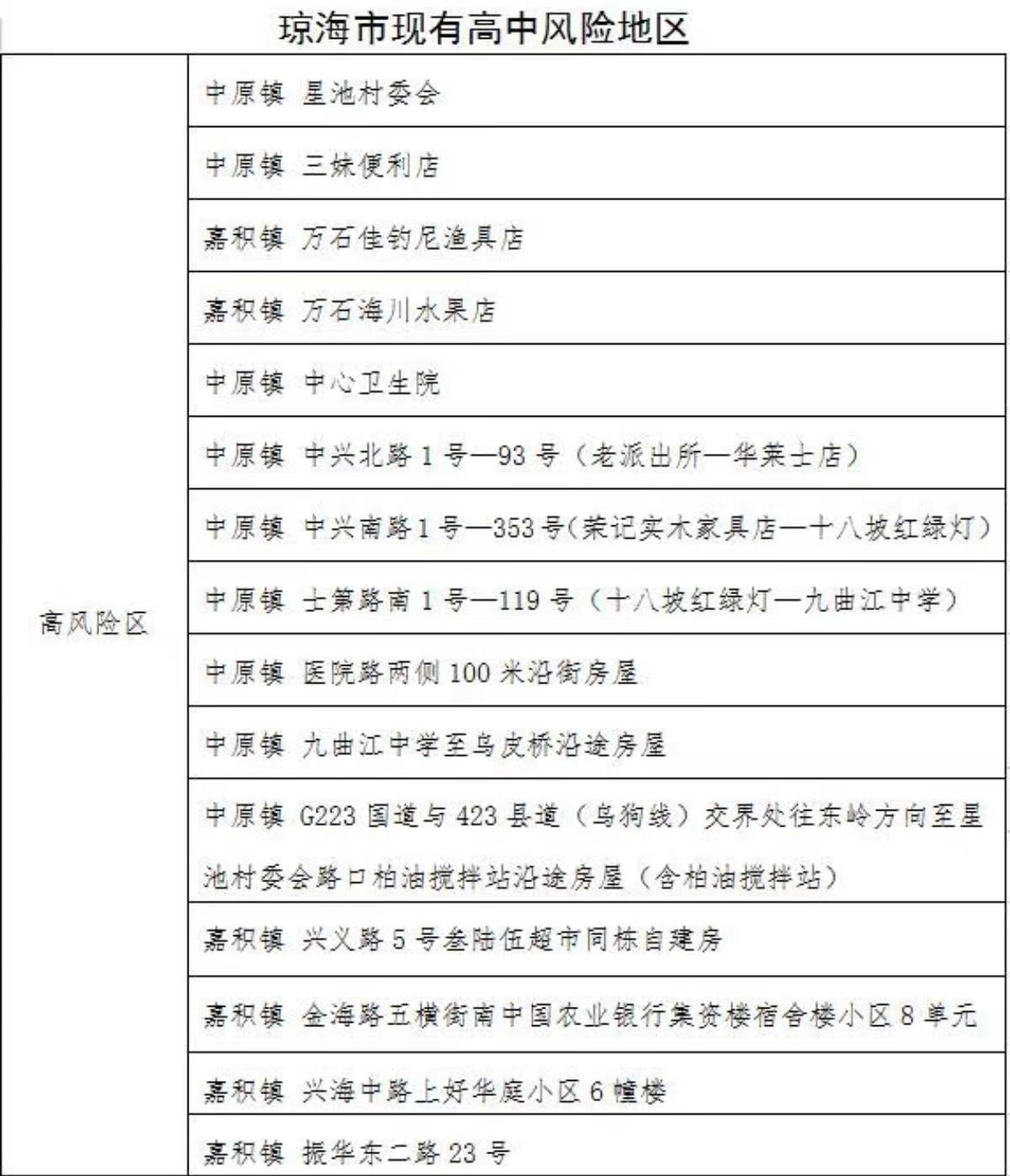
自2022年8月13日起,将大路镇美容村委会老村降为中风险地区,将嘉积镇莲香园椰子鸡餐饮店(兴义路3号)降为低风险地区。截至8月13日,琼海市现有高风险区15个,中风险区5个。


拉萨市8月12日高风险区域调整为7个:城关区嘎玛贡桑街道路北社区地面卫星站单行路以西自建房,城关区第七安居苑,城关区罗堆西路新农厂5号,堆龙德庆区乃琼街道乃琼社区3组67号,城关区西藏大学后门林聚路5号,墨竹工卡县工卡镇格桑村6组,墨竹工卡县姐妹宽粉店。
中风险区域调整为45个:城关区嘎玛贡桑街道路北社区地面卫星站单行路以东自建房,自治区审计厅,自治区统计局,自治区自然资源厅,自治区审计厅生活区2栋2单元,阜康医院(本院区),藏大俄洛桥烧烤店,城关区功德林天街三楼贵哥卤肉卷,城关区西苑6栋1单元,城关区嘎玛贡桑亿佳公寓,城关区色拉路扎细新村东区7组,城关区纳金路岗堆小区7栋,城关区夺底路第十安居苑,城关区藏热北路蜀园小区9栋1单元,城关区蔡公堂书山郡15栋,城关区江苏大道东城一号6栋,城关区娘热北路派乐汉堡店,城关区娘热北路随之康药店,城关区娘热北路城北佐恩服装店,城关区阿坝林卡社区3组16号,城关区智昭产业园区羊尚人家,城关区川蓬大酒店,城关区乐百隆超市,城关区北城新天地美食街,城关区宏发尼盛峰誉小区1栋,城关区西郊客运公司住宿区9栋,城关区东郊万达岗底斯餐厅,城关区团结新村西门山东饺子馆,城关区雪域明珠小区13栋,城关区亚宾馆,城关区色拉北路圣城花园71—73号,城关区嘎巴村委会活动室,城关区江冲路15号东城一号D—LAND儿童成长乐园,城关区慈松塘扎基北路锦绣天下二楼措拉餐吧,城关区纳金路63号万科书店,经开区旺唐岗德林购物店,柳梧万达吉源烤肉店,柳梧新区祥云华府28栋,柳梧新区海亮一期1栋,墨竹工卡县城铁链包子店,墨竹工卡县德吉林卡,墨竹工卡县四海超市旁回族服装店,墨竹工卡县墨竹肉汤店,墨竹工卡县甲玛批发购物,当雄县乌玛塘乡郝如村四组。
19:00更新
一、高风险区。1个,芳草湖农场丰泽园小区18号楼。
二、中风险区。1个,芳草湖农场丰泽园小区除18号楼以外的区域。
2022年8月13日17时起,门头沟区调整以下风险区域等级:
门头沟区永定镇玉带东二街161号由中风险区降级为低风险区。
一、高风险区(2个)
1.川口镇史纳铁路家属区4至13号住宅
2.川口镇老县城大十字北侧东乡手抓河沿面餐馆
二、中风险区(2个)
1.史纳铁路家属区1至3号和14至43号住宅
2.老县城大十字转角楼背后西门至南门区域
将白音察干镇嘉禾小区及小区1号楼下的所有门脸房;红丰行政村村委会及红丰行政村章盖营村;山水丽都小区8号楼;白音乌拉小区2号楼2处新划定为高风险区。
据国务院客户端小程序显示,北京高、中风险区变化:
怀柔区东关二区平房区111号-137号调整出中风险区。
北京市现有高风险区1个、中风险区2个。
海口市指挥部决定自2022年8月13日起,将琼山区椰海大道二横南路8号海航城小区划为高风险区。
经珠海市斗门区新型冠状病毒肺炎疫情防控指挥部研究,决定将原中风险区莲洲镇耕管村调整为低风险区
18:00更新
自2022年8月13日18时起,将沙坡头区禹都新村小区由中风险区调整为低风险区,调整后沙坡头区全域无高、中风险区,解除风险区域管控,全域恢复常态化防控。
自2022年8月14日0时起,将北关镇安李庄、北关镇刘楼村、北关镇李馆西村、南华街道茶楼村等四个中风险区调整为低风险区。
17:54更新
新增划定中风险区3个:巴青县巴青大酒店;巴青县巴青电力酒店;巴青县川邑大酒店。
17:00更新
自即日起将东门街道信江社区艾家岭小区,木丝岭社区信江明珠小区,石林社区王家村自建房,雄石社区北门下李村,花园街道花园村沙古桥村二、三期安置点,白果社区华升商住楼,雄石街道以叶家塘菜场为中心南至沿河西路西至茨孛弄路延伸到复兴路北至雄鹰大道东至信江路合围区域划为高风险区。
将花园街道晋兴社区福润印象城商场,白果社区凤凰城小区1、2、3栋,东门街道雄石社区新都花苑小区,雄石社区雄石州上组,芗溪社区电厂东区,筲箕山社区商场波浪街,雄石街道仙桥社区福达家园小区,周坊镇杨家村刘子华组,滨江镇铜都村五里台吴家,滨江社区祥和小区,长石社区幸福小区,泗沥镇东洪村刑源组划为中风险区。

将鼓楼区凤凰街道曲水文华苑小区(凤凰东街52号)由高风险区调整为中风险区。
16:20更新
自2022年8月14日零时起,将逻岗镇后耿庄村委所辖自然村、城郊乡清华铭居小区18号楼2个高风险区调整为中风险区。
15:59更新
决定自2022年8月13日起,将璧山区璧城街道东福宏洲二期4栋2、3单元解除临时管控,其他区域做出如下调整:
一、具体区域
(一)参照中风险管理区域:璧泉街道天湖花园小区(共23栋)
经综合研判,璧泉街道天湖花园小区18栋1单元,自8月10日起实行10天封控,第1、2、3、5、7、10天开展核酸检测,若核酸检测结果均为阴性,经研判后,视情况解封。
(二)其他临时管控区域:璧城街道鸡冠石路5号6单元、璧城街道东福宏洲二期4栋1单元、璧泉街道锦春·绿岛新都2栋
经综合研判,璧城街道鸡冠石路5号6单元、璧城街道东福宏洲二期4栋1单元、璧泉街道锦春·绿岛新都2栋区域,自8月13日起再进行3天2检,若2次核酸检测结果均呈阴性,经研判后,视情况解封。
二、管控措施
(一)参照中风险管理区域
1.对天湖花园小区18栋1单元提级管理,18栋1单元人员“足不出户,服务上门”,并提供上门采样。
13:52更新
一、中风险区
思明区湖滨中路51号、53号;
思明区嘉禾路25号新景中心C栋负一楼(迈阿密健身游泳、舒馨坊会所)
湖里区金山街道后坑社区后坑前社部分区域(91-93号、95号、97号、151-152号、232号、235-241号)
12:43更新
2022年8月13日12时起,将龙潭区龙潭悦景小区、昌邑区万达江畔华城D区(1号楼、2号楼、3号楼、4号楼)等2处风险等级由中风险调整为低风险。
截至目前,吉林市现有高风险区2个,为高新区天天向上小区6号楼和7号楼、船营区聚丰源冷库。中风险区3个,为昌邑区润达冷库、船营区解放中路蘇菲亚婚纱摄影、高新区天天向上小区除6号楼和7号楼之外区域。
09:37更新
一、高风险地区
对新划分为高风险地区的澄江路1290号进行封闭管理。
二、中风险地区
对新划分为中风险地区的虹梅南路高架以东、虹建路(东西向一段)及界河以南、澄建路以西、澄江路以北的所辖区域加吴中汽配城全域(区域内高风险区除外),莘朱路1866号-1884号进行封闭管理。
09:37更新
根据疫情处置进展,按照国务院联防联控机制《新型冠状病毒肺炎防控方案(第九版)》相关规定,经专家组研判,决定自2022年8月13日起,将新乐市承安镇田村铺村和长寿街道新翔家园小区由中风险区调整为低风险区,其他区域风险等级不变。
09:01更新
一、将福保街道福保社区红树福苑第5栋划为高风险区。
二、将福保街道福保社区红树福苑第6栋划为中风险区。
三、将南山区西丽街道林喜公寓4栋划为高风险区。
四、将南山区西丽街道林喜公寓(除高风险区外)划为中风险区。
08:50更新
保利·香槟国际小区(金沙江东街89号)、江苏省医疗器械检验所(康文路17号)
08:45更新
一、高风险区(5个)
东河街道(1个),青年西路社区公路花苑3、2、4号楼;城北街道(4个),祥和社区碧绿花园小区,祥和社区石油小区城乡结合部平房区,北郊路社区春天里小区46、42、43号楼,田园路社区铁路六街7、5、6号楼。
采取封控措施:足不出户、上门服务。
二、中风险区(8个)
东河街道(3个),青年西路社区振华小区、青年西路社区公路花苑高风险楼栋以外区域、青年北路社区青年花苑小区;城北街道(3个),北郊路社区春天里小区高风险楼栋以外区域、田园路社区铁路六街高风险楼栋以外区域、天山北路社区环球国际火狐狸商贸城;丽园街道(2个),友谊社区友谊商贸城,前进西路社区新华园小区西区。
08:43更新
乌拉特中旗甘其毛都镇庆华小区,连续7天无新增感染者,且第7天风险区域内所有人员完成一轮核酸筛查均为阴性,由高风险区降级为中风险区。
08:33更新
那曲市已划定中风险区6个:索县亚拉镇亚拉北路亚拉巷;索县亚拉镇亚拉北路豪克少儿健康成长生活馆;索县亚拉镇亚拉北路衣尚名流;索县亚拉镇亚拉北路为民医药超市、为民诊所;索县亚拉镇亚拉北路天桥百货商店;索县亚拉镇亚拉北路顺康超市。
08:20更新
08:16更新
一、新增区域
利国镇新民村、利国镇望楼村委会望楼村、佛罗镇老孔村、佛罗镇丰塘村、佛罗镇佛北村、九所镇镜湖村
07:56更新
一、疫情高风险区(1个)
闵行区梅陇镇澄江路1290号
二、疫情中风险区(3个)
徐汇区嘉陵路及其延伸段以东,石龙路以南,龙川北路以西,张家塘以北区域
闵行区梅陇镇虹梅南路高架以东、虹建路(东西向一段)及界河以南、澄建路以西、澄江路以北的所辖区域加吴中汽配城全域(区域内高风险区除外)
闵行区梅陇镇莘朱路1866号-1884号
07:21更新
最新通告!河南两地调整部分区域风险等级
自2022年8月13日零时起,将逻岗镇徐庄村、城关镇张弓路西三胡同、城关镇原于堂村(建设路以南、永乐路以东、昆仑路以北、张弓路以西)3个高风险区调整为中风险区。
自2022年8月13日0时起,观堂镇观堂村风险等级由高风险调整为中风险;观堂镇阮庄村、盛周庄村、刘楼村、刘庄村、郝庄村由中风险区调整为低风险区。
06:53更新
山南市泽当城区现已划定风险区域如下
高风险区6个:
山南市乃东区泽当镇格桑苑小区
山南市乃东区国道G349以南结莎居委会1组自建房区域
山南市乃东区邮政局住宿区
山南市乃东区德吉小区及门口小卖部(新)
山南市乃东区金盾苑小区(新)
山南市乃东区泽当新村小区(新)
中风险区6个:
山南市乃东区泽当镇教育桥至格桑桥沿街商铺
山南市乃东区七星藏餐馆
山南市乃东区泽当饭店院内茶楼
山南市乃东区泽当老城区
山南市乃东区罗布林卡社区罗林巷
山南市乃东区康珠园院内鲁固茶馆(新)
00:35更新
决定自2022年8月13日6时起,对廉江市相关风险区域进行调整,调整后具体如下:
一、高风险区
无。
二、中风险区
万科苑第16栋。
自2022年8月13日零时起,将逻岗镇徐庄村、城关镇张弓路西三胡同、城关镇原于堂村(建设路以南、永乐路以东、昆仑路以北、张弓路以西)3个高风险区调整为中风险区。
自2022年8月12日24:00起,5个中风险区降为低风险区。
东乡族自治县达板镇4个:
上科妥村、崔家村、拱北滩社区、拱北滩村、
东乡族自治县果园镇1个:
果园村
自8月12日起,划定1个高风险区和1个中风险区。
高风险区:库木代尔瓦扎街道克孜都维路社区(邮电新村小区)。
中风险区:迎宾大道街道英努尔社区(亚瓦格派出所旁申通快递店、心食乐快餐厅)。
自8月12日22时起,在高昌区新划定高、中风险区具体如下:
一、高风险区3个:吐鲁番市高昌区高昌路街道西环北路波尔多庄园;吐鲁番市高昌区高昌路街道王府里小区;吐鲁番市高昌区新城片区克孜勒吐尔社区1、2组。
二、中风险区1个:吐鲁番市高昌区新城片区克孜勒吐尔社区3组。
三、低风险1个:吐鲁番市高昌区中高风险区以外的其他地区。
自2022年8月12日起,对原风险区进行调整,现将相关事项通告如下:
高风险区:将四马路五十号大院由高风险区调降为中风险区,将乌兰察布市委党校由高风险区调降为低风险区。
中风险区:将怀远北路以东、通达街以南、乌兰路以西、民建大街以北区域,霸王河欢乐世界2个中风险区调降为低风险区。
调整后,我区无高风险区;中风险区1个,具体为:四马路五十号大院;低风险区具体为:除中高风险区外的其他区域。
自2022年8月12日零时起,将重庆合川区合阳城街道较场坝社区狮王华府除5号楼以外的其他楼栋从中风险区调为低风险区。本次调整后,合川区还有高风险区1个,中风险区3个,除高中风险区以外的其他区域为低风险区。
一、高风险区(1个)
(一)具体点位。
合川区合阳城街道花果山社区兴盈德润城14号楼。
二、中风险区(3个)
(一)具体点位
合川区合阳城街道较场坝社区狮王华府5号楼。
合川区合阳城街道花果山社区兴盈德润城除14号楼的其它楼栋。
合川区合阳城街道环校街563附13号麻将馆。