2022-09-07 21:06
中秋假期即将来临
为方便市民朋友们
假期内的就医需求
北京医管整理了
22家市属医院
中秋假期门、急诊安排
在此提醒您
遵守医院的防疫要求
合理安排就诊时间
↓↓↓

北京友谊医院
西城院区
★门诊工作安排:
9月10日至9月12日(周六至周一):上午半日门诊,专家+普通
9月13日(周二):恢复正常门诊

★注意事项:
1、神经外科门诊、热带病门诊、肿瘤科门诊、镇痛门诊、血管外科门诊出诊时间为9月11日上午半日;
2、康复医学科:9月10日上午半日,开设门诊及部分治疗;
3、指血血糖检测、特殊病收费窗口开放:9月11日上午半日;
4. 检验中心、超声科、放射科DR、平扫CT:工作时间同门诊时间一致;
核酸检测门诊节日期间开放时间:
上午08:00-12:00,11:30停止取号
下午13:00-17:00,16:30停止取号
预约、取号、缴费位置:门急诊楼西侧“门诊自助服务厅”
核酸检测位置:门急诊楼南侧
★急诊工作安排:
急诊、儿科急诊、发热门诊、肠道门诊24小时开放。
★温馨提示:
1、自助机24小时开放(位于门诊西门避风阁)
2、门诊开诊时间:早8:00
3、财务窗口开放时间:早8:00(一层、四层 7:30开放)
4、伤口换药问题:9月10日至9月12日上午在门诊换药,急诊不换药。
通州院区
★门诊工作安排:
9月10日至9月12日(周六至周一):上午半日门诊,专家或普通
9月13日(周二):恢复正常门诊

★注意事项:
1、神经外科门诊、血管外科门诊、肿瘤科门诊、镇痛门诊、风湿内科门诊出诊时间为9月11日上午半日;
2、康复医学科、肝移植、肾移植、心血管外科:无门诊及治疗;
3、核酸检测门诊节日期间开放时间:
24小时开放
预约、取号、缴费位置:门诊楼东南侧24小时自助服务区、院区东北角核酸临时挂号缴费自助区。
核酸检测位置:住院楼东北角
4、检验中心、超声科、放射科DR、平扫CT:工作时间同门诊时间一致。
★急诊工作安排:
急诊、儿科急诊、发热门诊24小时开放。
★温馨提示:
1、自助机24小时开放(位于门诊楼东南侧自助服务区内、院区东北角核酸检测挂号区)
2、门诊开诊时间:早8:00
3、财务窗口开放时间:早7:30
4、门诊服务中心、药房窗口开始时间:8:00
5、伤口换药问题:9月10日至9月12日上午在门诊换药,急诊不换药。

北京同仁医院
★门诊工作安排:
9月10日中秋节,停门诊一天;
9月11日、12日按周六周日门诊安排。
预约挂号方式:京医通平台、北京市预约挂号统一平台。
急诊24小时开诊。
咨询电话:010-58266699,工作时间8:00-17:00(法定节假日当日暂停人工服务)。

北京朝阳医院
★门诊安排:
9月10日(中秋节),法定假日专家门诊自然停诊,专业门诊按周日安排;
9月11日(周日),专家门诊按周日安排,专业门诊按周日安排;
9月12日(周一),专家门诊按周一安排,专业门诊按周六安排。
▲中秋节放假期间,急诊24小时开放。

北京积水潭医院
★门诊安排:
三院区门诊工作时间:
9月10日(星期六)停门诊;
9月11日(星期日)至9月12日(星期一)全天假日值班门诊。
核酸检测门诊:
9月10日(星期六)至9月12日(星期一)全天核酸检测门诊。
采集时间:上午8:00—11:30,下午:13:30—17:00
急诊工作时间:
新街口院区、新龙泽院区、回龙观院区急诊均24小时开放。
★注意事项:
▲如有发热,请先就诊发热门诊。北京积水潭医院回龙观院区开设发热门诊。新街口院区、新龙泽院区暂不开设发热门诊,发热患者请到附近设有发热门诊的医院就诊。

北京天坛医院
★门诊工作安排:
9月10日医院全天停门诊(核酸检测门诊除外);
9月11日至9月12日医院上午半天门诊。
节日期间,医院急诊24小时开放,核酸检测门诊每日上午半天开放。

北京安贞医院
★门诊工作安排:
9月10日至12日全日普通门诊,出节假日专家门诊;
核酸检测门诊9月10日至12日正常开放;
急诊24小时开放。

北京世纪坛医院
★门诊工作安排:
9月10日(周六):按照周六安排全日门诊
9月11日(周日):按照周日安排全日门诊
9月12日(周一):按照周六安排全日门诊
★温馨提示:
一、节日期间24小时开诊科室:
急诊科、儿科、发热门诊、肠道门诊
二、新冠病毒核酸检测门诊安排:
安排全日门诊,开诊时间同工作日门诊时间。
三、全日出诊科室:
心血管内科、消化内科、呼吸内科、内分泌科、神经内科 卒中中心、干部综合科、变态(过敏)反应科、妇科、产科、关节外科骨肿瘤科、脊柱外科、矫形外科、泌尿外科、胸部外科、血管外科、眼科、耳鼻咽喉头颈外科、中医内科、中医肛肠外科、中医正骨按摩科、口腔科、皮肤性病科、针灸科、康复医学 理疗科、肿瘤-普外科、超声科、放射科CT室、核磁共振室、门诊检验。
四、半日出诊科室:
风湿免疫科、血液内科、精神卫生科、乳腺科、肿瘤内科、淋巴外科、整形美容外科、淋巴肿瘤科。
五、周末及节假日门诊时间:
上午8:00—12:00(取号截止时间11:30)
下午13:00—16:00(取号截止时间15:30)
六、门诊楼内自助机开放时间:
上午6:30—13:00
(取号截止时间:上午11:30;下午15:30)
七、抽血时间:7:30—12:00,13:00-16:00

宣武医院
★门诊工作安排:
9月10日(中秋节,周六)、11日(周日)、12日(周一)半日开放门诊,部分专家出诊。9月13日(周二)恢复正常门诊。
★急诊工作安排:
急诊、发热门诊、儿科急诊中秋节期间24小时开放。
★温馨提示:
门诊挂号时间:上午7:00—11:00
门诊开诊时间:上午8:00—12:00
停诊科室:高干保健、康复、特需门诊、产科门诊、心外专科门诊
专科门诊:功能神外、胸外专科及血管专科以当日出诊专科为准
专家门诊:以当日出诊专家为准

北京清华长庚医院
★门诊工作安排:
▲9月10日 (中秋节)
上午诊:普通内科、消化内科、呼吸与危重症医学科、肾脏内科、内分泌与代谢科、心脏内科、风湿免疫科、普通外科、胃肠外科、胸腔外科、血管外科、泌尿外科、整形外科、眼科、耳鼻烟头头颈外科、口腔颌面外科、神经内科、皮肤科、康复医学科、妇科、感染性疾病科、儿童肝病科、肝胆胰外科、疼痛科、儿科、中医科
下午诊:呼吸与危重症医学科、内分泌与代谢科、风湿免疫科、耳鼻咽喉头颈外科、康复医学科、感染性疾病科、肝胆内科、肝胆胰外科、儿科
▲9月11日(星期日)
上午诊:普通内科、消化内科、呼吸与危重症医学科、肾脏内科、内分泌与代谢科、心脏内科、风湿免疫科、普通外科、胃肠外科、胸腔外科、血管外科、神经外科、泌尿外科、骨科、眼科、耳鼻咽喉头颈外科、神经内科、皮肤科、康复医学科、妇科、感染性疾病科、肝胆胰外科、疼痛科、儿科、中医科
下午诊:呼吸与危重症医学科、内分泌与代谢科、风湿免疫科、耳鼻咽喉头颈外科、康复医学科、感染性疾病科、肝胆胰外科、儿科
▲9月12日(星期一)
上午诊:普通内科、消化内科、呼吸与危重症医学科、血液肿瘤科、肾脏内科、内分泌与代谢科、心脏内科、风湿免疫科、普通外科、胃肠外科、胸腔外科、血管外科、泌尿外科、骨科、眼科、耳鼻烟头头颈外科、神经内科、皮肤科、康复医学科、感染性疾病科、肝胆胰外科、儿科、中医科
下午诊:呼吸与危重症医学科、风湿免疫科、耳鼻咽喉头颈外科、康复医学科、感染性疾病科、肝胆胰外科、儿科
★温馨提醒:
急诊、儿科、发热门诊:24小时开放;
新冠核酸筛查门诊及采样工作照常;
如遇调整请以当日门诊为准。

北京中医医院
★门诊安排:
9月10日(星期六):中秋节,上午半日门诊;
9月11日(星期日):全天门诊,按周日排班;
9月12日(星期一):全天门诊,按周六排班。
■节日期间急诊、发热门诊、肠道门诊24小时开放;儿科急诊接诊不满14周岁患儿,早8时至晚17时应诊。
■核酸检测门诊(包括应检)9月10日上午开放、9月11日-12日全天开放(包括应检)。
■明医馆、老年科、疼痛科、营养科、杂病科、互联网医院停诊。
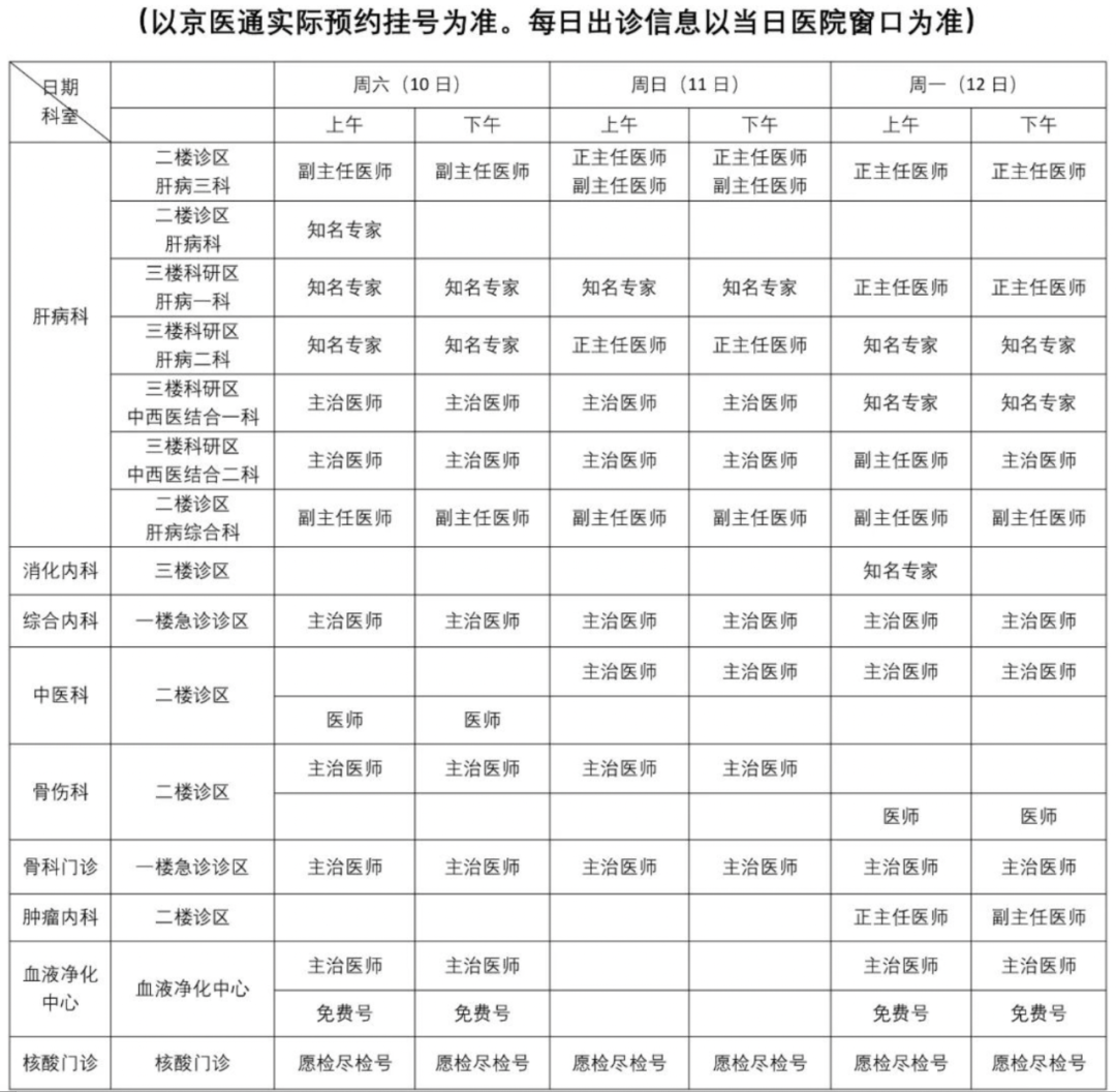
★2022年中秋假期门诊安排一览表



北京大学肿瘤医院
★门诊安排:
9月11日(星期日)安排上午半日周末门诊;
放假期间不安排患者核酸检测;
放假期间肿瘤急诊由院内急诊承担。

北京儿童医院
★门诊安排:
假日期间不休息,24小时接诊病人,核酸筛查门诊节日期间照常开放。
▲内科、发热咳嗽专业门诊、神经内科、消化科、骨科、伤口门诊、急诊外科:9月10日—9月12日出诊,具体出诊以当日为准。
▲心内科、过敏反应科:9月11日—9月12日出诊,具体出诊以当日为准。
▲感染内科、营养科、功能神经外科:9月10日、9月12日出诊,具体出诊以当日为准。
▲免疫科、呼吸一科、呼吸二科、内分泌科、肾病一科、肾病二科、风湿科、血液一科、血液二科、干细胞移植科、肿瘤内科、介入肺科、康复科、普外科、胸外科、肿瘤外科、新生儿外科、神经外科、泌尿外科:9月12日出诊,具体出诊以当日为准。
▲耳鼻咽喉头颈外科、眼科、口腔科、皮肤科、中医科:9月10日—9月12日全天门诊。
▲保健中心:9月10日—9月12日上午半日门诊。
▲检验、放射、CT、核磁、B超等功能检查科室节日照常工作,胃电图9月11日暂停,9月10日、9月12日照常工作。
▲节日期间出诊以当日为准。

首都儿科研究所
★急诊:
(一)内科急诊、外科急诊,24小时。
(二)骨科急诊、耳鼻咽喉头颈外科急诊、眼科急诊、口腔科急诊,8:00-22:00。
★感染科:24小时。
★各临床科室安排白班门诊或白班互联网门诊,门诊时间:
8:00-11:30 13:00-16:30;
部分科室安排小夜班门诊,门诊时间:
17:00-21:30。
★刘晓雁工作室:
9月10日上午、9月12日全天。
门诊时间:8:00-11:30 13:00-16:30。
★核酸检测门诊,门诊时间:
8:00-11:30 13:00-16:30。
★以实际挂号信息为准。

北京妇产医院
★门诊安排:
9月10日为法定假日,停门诊一天;
9月11日、12日开放门诊,按假日门诊安排;
▲9月11日、12日,东、西院区开诊科室有:
【东院区】产科、产科特需(上午)、妇科(上午)、中医科(9月11日)、生殖科特需(上午)、计划生育科、计划生育科特需(上午)、儿科特需(上午);
【西院区】妇科微创中心、妇科微创特需(上午)、妇瘤科、妇瘤科特需(上午)、计划生育科、计划生育科特需(9月12日上午)、男科(9月11日)、乳腺科。
▲节假日期间,门诊号源均可通过京医通微信或京医通自助机预约。
▲东、西院区急诊24小时开诊。

北京口腔医院
2022年中秋节期间(9月10日至9月12日),北京口腔医院的口腔急诊综合诊疗中心(天坛部综合楼诊室)将24小时开诊。
★其它门诊安排:




北京胸科医院

★特别提示:
1、节日期间,医院门诊实行全天自助机取号,门诊一部、门诊二部、心脏中心自助机均可正常使用。
2、建议患者朋友如:核磁、气管镜等的特殊检查在节前完成,节日期间不开设特殊检查。
3、核酸检测门诊开放时间:24小时开放。(应检尽检和弹窗检测时间以检测处公示时间为准)

北京地坛医院
院本部

★注意:
急诊、发热门诊、肠道门诊以及妇产科门诊等其他学科诊疗服务暂未开诊;
北京地坛医院实行非急诊全面预约就诊,取消现场窗口挂号,请提前预约挂号;
以上信息仅供参考,最终以医师每日实际出诊信息为准。
★本部医技室工作安排:
检验科:9月10日、11日门诊只做急诊项目、乙肝五项,9月12日正常。
超声科:9月12日上午半日(只做已预约患者)。
心电图室:9月12日上午半日。
放射科:9月10日、11日、12日全天门诊X线检查, CT、核磁(只做已预约患者)。
神经科辅助检查室(含脑电图、肌电图、眼震电图、经颅多普勒):9月11日、12日上午半日。
顺义院区


北京佑安医院
★门诊安排:
2022年中秋佳节期间,北京佑安医院每天上午8:00开诊,11:00停止取号;下午13:00开诊,16:00停止取号。
【内科门诊】:9月10日至9月12日上午有专家门诊,全天有普通门诊。
【产科门诊】:9月10日至9月12日上午有门诊。
【妇科门诊】:9月10日至9月12日上午有门诊,其余时间停诊。
【普通外科门诊】:9月11日上午有门诊,其余时间停诊。
【肝病与肿瘤介入治疗中心门诊】:9月11日上午有门诊,其余时间停诊。
【眼科门诊】:9月11日上午有门诊,其余时间停诊。
【口腔科门诊】:9月10日至9月12日上午有门诊,其余时间停诊。
【耳鼻咽喉头颈外科门诊】:9月10日至9月12日上午有门诊,其余时间停诊。
【心血管内科】:9月10日上午有门诊,其余时间停诊。
【神经内科】:9月10日上午有门诊,其余时间停诊。
【呼吸内科】:9月11日上午有门诊,其余时间停诊。
【皮肤病科门诊】:9月10日至9月12日全天有门诊。
【性病艾滋病门诊】:9月10日至9月12日全天有门诊。
【核酸检测门诊】:9月10日至9月12日全天有门诊,需预约检测。
北京佑安医院24小时开放急诊。

北京安定医院


北京回龙观医院


北京老年医院



北京小汤山医院
★门诊安排:
中秋节期间(9月10日~9月12日),小汤山医院门诊部仅有内科、外科,骨性关节炎康复、新冠病毒核酸检测门诊开诊,其余科室停诊。
▲内科、外科开诊时间:
9月10日~9月12日
上午8:00~12:00;
下午13:00~16:30
▲骨性关节炎康复门诊开诊时间:
9月11日(周日)下午13:00~16:30
▲新冠病毒核酸检测门诊开诊时间:
9月10日~9月12日
上午:8:00~12:00(提前15分钟结束挂号);
下午:13:00~16:30 (提前15分钟结束挂号)
咨询电话:61789946
接听时段:8:00~18:00
▲核酸采集从医院东南门进入
温馨提醒
以上信息仅供市民朋友们参考,如有疑问可向医院咨询,最终出诊时间以实际为准。此外,目前北京市疫情防控形势严峻,如需前往医院请务必佩戴好口罩,严格遵循医院防疫要求!