2022-12-28 07:48
中国石油大学(华东)师生
自制抗原检测试剂盒的消息引发热议
将实验室作为临时“生产点”
为助力学校应对疫情
该校化学化工学院曾景斌教授
基于已有研究
带领团队迅速化身“生产小队”
将实验室作为临时“生产点”
用科研设备和材料
手工自制抗原检测试剂盒
并免费向有需求的
教职工和留校学生发放

左为市面标准抗原检测试剂,右为曾景斌教授团队自研试剂





图为团队制作抗原检测盒
加班加点赶制试纸
团队成员表示
“我们正加班加点赶制试纸
保障校内的抗原检测需要
希望用我们的所学所长
为学校疫情防控贡献一份力量”

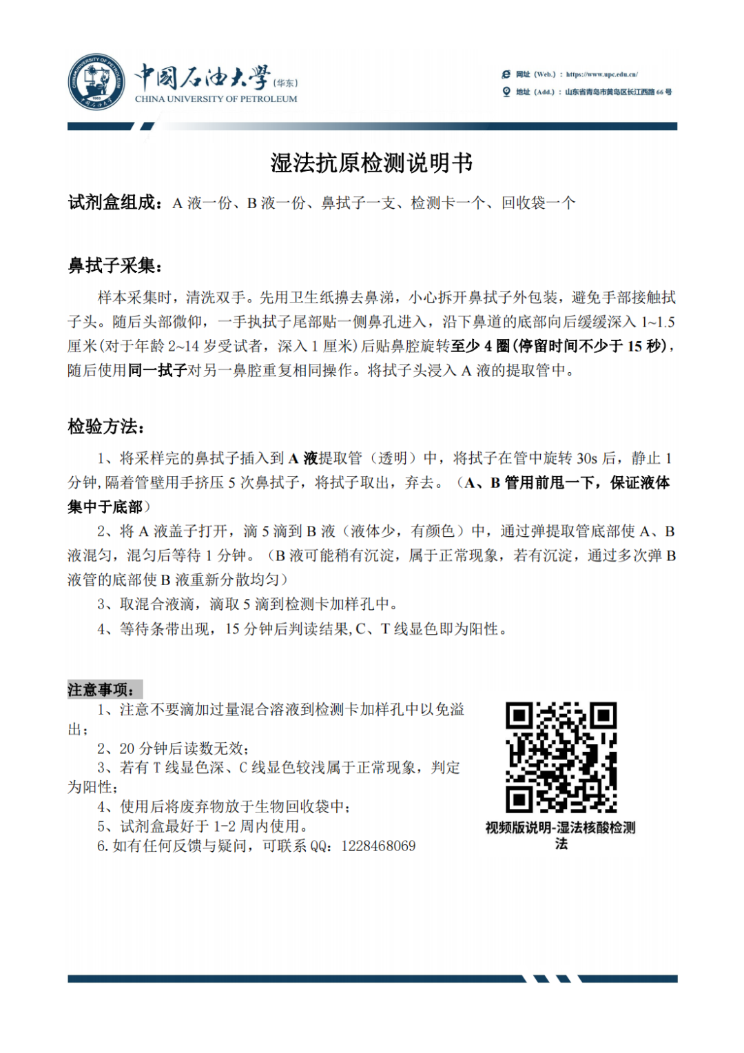
图为湿法抗原检测说明书
安全可靠吗?
这个自制抗原检测试剂
是否安全、可靠
或许不少人都有这样的疑问
学校官微答疑:这可是正规军!

化学化工学院党委书记张永宁表示
“自制试剂仅作为辅助手段
限于学校内师生免费自愿使用
不用做任何临床判断
或者疫情调查数据使用”
网友为这样的“学以致用”点赞

