2023-01-03 10:40
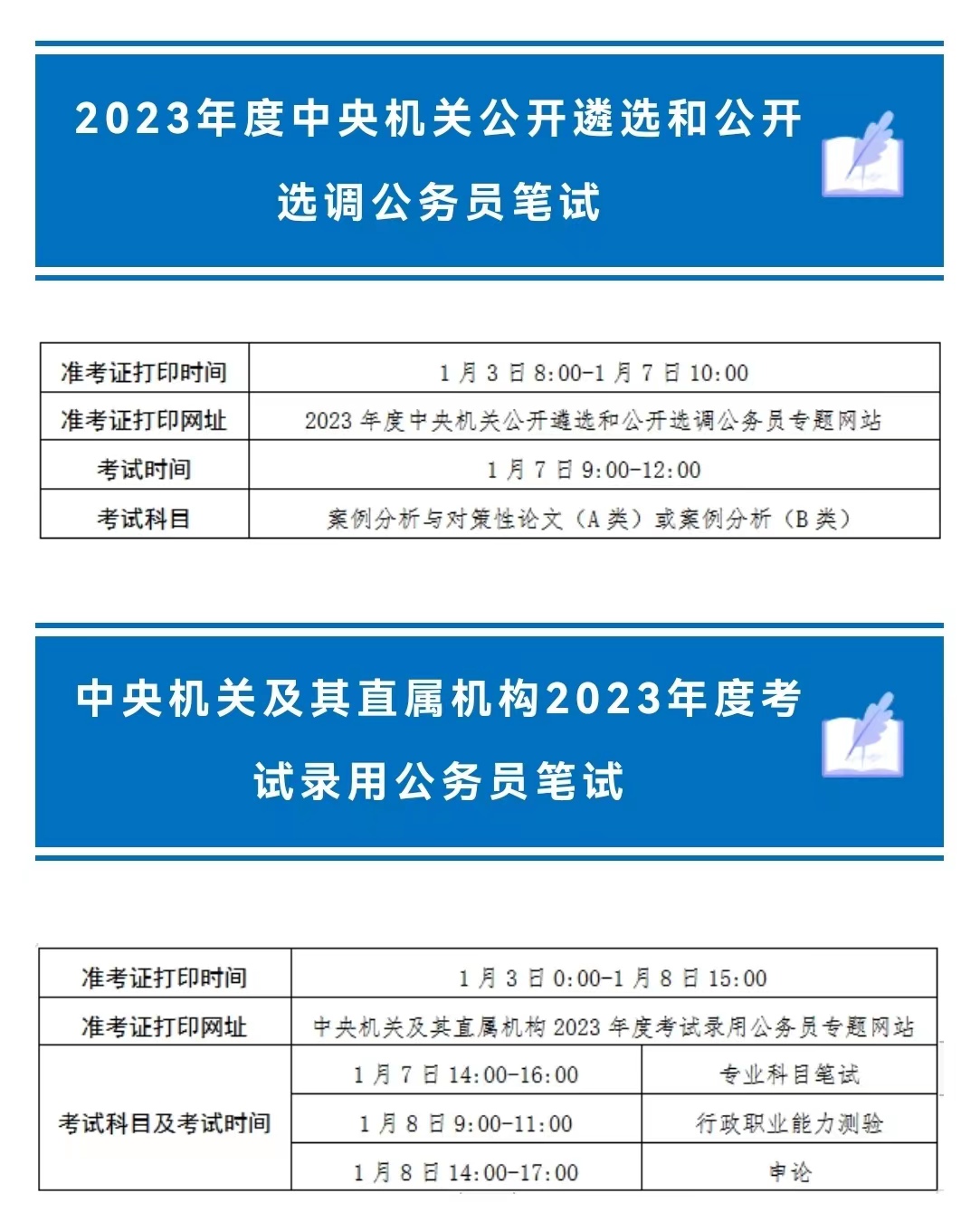
本周末,将举行中央机关及其直属机构2023年度考试录用公务员笔试和2023年度中央机关公开遴选和公开选调公务员笔试。
北京市人事考评办公室发布提示,考生应配合测量体温,有发热(体温≥37.3℃)等可疑症状的,应服从安排在备用考场佩戴N95口罩参加考试。

考生注意事项
一、考试防疫要求
1.加强考前健康监测。考生要做好自己健康的第一责任人,备考期间,应加强个人健康监测,尽量减少不必要的外出、聚集和人员接触,规范佩戴口罩,做好卫生防护。
2.提前了解考点位置。根据疫情防控管理相关要求,考生不能提前进入考点熟悉情况,请提前了解准考证上指定的考试地点,确认考点入口位置和前往线路。考试当天预留足够时间,确保至少考前60分钟到达考点,并尽量选择公共交通前往。
3.配合进行入场查验。考试当天进入考点时,考生应出示本人有效期内身份证原件、准考证,配合测量体温。有发热(体温≥37.3℃)等可疑症状的,应服从安排在备用考场佩戴N95口罩参加考试。
4.严格做好个人防护。请考生自备医用外科口罩或以上级别的口罩,考试全程规范佩戴口罩(身份核验环节可短暂摘下口罩)。考试过程中,如考生主动报告或被发现有发热等可疑症状的,应配合转移到备用考场参加考试,进入备用考场的考生须佩戴N95口罩。
二、考试重要提示
1.考生须认真阅读、仔细核对准考证内容,在指定的考场、座位参加考试,未在规定座位参加考试的,考试成绩无效。
2.开考30分钟后一律禁止进入考场,考试全程不得提前交卷。未经允许擅自离开座位或考场的,按违规违纪处理。
3.考生自备橡皮、2B铅笔、黑色字迹的钢笔、签字笔或圆珠笔,开考后不得互相借用文具。严禁将手机、计算器、智能手表、智能手环、蓝牙耳机等各种电子、通信、计算、存储或其它有关设备带至座位,否则将按违规违纪处理。携带规定以外的物品进入考场的,应放在指定放包处,其中电子产品须关闭电源。
4.在考试开始信号发出前答题的,或者在考试结束信号发出后继续答题的,按违规违纪处理。
5.严禁撕毁试题本、答题卡、草稿纸,严禁将试题本、答题卡、草稿纸及相关考试信息等带出考场,任何人不得以任何方式或理由将试题内容进行抄录、复制、传播,否则按违规违纪处理。考生须认真阅读有关规定,遵守考场规则,考生有义务妥善保护好自己的考试试卷和答题信息、不被他人抄袭。若有答卷雷同,对双方均给予该科目考试成绩为零分的处理,录用程序终止。
6.中央机关公开遴选和公开选调公务员考试的违规违纪行为将按照《应试人员违纪违规行为处理规定》认定和处理;中央机关及其直属机构2023年度考试录用公务员考试的违规违纪行为将按照《公务员录用违规违纪行为处理办法》认定和处理。根据《最高人民法院、最高人民检察院关于办理组织考试作弊等刑事案件适用法律若干问题的解释》,公务员考试属于刑法第二百八十四条之一规定的“法律规定的国家考试”,适用《中华人民共和国刑法修正案(九)》。