权威发布|北京师范大学2023年艺术类本科招生简章
2023-01-19 12:19 来源:  北京号
关注

北京师范大学是国家重点建设的“双一流”建设(A类)高校,其艺术学科地位独具、历史悠久,是国内高等艺术教育的先驱。艺术与传媒学院下设影视传媒系、音乐系、舞蹈系、美术与设计系、书法系、数字媒体系和艺术学系。2023年各艺术类专业计划招收本科生133人,文理兼收,学制四年。

 

 

一、招生专业及计划

注:招考方式为高考的专业,直接使用高考成绩录取;招考方式为统考的专业,使用对应艺术类省级统考成绩及高考成绩录取。具体招生计划以各省份招生考试机构公布为准。

 

 

 

二、招生对象及条件

1.符合2023年普通高等学校招生工作规定中有关报名条件。

 

2.舞蹈学专业考生须于2001年9月1日之后出生,女生身高不低于160cm,男生身高不低于170cm。

 

3.色觉异常II度(俗称色盲)考生不予报考美术学、艺术设计学、数字媒体艺术专业,轻度色觉异常(俗称色弱)考生不宜报考美术学、艺术设计学、数字媒体艺术专业。

 

 

 

 

 

三、网上报考(校考专业)

1

报名及缴纳初试费

2023年2月13日17:00前,所有考生均须登录网上报名系统

https://gaokao.chsi.com.cn/zzbm/yslbm/)进行报名,并按要求上传照片,填写、提交、打印《北京师范大学2023年艺术类申请表》。各专业(方向)初试费100元。

 

特别说明:所有专业(含招考方向)均不得兼报。

 

2

查询提交专业作品视频要求

并按要求上传相关材料

2023年2月16日10:00起,考生须通过在线考试系统https://bm.chsi.com.cn/yszp/stu/查看提交专业作品视频及相关材料要求,须于2月20日10:00前完成专业作品视频等材料并上传,详细要求以在线考试系统说明为准。

 

3

查询初试结果并确认考试

3月中旬,所有考生均须登录网上报名系统(https://gaokao.chsi.com.cn/zzbm/yslbm/)查询初试结果。初试合格考生线上确认参加考试,并缴纳复试费,各专业(方向)复试费80元。未按要求缴费者视为放弃考试资格。具体安排以届时发布通知为准。

 

 

 

 

四、专业考试(校考专业)

1

考试要求

(1)初试:报名成功考生须按要求通过在线考试系统(https://bm.chsi.com.cn/yszp/stu/)进行身份核验并按时提交专业作品视频及相关材料,专业作品视频等材料详细要求以在线考试系统说明为准。

 

(2)复试:请携带本人身份证、准考证等,按指定时间、地点参加专业考试,详见届时通知。

 

2

考试时间、地点

(1)初试:2月16日10:00开始,各专业具体要求以在线考试系统说明为准;

 

(2)复试:预计3月下旬,具体时间、地点以届时通知为准。

 

3

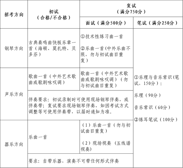
考试内容及分值

特别提醒:1)初试各专业须录制并提交的专业作品视频等材料相关具体要求详见在线考试系统说明,2月16日10:00开放查询;2)复试如因疫情等原因无法组织现场考核,学校将做出相应调整,具体安排以学校后续发布相关通知为准。

 

(1)音乐学专业(钢琴、声乐<仅招:美声唱法、民族唱法>、器乐<仅招:琵琶、二胡、古筝、笛子>)

说明:

1)考试曲目以网上报名时在个人陈述中所填报的曲目为准,报名时务必准确填写,现场考试时不得自行更改。

2)考生如缺考上述任何一项考试,将取消合格资格。

3)钢琴、声乐、器乐方向一律要求背谱演奏/演唱。

 

(2)舞蹈学专业

 

 

 

五、录取规则

1.考生均须参加本省组织的普通高等学校招生全国统一考试(以下简称文化课考试)。

 

2.校考专业:音乐学<含钢琴、声乐、器乐方向>、舞蹈学

 

(1)所报考校考各专业(含招考方向)有对应艺术类省级统考的,考生须参加该专业对应艺术类省级统考且合格。

 

(2)校考各专业(含招考方向)均面向全国招生,不编制分省分专业招生计划。

 

(3)校考各专业(含招考方向)依据校考成绩(满分750分),由高到低分专业(含招考方向)按不超过该专业(含招考方向)上一年度录取人数4倍的比例发放合格资格。

 

(4)校考各专业(含招考方向)加设文化课单科(按满分150分计)和文化课成绩总分(不含政策性加分,下同)录取控制分数线,具体要求如下:

 

(5)校考各专业(含招考方向)在文化课考试和专业考试成绩合格的基础上,按报考考生文化课成绩(不分文理科,满分750分)和专业考试成绩(满分750分)之和形成的综合成绩,分专业(含招考方向)由高到低排队(综合成绩相同的考生,按照专业考试成绩由高到低排队)确定拟录取名单。

 

3.书法学专业考生须参加各省份书法学对应省级统考,统考合格考生在高考文化课成绩(不含政策性加分)不低于考生所在省份同科类(文/理科)本科第一批次录取控制分数线(对于合并本科批次及实施高考改革省份本科第一批次录取控制分数线参照省级招生考试机构划定的特殊类型招生控制分数线或省级招生考试机构相关规定执行)90%,且高考语文不低于105分(满分150分),外语不低于80分(满分150分)的条件下,按照进档考生的书法学专业对应省级统考成绩择优录取。

 

4.数字媒体艺术专业考生须参加各省份数字媒体艺术专业对应省级统考(美术学和设计学类),统考成绩不低于总分70%的考生,在高考文化课成绩(不含政策性加分)不低于考生所在省份同科类(文/理科)本科第一批次录取控制分数线(对于合并本科批次及实施高考改革省份本科第一批次录取控制分数线参照省级招生考试机构划定的特殊类型招生控制分数线或省级招生考试机构相关规定执行),且高考语文不低于100分(满分150分),外语不低于100分(满分150分)的条件下,按照进档考生的数字媒体艺术对应省级统考成绩与文化课成绩以3(专业课):7(文化课)的比例构成的综合成绩择优录取。

 

5.美术学、艺术设计学专业考生须参加各省份美术学、艺术设计学专业对应省级统考,统考合格考生在高考文化课成绩(不含政策性加分)不低于考生所在省份同科类(文/理科)本科第一批次录取控制分数线(对于合并本科批次及实施高考改革省份本科第一批次录取控制分数线参照省级招生考试机构划定的特殊类型招生控制分数线或省级招生考试机构相关规定执行)90%的条件下,按照进档考生的美术学、艺术设计学专业对应省级统考成绩择优录取。

 

6.戏剧影视文学专业考生无需参加各省艺术类省级统考,报考考生在高考文化课成绩(不含政策性加分)不低于考生所在省份同科类(文/理科)本科第一批次录取控制分数线(对于合并本科批次及实施高考改革省份本科第一批次录取控制分数线参照省级招生考试机构划定的特殊类型招生控制分数线或省级招生考试机构相关规定执行)的条件下,按照进档考生的高考文化课成绩及专业志愿择优录取。

 

 

 

 

六、学费

按北京市教育委员会审核、国家发展和改革委员会批复,我校艺术类学生学费标准为:艺术设计学专业10000元/学年,其他各专业8000元/学年。

 

 

 

 

 

七、校址及联系方式

1.校址:北京市新街口外大街19号,邮政编码:100875

 

2.招生办公室

联系电话:010-58807962

网址:https://admission.bnu.edu.cn

 

3.艺术与传媒学院

联系电话:010-58809248

网址:http://www.art.bnu.edu.cn

 

4.纪检监察办公室

联系电话:010-58807862

 

特别说明:

1.各位考生、家长应详细阅读,并充分理解、认可本简章所述的各项考试、录取规则等有关要求后再进行报名。

2.本简章未尽事宜后续通知。如遇教育部等相关政策调整,以最新通知为准。

 

 

北京师范大学招生办公室

北京师范大学艺术与传媒学院

2023年1月

 

 

-bnuweixin-

 

来源:招生办公室

责任编辑:高思可

 

投稿/加入我们:xwzx@bnu.edu.cn


作者:

北京师范大学

打开APP阅读全文
特别声明:本文为北京日报新媒体平台“北京号”作者上传并发布,仅代表作者观点,北京日报仅提供信息发布平台。未经许可,不得转载。
APP内打开