2023-08-01 12:32
关于印发《北京市促进商业步行街高质量发展的指导意见》的通知
各区商务局、北京经济技术开发区商务金融局:
为贯彻落实《北京培育建设国际消费中心城市实施方案(2021—2025年)》关于“到2025年,各区至少有1条商业步行街”的要求,打造特色化、品质化、数字化、有文化底蕴的商业步行街,市商务局研究制定了《北京市促进商业步行街高质量发展的指导意见》,现印发给你们,请结合实际认真贯彻落实。
特此通知。
北京市商务局
2022年11月30日
北京市促进商业步行街高质量发展的指导意见
按照市委、市政府决策部署,为落实《北京培育建设国际消费中心城市实施方案(2021—2025年)》,加快推进商业步行街高质量发展,提出以下意见。
一、总体要求
(一)商业步行街的界定
商业步行街是以街道建筑形态为主体,地面禁止或限制机动车辆通行,商业及服务设施高度集聚,满足人们对商业的综合性或专业性消费需求,充分体现步行者优先的开放式商业活动空间,包括街道属性的条状商业步行街和街区式购物中心属性的块状商业步行街。按照车辆禁行方式可分为全时和分时商业步行街。按功能定位可分为综合型和特色型商业步行街。
(二)基本原则
1.政府引导,市场主导。市、区两级政府应在严格落实总规和分区规划、广泛听取市场主体和社会各方意见基础上,做好规划引导,明确商业步行街发展定位,在更新改造、业态升级、项目审批等方面提供政策支持,在市场监管、交通组织、环境提升、智慧建设等方面提供服务保障。要充分认识市场主体是商业步行街改造提升的主要力量,支持其在提升整体品质、引进商业品牌、营造消费氛围、提高服务质量等方面参与规划建设和管理运营。
2.科学规划,统筹发展。以高标准规划引领商业步行街高质量发展,避免商业步行街盲目发展、越建越长。找准自身优势,优化街区环境,提高商业质量,打造智慧街区,规范管理运营,着力提升便利化水平与舒适度,形成特色鲜明的发展格局,切实提高人民群众获得感和幸福感。
3.立足存量,改造提升。坚持从经济发展阶段和客观实际出发,结合商业步行街发展现状,各区在现有商业步行街中选择基础较好、潜力较大的进行改造提升,或者基于现状商业街,通过改造提升为商业步行街,进一步补短板、强弱项,不搞大拆大建,不搞形象工程。
4.尊重文化,特色鲜明。深入挖掘文化内涵,突出区域特色,注重文明传承、文化延续,坚持保护性开发利用历史文化资源。把商业步行街发展与历史文化遗产保护融为一体,推动传统文化融入现代生活。
5.明确责任,形成合力。建立横向协作、纵向联动的跨部门协调机制,市级各相关部门系统谋划政策创新,给予政策支持。各区是商业步行街品质提升工作的牵头主体,负责商业步行街更新提升和新增培育任务的落地。
(三)发展目标
到2025年,各区至少打造1条高品质商业步行街,全市建成一批商业繁华、文化浓厚、特色鲜明、环境优美、治理规范的高品质商业步行街。
二、重点任务
(一)加强规划布局
结合全市商业步行街发展现状和未来规划引领要求,将全市商业步行街划分为更新提升型和新增培育型。更新提升型要以存量更新为主,对街区的商业、环境、运营等方面改造升级;新增培育型要结合地区发展资源和空间结构,注重规划引导和市场主导相结合,通过交通优化、空间提质、业态升级、运营提升等方面培育商业步行街。
各区要编制商业步行街品质提升工作方案,并与城市总规、分区规划、城市更新行动和商业服务业设施空间布局规划等衔接,要突出主街、联动辅街、协调发展,明确商业步行街四至范围、目标定位、功能布局,确定重点任务和时间表、路线图,确保可落地、能见效。
(二)优化业态配置
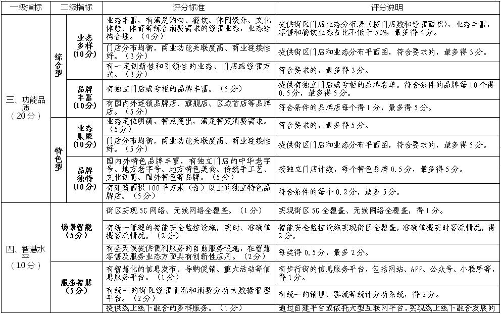
根据街区发展定位,建立业态动态调整机制,对商业步行街及其周边商业载体提档升级,主街与辅街有机联通,商业品牌实现错位经营,形成优势互补,构建高端与大众齐备、主题与特色突出、时尚与潮流兼具的多元化商业生态圈。综合型商业步行街应集聚购物、餐饮、文化、旅游、艺术、酒店等多元业态融合发展,零售和餐饮业态占比50%以上;特色型商业步行街应体现高度的专业化、集群化、规模化和品牌化优势,能满足人们的特定消费和生活服务需求,主营业态特色店规模占到总经营面积50%以上。
鼓励街区商业与文化、旅游、休闲、娱乐、体育消费相结合,发展地方特色美食、手工艺品、老字号、非物质文化遗产等。支持有条件的街区活化利用历史建筑,引入创意集市、沉浸式演艺、历史主题展示等。鼓励老字号围绕传统文化与地方特色,开发符合现代消费需求的产品和服务,推出限量款、高定款的特色文创产品。
(三)优化交通组织
各区在规划商业步行街时,要加强对街区内及其周边各类交通要素的组织和引导,统筹考虑车辆出入和过境需求,科学设计绕行方案和道路通行规则,确保车辆在商业步行街周边正常通行,既能满足周边居住居民出行需求,又能保障日常消费人群的交通便利。
街区要配置乘坐便捷、可达性强、选择多样的公共交通系统。在街区500米范围内有地铁站或公交站点,扩大公共交通的覆盖面。推动各类公共交通站点与商业设施结合设置,减少商业客流对周边交通的影响。在街区100米范围内有出租车停靠点和非机动车停放点。整合街区范围内停车场资源,原则上配套停车位每100平方米商业建筑面积不少于1个。打造安全、便捷、舒适、高品质的慢行系统,提升“步行友好度”。
(四)美化街区环境
各区要依法编制商业步行街街区户外广告设施设置规划及牌匾标识设置指引,突出文化特征与地方特色,体现商业街区活力,为经营者自主设计牌匾标识提供创意空间,避免样式、色彩、字体等同质化。历史文化街区要保护现有院落,延续传统,建筑立面、材料、色彩等应与整个街区风貌相协调,打造独具人文历史气息的特色街区。
各区要结合街区主题定位和自身资源禀赋,可量身定制特色标志,强化街区印象,打造街头交互体验小品、网红打卡点,在传统历史建筑中加入新景观小品、新节点元素,以现代形态诠释历史文化价值。丰富绿化层次,提升绿化景观。街区夜景亮化要以突出街区特色、展现本地文化氛围为主线,与街区商业业态、建筑风格相协调。节假日时可以增加亮化元素,根据重大活动、节日宣传及景观环境布置的需要,在贯彻落实节能环保理念基础上,结合地区风貌,适当组织灯光秀等节目。
(五)完善公共设施
各区要研究制定利用商业步行街开展特色经营活动管理指南,按照“规定时间、规定区域、限定品类”的原则,合理规划经营区域,明确经营时间和品类,鼓励已入驻并取得经营许可证的企业,在区政府合理规划自有用地(用地红线)范围内,开展特色经营活动。
街区要统一设计制定导视系统,标识导视系统不少于两种语言,且标识醒目清晰美观。街区内每50米至少设置1处公共休憩设施。休憩设施的外观应与街区整体风貌相协调,融入街区文化要素,体现街区独特的文化特质,营造宜人、舒适的户外游憩休闲空间。街区内每50米至少设置1处分类垃圾箱或设置移动清洁车。街区内应建设完善的盲道系统和无障碍服务设施。街区内应设有治安报警点、防暴设施和应急避难场所。
(六)加快智慧街区建设
加强基础设施建设,实现5G网络、无线网络全覆盖。鼓励建设智慧街区大数据平台,对商业步行街客流、品牌、业态、商家经营数据进行动态监测,及时、准确把握街区商业存量、经营效益等情况,为消费者、商业企业、运营机构和政府管理提供精准化服务。
鼓励街区建设智慧商街、智慧商店,探索利用AR/VR等技术,推动消费新业态新模式新场景的普及应用,打造导航导视、数字化景观展示、营销服务推送、沉浸式体验、智能支付、智能停车等智慧消费生态系统。运用小程序、APP、直播平台、多媒体互动屏等,引入数字虚拟元素打造智慧消费场景。合理发展无人超市、无人商店、无人餐厅等智慧终端,实现自助无接触式便利化消费体验。
(七)创新运营治理模式
研究建立“政府指导、行业自律、业主自治、社会监督、群众评议”多方参与的共管共治机制和市场化运营模式。探索一体化综合监管场景,压实市场主体责任,实施差异化精准综合监管,对管理和服务能力较强的商业主体实施信用监管,充分发挥其自我管理的作用。鼓励成立商业步行街治理委员会、商会、联盟等组织,实现规范化管理、高效率运营和常态化监督。
三、保障措施
(一)加强组织领导
建立市统一引导、区全面负责、街具体管理、会行业自律、店规范经营的“五级联动”工作机制。市商务局负责统筹推进工作。市级商务、财政、规自、交通、城市管理、市场监管、文旅、消防、文物、园林绿化等部门,建立沟通协调机制,加强政策创新,定期沟通相关情况,研究解决商业步行街发展中遇到的困难和问题,支持各区建设工作。各区要强化责任落实,编制实施方案,组织规划建设、培育发展、监督管理等工作。
(二)强化政策支持
市级各相关部门要围绕制约商业步行街发展的难点痛点问题,在符合市场规律、不突破规划底线的前提下,加大对改造提升和业态升级等方面的政策支持力度。统筹市区两级财政资金,支持商业步行街建设。市商务局重点对各区商业步行街区域内商业主体改造提升、数字化建设、首店引进和促消费活动等项目给予支持。各区要对商业步行街交通优化、街道改造、环境美化、园林绿化等市政配套项目给予支持。
(三)强化监测评估
市商务局负责完善全市商业步行街评价标准体系,会同有关部门和各区,通过各区自评、专家审评等方式,定期开展评估,以评促建,实现经济效益和社会效益双提升。
(四)强化宣传引导
通过传统媒体与新媒体相结合,政策解读与案例剖析相结合的方式,全方位、多角度、多渠道开展宣传,及时回应社会关切,为推进商业步行街建设营造良好氛围。




