2023-08-10 12:16
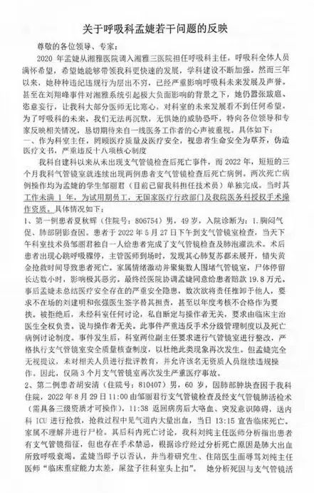
视患者生命安全为草芥,伪造医疗文书;独揽科室绝大部分横向经费,绩效分配暗箱操作.....
近日,一封9名医务人员联合签名,实名举报长沙中南大学湘雅三医院一科室主任的举报信,引发广泛关注。
据澎湃新闻报道,医院方面已知道举报信一事,目前正在核实相关情况。

网传举报信
网传举报信一共5页,落款处没有时间,署名为“所有关心呼吸科发展的医务工作人员”,后有9人签名。
举报信显示,被举报人为湘雅三医院呼吸与危重症医学科(以下简称呼吸科)主任孟婕,2020年从湘雅医院调入湘雅三医院担任该科室主任。三年来,孟婕“放任”其无手术操作资质的学生邹某单独进行支气管镜检查,导致三个月内发生2例患者死亡事件,而自呼吸科建科以来从未出现过支气管镜检查后死亡事件。事发后孟婕伪造医疗文书,要求其他医生签字担责。
该举报信一共反映了9个问题,除上述与医疗安全相关的情况外,还包括孟婕独揽科室绝大部分横向经费,绩效分配暗箱操作,私设小金库,分配与开单挂钩,未见财务支出公开;给自己定高薪,一份工作拿两份奖金;科室管理“一言堂”,自行决定重大事项和大额资金使用;打压排挤同事,导致多人离开科室;管理不善,拉帮结派,严重影响科室公平机制等。
![]() |
湘雅三医院官网截图
据医院官网介绍,孟婕现任中南大学湘雅三医院呼吸与危重症医学科主任,曾任中南大学湘雅医院呼吸科副主任,从事呼吸系统疾病临床、科研、教学工作20余年,擅长间质性肺疾病、肺癌与肺脏介入、慢性阻塞性肺疾病,有多项医学行业兼职,并曾获多项荣誉,科研成果颇丰。
据澎湃新闻报道,湘雅三医院党委办主任办公室一工作人员表示,医院方面已知道呼吸科举报信的事,“这个情况,我们正在核实。”目前,院方尚未做出正式回应。