2023-08-22 11:25

三江源国家公园、大熊猫国家公园
双色铜合金纪念币
将于今日(8月22日)22:00
开始网上预约
一、纪念币基本信息
三江源国家公园、大熊猫国家公园双色铜合金纪念币面额均为10元,直径27毫米,材质为双色铜合金,发行数量各8000万枚。与现行流通人民币职能相同,与同面额人民币等值流通。
三江源国家公园双色铜合金纪念币正面图案为中华人民共和国国徽,并刊国名、年号。背面主景图案为藏羚羊和三江源典型地貌等,辅以绿绒蒿、野牦牛、黑颈鹤等,并刊“三江源国家公园”字样及面额。

大熊猫国家公园双色铜合金纪念币正面图案为中华人民共和国国徽,并刊国名、年号。背面主景图案为大熊猫母子和四姑娘山等,辅以绿尾虹雉、竹林等,并刊“大熊猫国家公园”字样及面额。

二、预约兑换安排
发行方式:预约兑换
线上预约时间:
2023年8月22日22时至8月24日24时
预约核实期:
2023年8月27日至8月28日
兑换时间:
2023年8月29日至9月4日
预约数量:
三江源国家公园、大熊猫国家公园双色铜合金纪念币以组为单位进行预约、兑换,每组包括三江源国家公园双色铜合金纪念币和大熊猫国家公园双色铜合金纪念币各1枚。每人预约、兑换限额为20组。
证件要求:
有效身份证件必须为第二代居民身份证原件
其他说明:
(1)每人最多可代5人办理兑换业务。若本次预约未兑换,相关信息将被记录,并影响下一次普通纪念币兑换,请预约成功的公众按时办理兑换。
(2)中国人民银行各分支机构可根据实际延长三江源国家公园、大熊猫国家公园双色铜合金纪念币兑换期。
(3)由于第二代居民身份证原件遗失、未成年人未办理第二代居民身份证等原因,无法出具第二代居民身份证原件的,可以使用户口簿、临时居民身份证办理。
三、各地区相关公告查询
目前,中国人民银行分支机构已陆续向社会公告当地三江源国家公园、大熊猫国家公园双色铜合金纪念币分配数量等信息。在中国人民银行官网“分支机构”栏目中,点击您所在地区人民银行分支机构的名称,进入各分支机构网页,在相应的公告栏目中可以查询。


为了方便大家查看,我们将各地区公告页面链接直接做成关键词,以方便大家查阅。大家可以在“中国金币”微信下方消息对话框内回复关键词(省份名称或直辖市名称),如:“上海”、“北京”,查看该地区公告。(陆续更新中)

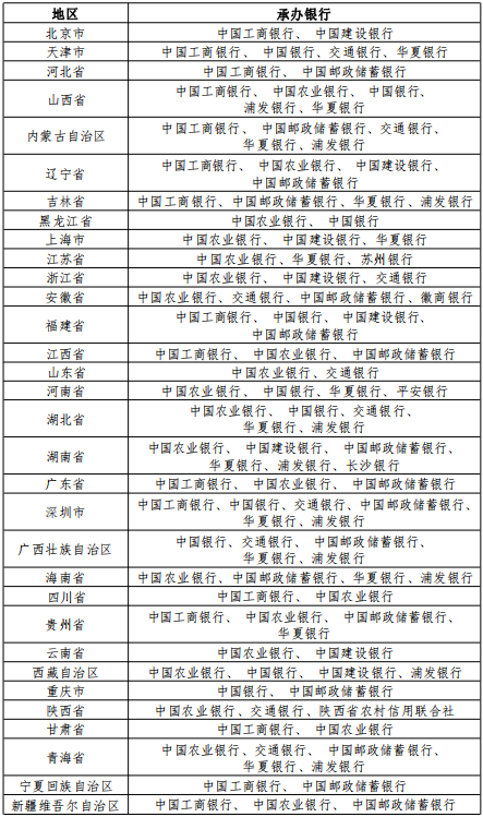
四、预约承办银行
预约承办银行:中国工商银行、中国农业银行、中国银行、中国建设银行、交通银行、中国邮政储蓄银行、华夏银行、浦发银行、平安银行、苏州银行、徽商银行、长沙银行、陕西省农村信用联合社。
各地区预约承办银行如下

目前,各预约承办银行也陆续在官方网站、微信公众号等渠道公布了预约兑换网点和每个网点的可预约数量等信息。
大家可以在“中国金币”微信下方消息对话框内回复关键词,如:“工行”“农行”“中行”“建行”“交行”“邮储”“华夏”“浦发”等,查看该承办银行预约兑换公告具体内容,并且进入快捷预约页面,如下图所示:(部分举例,陆续更新)

工商银行线上预约渠道

1.官方网站(www.icbc.com.cn):首页纪念币轮播广告-点击进入预约,或纪念币专区-纪念币/钞预约兑换入口。
2.手机银行:首页纪念币预约入口。
3.工银e生活:首页纪念币预约入口。
4.个人网银:首页纪念币轮播广告-点击进入预约。
5.微信公众号:中国工商银行-热门推荐-预约纪念币,中国工商银行客户服务-生活-纪念币预约,中国工商银行信用卡-办理-[纪念币]线上预约。
6.微信小程序:“工行服务”小程序-纪念币预约广告-点击进入预约。
农业银行线上预约渠道

1.掌上银行:首页广告图或搜索“纪念币预约”进入。
2.手机浏览器:登录网站。https://coin.abchina.com.cn
3.门户网站:登录或通过首页广告图进入。https://coin.abchina.com.cn
4.微信公众号:“中国农业银行微银行”—“生活驿站”—“纪念币预约”、“中国农业银行”—“热门推荐”—“纪念币预约”或“中国农业银行云客服”—“智享服务”—“纪念币预约”。
5.个人网银:首页-本地-网上预约-纪念币预约。
中国银行预约渠道

1.官方网站预约:请点击进入“纪念币预约”系统,根据页面提示填写相应信息;
2.手机银行预约:请下载并安装最新版手机银行客户端软件,点击“生活”频道,选择“纪念币预约”功能,根据页面提示填写相应信息,公众通过手机银行预约纪念币无需注册登录;
3.微银行预约:微信关注“中国银行微银行”公众号,点击“微服务”功能菜单,选择“纪念币预约”功能,根据页面提示填写相应信息;
4.网点预约:请事先了解西藏自治区我行指定网点的预约情况,请点击进入“纪念币预约”系统的“预约发行信息”功能模块进行查询,在现场预约期内前往办理预约。
建设银行线上预约渠道

1.建行国际互联网网站(PC端IE8以上浏览器登录www.ccb.com-“网点业务预约”菜单)、
2.移动门户(移动端登录m.ccb.com-“预约纪念币”)
3.个人网银(登录网银-“我的账户”-“网点业务预约”菜单)
4.个人手机银行(下载4.3.5以上版本建行手机银行客户端-点击首页右侧“更多”-“网点服务”-“兑换纪念币/钞”或在首页顶部搜索栏搜索关键字“纪念币”)
5.中国建设银行微信公众号(关注“中国建设银行”,点击“悦生活”-“纪念币预约”菜单)
6.建行生活APP(点击“网点”-预约宣传图,预约前需进行用户注册)
7.掌上网点微信公众号(点击“精选活动”-“纪念币预约”或键入“纪念币”-点击预约链接)
8.劳动者港湾APP(点击首页宣传栏中预约宣传图)
9.中国建设银行客户服务微信公众号(点击“热门服务”-“纪念币预约”)
交通银行线上预约渠道

1.交行门户网站(www.bankcomm.com)首页主图广告位置,点击广告即可转至门户网站纪念币预约页面;首页-预约业务-纪念币预约。
2.交行个人手机银行:首页广告位置,点击广告即可转至手机银行纪念币预约页面;手机银行首页搜索“纪念币预约”。
3.交行微信公众号“交通银行”:通过“财富交行-纪念币预约”路径进入纪念币预约页面。交行微信公众号“交行微银行”,通过“惠活动-纪念币预约”路径进入纪念币预约页面。
4.交行微信小程序“交通银行”:点击首页广告“纪念币预约”路径进入纪念币预约页面。
邮储银行线上预约渠道

1.官方网站入口:进入中国邮政储蓄银行门户网站(www.psbc.com),首页-公告栏-纪念币公告-点击进入预约。
2.手机银行入口:进入邮储银行手机银行,首页-全部-网点服务-纪念币预约。
3.微信公众号入口:关注“中国邮政储蓄银行”微信公众号,服务模块-纪念币专区-纪念币预约。
4.个人网银入口:登录中国邮政储蓄银行个人网银,首页-个人网银登录-我的账户-纪念币管理-纪念币预约。
华夏银行线上预约渠道

1.华夏银行官网(访问www.hxb.com.cn,选择“快捷服务”-“纪念币预约”菜单)
2.华夏银行手机银行APP(首页-广告栏或首页“全部”-“投资理财”-“纪念币预约”菜单)
3.华夏银行微信公众号(关注“华夏银行”,点击“乐生活”-“纪念币预约”菜单)
浦发银行线上预约渠道

1.手机银行:首页广告;首页全部菜单——“纪念币(钞)预约”。
2.微信公众号:底部菜单“我的”——纪念币(钞)预约。
3.手机浏览器输入:
https://wap0.spdb.com.cn/mspmk-cli-coinrsv/CoinHome?version=xm
此外,平安银行负责河南省、苏州银行负责江苏省12市区、徽商银行负责安徽省5市区、长沙银行负责湖南省、陕西省农村信用联合社(陕西农信)负责陕西省9市区,大家可以自行相关登录网站进行查看。
【温馨提示】截止发文,各银行预约渠道在陆续更新中,请大家阅读各预约承办银行公告中介绍的渠道,选择最适合自己的渠道进行预约。
三江源币、大熊猫币
今日22:00正式开启预约
大家速速准备起来吧!