2023-10-27 14:38

让我们一起了解
城乡居民医保首诊制度
01
“图”个明白

注意
急诊及学生儿童无需经首诊转诊,可直接到定点医院就诊。
城乡居民医保首诊的有效时间为180天。即:参保人在办理了首诊转诊后,在180天内可到自己所有选定的定点医院及全市范围内的医保定点A类、中医及专科医院就诊。180天之内如果需要再次前往以上医院就诊,不需要重复进行首诊转诊。
02
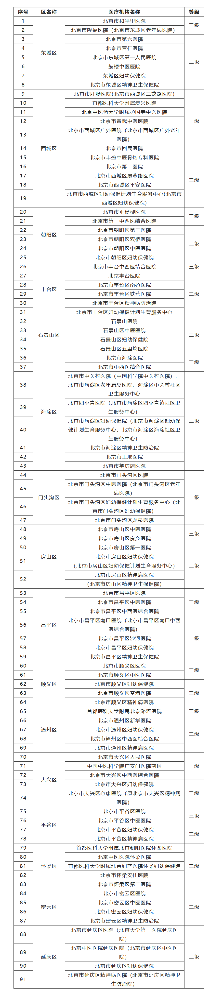
可首诊的区属二、三级
定点医疗机构名单
