最新安排出炉!北京市2023年下半年中小学教师资格考试(面试)定于2023年12月9日至10日举行。教师资格考试(面试)组考科目安排及(面试)工作时间安排也公布,具体跟小编一起来看吧!



北京市教育委员会关于做好北京市2023年下半年中小学教师资格考试(面试)相关工作的通知
各区教委,燕山教委、北京经济技术开发区社会事业局:
根据教育部教育考试院《关于做好2023年下半年中小学教师资格考试(面试)相关工作的通知》(教考函字〔2023〕78号),2023年下半年中小学教师资格考试(面试)(以下简称“教师资格面试”)定于2023年12月9日至10日举行。为加强考试管理,确保考试平稳顺利,现就有关工作要求通知如下:
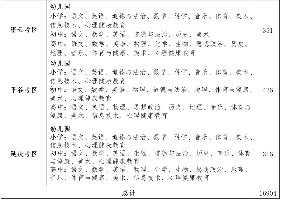
依据《中华人民共和国教师法》,教师资格考试是评价申请者是否达到教师专业标准的国家考试,是教师队伍的“入口关”。教师资格面试工作是教师资格考试的重要组成部分,是对新教师基本素养、职业发展潜质和教育教学实践能力的全面综合考察。各考区各考点务必高度重视教师资格面试工作,贯彻落实党的二十大报告有关教育工作的重要精神和习近平总书记关于全面深化新时代教师队伍建设改革任务的目标要求,充分认识教师资格面试是建设高素质教师队伍的关键环节,关乎国家教育事业的发展。要加强组织领导,成立以区教委和考试机构主要领导为组长的教师资格面试领导小组,精心组织、周密部署、落实责任,切实担负起相应考试类别和科目的组考工作,扎实做好各项准备工作,加强对教师资格面试各环节的监督管理,确保本次面试工作平稳、顺利进行。各区应承担教师资格面试组考科目详见附件1北京市2023年下半年中小学教师资格考试(面试)组考科目安排。
面试考官是面试实施的主体,其业务水平决定面试的质量,对面试标准的掌握是否准确、一致,直接影响着面试结果。各区教委要高度重视面试考官队伍建设,严格按照教育部规定的条件选拔任用面试考官。要进一步加强面试考官培训,统一面试标准、规范面试流程,确保培训效果和质量,保证全市考试评分结果的一致性和稳定性。所有面试考官上岗前均需参加市级和区级组织的培训,使每一名考官都熟练掌握面试标准、面试流程和面试测评系统,考核合格后持证上岗,未参加培训或培训考核不合格的考官不得参加面试工作。
面试统一使用教育部考试院下发的面试测评系统,考试期间面试测评系统运行平稳是考试顺利实施的关键。各考点CTO (首席技术负责人)必须参加北京市教师发展中心组织的技术人员培训,高度熟悉该系统的考场编排、考官管理、考生抽题、考官辅助评分、统计分析等功能。各考区要开展好考点培训,尤其要加强对新设面试考点CTO技术人员的培训和实操考核演练,确保考点CTO熟练掌握测评系统的各项功能,实操考核不合格的CTO不得参加面试工作。各考点要提前搭建面试测评系统平稳运行所需环境,重点保障服务器运行稳定和局域网络通畅。要准备面试抽题备用服务器,并提前进行安装、调试确保面试实施过程平稳顺畅。
各考区各考点须按照教育部《中小学教师资格考试暂行办法》(教师〔2013〕9号)和教育部考试院《中小学教师资格考试面试工作规程(试行)》(教试中心函〔2018〕146号)要求,做好面试考务工作。
一是对考务工作人员开展培训,进一步规范面试实施各环节的具体工作要求,确保面试各环节工作安全、规范、有序。
二是严肃考风考纪,按照考务工作要求严格查验考生身份证件和面试准考证,加强对考生手机存放管理,严禁考生将手机带入抽题室、备课室和面试室,严肃查处和严厉打击考生利用高科技作弊、替考等违法违纪行为。
三是强化安全保密工作,加强对面试试题及有关重要信息的管理,做好面试试题光盘的接收、保管、分发工作,实行面试试题光盘、加密锁的分离管理(至少分2人保管),不达标的保密室严禁存放试题光盘,确保面试试题安全。妥善管理考官信息库、考官登录密码、考生信息库、回收数据、考生备考试题清单等各类考试信息数据,防范泄露信息风险,确保考试数据安全。
各考区各考点要加强与卫健、公安、电力和网信等有关部门的协调配合,采取多种切实有效的措施,保障面试实施的顺利开展。要与属地电力部门加强沟通,确保面试期间的电力供应。建立面试突发事件应急处置机制,根据《中小学和幼儿园教师资格考试试点期间应急处置预案实施办法(试行)》(教试中心函〔2012〕110号)规定,细化应对方案。如遇突发事件,要及时上报、快速反应、积极应对、有效处置。
各考点需按考务工作要求配备局域网服务器(2台)、相应数量的笔记本电脑及打印机(其中彩色打印机至少1台),面试室和备课室要按照教育部教育考试院《关于做好2023年下半年中小学教师资格考试(面试)相关工作的通知》规定的面试所需物品清单备齐相应物品,保证考生面试准备和试讲(或展示)的需要。各区教委应根据承担的组考任务为各考点配备足够数量的考官、考务、信息技术、安保、校医等工作人员;在劳务、用餐、防疫、设施设备等经费上给予保障和支持。
北京市教育委员会
2023年11月27日
来源丨市教委官网
责编丨唐莉莉
复审丨李培 终审丨张雪莲