最新!暖气不热怎么办?打这些电话更快捷→
2023-12-13 12:18 来源:  北京号
关注

本周朝阳迎来了今冬首场降雪

预计13至14日北京还将有一场大雪

雪后最低温跌至-15℃

在这个只想跟暖气面对面的季节

供暖成了大家最关心的问题

如果这个时候

暖气不热在哪里反映?

供暖设施跑冒滴漏又该怎么办?

别着急

朝阳区43个街乡供暖服务电话汇总

赶快收藏起来

↓↓↓

如果您家属于市政大网供暖,请拨打供暖热线96069或市政热线67301616联系处理,如果您家属于区域锅炉房供暖,请拨打您所在小区的供暖报修电话。

朝阳区各街乡

集中供暖小区供暖服务电话

(点击可查看大图)

安贞街道

奥运村街道

八里庄街道

朝外街道

大屯街道

东湖街道

垡头街道

和平街街道

呼家楼街道

机场街道

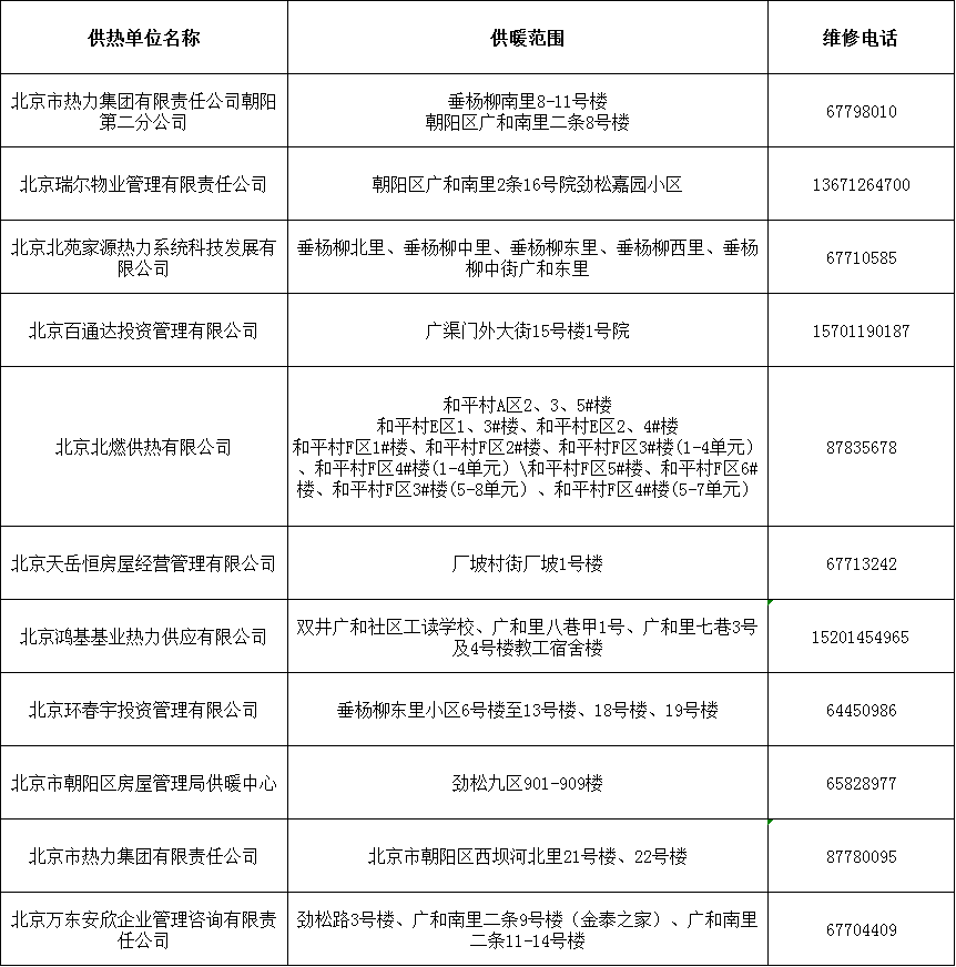
劲松街道

酒仙桥街道

六里屯街道

建外街道

麦子店街道

潘家园街道

三里屯街道

双井街道

团结湖街道

望京街道

小关街道

亚运村街道

左家庄街道

香河园街道

常营乡

崔各庄乡

东坝乡

东风乡

豆各庄乡

高碑店乡

管庄乡

将台乡

黑庄户乡

金盏乡

来广营乡

南磨房乡

平房乡

三间房乡

十八里店乡

孙河乡

太阳宫乡

王四营乡

小红门乡

来源:朝阳区城市管理委员会


作者:

北京朝阳官方发布

打开APP阅读全文
特别声明:本文为北京日报新媒体平台“北京号”作者上传并发布,仅代表作者观点,北京日报仅提供信息发布平台。未经许可,不得转载。
APP内打开