2024-03-28 10:41
春天来了,夏天也不远了!
你是否已经默默开启减肥大计?
不吃早餐、不吃主食、只吃素食......
这些减肥误区你中招了吗?
官方出手教你减肥
这4个减肥误区
你中招了几个?
误区一
不吃早餐能减肥
早餐摄取的热量
占一天热量的22%~25%
这部分热量
往往比午餐和晚餐更易消耗
吃早餐能让新陈代谢
有个跳跃的开始,加速身体循环
不吃早餐更容易
出现过胖、超重的情况
误区二
完全吃素或不吃主食能减肥
吃素食或不吃主食
虽然能让人在短时间内掉秤
但难以持久
同时会带来副作用
长期不吃主食:主食中的碳水化合物与蛋白质和脂肪一样,是人体所需的三大营养素之一。长期不吃或少吃碳水化合物,容易引发低血糖、肠道功能异常、记忆力下降、失眠等症状。
只吃素食不吃肉:容易出现缺铁性贫血、肌肉衰减、骨质疏松、记忆力衰退等症状。此外,部分蔬菜的碳水化合物含量并不比米饭低多少,比如土豆、芋头,山药、莲藕,可能让你越吃越胖。
误区三
只要吃粗粮就能减肥
减肥达人都知道要多吃粗粮
但不是所有粗粮食品都能减肥!
粗粮→可口的粗粮饼干
玉米→香甜的爆米花
红薯→香脆的红薯片
粗粮“变身”零食后,千万要谨慎选择!
在用它们制作零食的过程中
可能会加入糖、油等热量较高的配料
或经过油炸、膨化等加工方式
吃多了反而使血糖升高
戳视频,看看还有哪些“粗粮陷阱”↓↓
误区四
只要运动就能减肥
减肥80%靠饮食,20%靠运动
减肥不仅要“迈开腿”
更要“管住嘴”
只有当消耗的热量>摄取的热量
有规律的运动+健康饮食
才是减肥的关键

△图源:北京市疾病预防控制中心
过度减肥后果有多严重?
这几件事你必须知道!
正确的减肥观念并不是越瘦越好
必须以健康为前提
一个公式计算你到底需不需要减肥
医学上对肥胖有明确的衡量标准
体重指数(BMI)
是基于身高和体重计算出的指标
体重指数=体重(kg)÷身高(m)²
体重指数
正常范围是18~24
超重范围是24~28

一个月减肥2~4公斤较合理
减肥速度过快
易对机体器官组织造成损伤
出现激素分泌紊乱、
营养失调、维生素缺乏、皮肤松弛等问题
较为理想的减重目标应该是
3个月~半年
减少当前体重的5%~10%
也可以简单理解为
每个月减2~4公斤
过度减肥的危害竟然这么多
过度减肥可能增加糖尿病风险
还会导致免疫力下降、贫血、营养不良
激素分泌异常、内分泌紊乱等
对于女性来说
也有可能造成月经紊乱甚至闭经
此外,过度减肥导致能量摄入不足
可能出现记忆力变差、注意力不集中等情况
甚至导致抑郁、焦虑、烦躁情绪
官方出手教你减肥
这样吃更容易瘦!
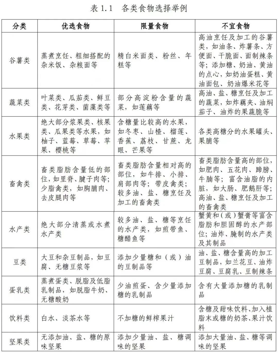
科学合理选择食物
对于成功减重来说至关重要
国家卫健委制定
《成人肥胖食养指南(2024年版)》
手把手教你科学减肥
谷薯类
蔬菜和水果类
肉类、水产品和蛋类
奶豆类
坚果类
收好这张表
让身上的肉肉瑟瑟发抖

简单易学的减肥操
练的人都瘦了!
春日减肥试试这6个动作
6个动作瘦全身
随时随地都能练
湿气太重导致肥胖怎么办?
教你一套“拍手拍脚排湿操”
经常拍拍手、拍拍脚
轻松拍出小蛮腰
老祖宗也有“减肥妙招”?
有着800多年历史的八段锦
不仅能健脾胃、畅气血、安神志
还能在减肥路上助你一臂之力
健康、瘦身两手抓👌
戳视频↓一起练~