国家发改委印发浙江嘉善县域高质量发展示范点建设经验清单
国家发展改革委

2024-04-03 11:25 语音播报

时事

国家发展改革委办公厅关于印发浙江嘉善县域高质量发展示范点建设经验清单的通知

各省、自治区、直辖市及计划单列市发展改革委:

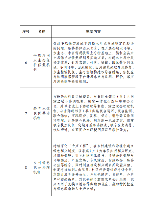
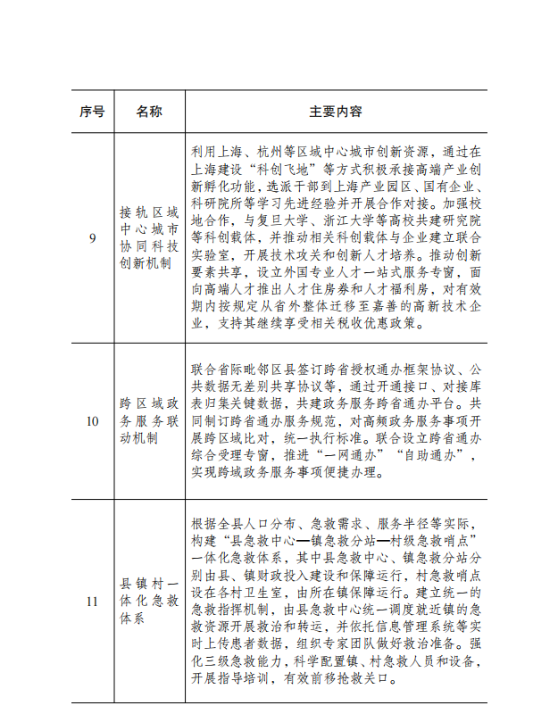
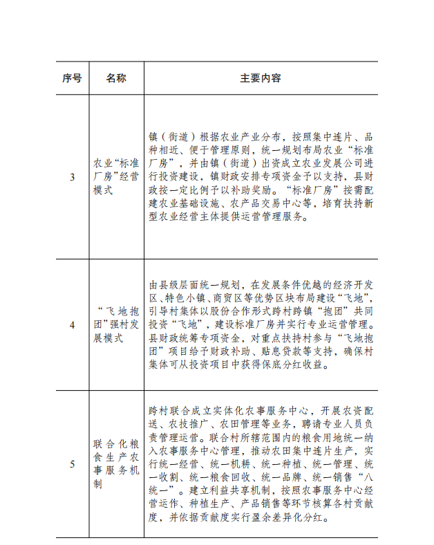
党的十八大以来,浙江省嘉善县深入践行新发展理念,在县域经济社会发展重点领域积极深化改革创新、探索高质量发展路径,为全国县域发展提供了生动范例、积累了宝贵经验。按照经中央全面深化改革委员会审议通过、由我委印发实施的《新发展阶段浙江嘉善县域高质量发展示范点建设方案》(发改地区〔2022〕1529号)要求,为充分发挥嘉善对全国县域经济社会发展的示范带动作用,我委会同浙江省有关方面系统梳理总结嘉善推进县域高质量发展的好经验好做法,形成浙江嘉善县域高质量发展示范点建设经验清单,供各地根据实际情况参考借鉴。

附件:浙江嘉善县域高质量发展示范点建设经验清单

国家发展改革委办公厅

2024年3月14日


编辑:曾佳佳

打开APP阅读全文
APP内打开