怀柔区2024年义务教育阶段入学政策发布
怀柔教育

2024-04-30 16:33 语音播报

热点

【幼升小】怀柔区2024年小学入学政策

2024年幼升小家长注意啦!怀柔区2024年小学入学政策已发布,入学流程是什么?非本市户籍审核标准是什么?……小编为您整理了2024年怀柔区幼升小政策详解,供您参考,希望帮助您顺利完成孩子入学。

一、入学条件

年满6周岁的适龄儿童(2018年8月31日以前出生),在怀柔区申请入小学,须满足下列条件之一:

1.具有怀柔区户籍的适龄儿童。

2.具有本市非怀柔区户籍,在怀柔区有独立产权房家庭的适龄儿童。

3.具有本市非怀柔区户籍的无房家庭,符合在怀柔区连续单独承租并实际居住3年以上,且在住房租赁监管平台登记备案、其父母在怀柔区合法稳定就业3年以上条件家庭的适龄儿童。

4.“四证”网上审核通过的非本市户籍家庭的适龄儿童。(“四证”指:截至5月份审核时父母一方在怀柔满1年的连续社保或营业执照、房产证或有效期租房合同、全家户口簿、父母一方5月份前办理的北京市怀柔区居住证。)

二、入学流程

1.儿童信息采集:符合怀柔区入学条件的适龄儿童申请入学,均需在5月6日-5月31日登录“北京市义务教育入学服务平台(https://yjrx.bjedu.cn)”完成学龄人口信息采集,网上审核通过后打印《学龄人口信息采集表》。(提示:信息录入后,各部门会在网上联合审核,直至所有证件审核完毕,才能打印出《学龄人口信息采集表》。因户籍、房产等各证件联审时间不同,信息采集表打印时间有所不同,请家长耐心等待。)

如有问题,请咨询小学招生办公室:60639659、60639081

区教委小教科:69625770、69621036

入学服务平台技术咨询电话:69625985

纪检监察电话:69625027

咨询时间:上午8:30-11:30,下午1:30-5:30(周一至周五,法定节假日除外)

2.学校现场报名:6月15日-16日,按政策要求到划片学校报名,以学校在门口张贴或公众号发布的招生简章为准。

3.发放录取通知:7月上旬各学校为符合条件的儿童发放录取通知书。

三、入学方式

(一)本市户籍适龄儿童

1.父(母)在怀柔城区有房屋产权的本市户籍适龄儿童,到区教委划定范围的城区小学办理入学登记手续。(划片图附后)

2.户籍在本区镇乡或在本区镇乡有房屋产权家庭的适龄儿童,到户籍所在地或房产所在地镇乡小学(不包括怀柔镇中心小学)办理入学登记手续。

3.本市非怀柔区户籍无房家庭儿童,到镇乡小学(不含怀柔镇中心小学)办理入学登记手续。

(二)按本市户籍对待的适龄儿童

按本市户籍对待的适龄儿童(包括区台办认定的台胞子女、区侨务部门认定的华侨子女、国家或北京市博士后管理部门认定的在京在站博士后研究人员子女、符合随军进京落户条件正在办理随军手续的现役军人子女、父母一方为怀柔区户籍或持有登记居住地址为怀柔区的《北京市工作居住证》的适龄儿童),父(母)在怀柔城区有房屋产权的,到区教委划定范围的城区小学(见划片图)办理入学登记手续。父(母)在城区内没有房屋产权的,到区镇乡小学(不包括怀柔镇中心小学)办理入学登记手续。

(三)非本市户籍适龄儿童

非本市户籍的适龄儿童,父(母)在城区内有房屋产权的,可到实验小学、怀柔镇中心小学、第六小学和北京第二实验小学怀柔分校办理入学登记手续;父(母)在城区内没有房屋产权的,到区镇乡小学(不包括怀柔镇中心小学)办理入学登记手续。

四、有关政策

(一)城区各小学入学登记时,严格按照划片范围和有关规定进行登记。原则上招收服务片内既有户口又有父母房屋产权,且户口与父母房屋产权在一起条件双符合的适龄生;适当招收服务片内有父母房屋产权单符合的适龄生。

(二)当城区学校(包括北京第二实验小学怀柔分校)学位不足时,按照“多校联合电脑派位”的方式进入城区有空余学位的小学就读;当镇乡学校学位不足时,按照“分配入学”的方式进入镇乡有空余学位的小学就读。

(三)北京第二实验小学怀柔分校、中关村一小怀柔分校入学学生,毕业后将根据区内学校资源布局及学位情况,按当年入学政策升入初中。

(四)中关村三小怀柔分校(府前龙樾七小项目)建成并投入使用后,其划片范围为:府前东街以北,兴怀大街以南,西至迎宾路,东至铁路线。届时,第三小学(主校区)划片范围调整为:南大街以北,兴怀大街以南,西至青春路,东至迎宾路。

五、怀柔区2024年小学入学主要工作时间安排

图片

六、怀柔区2024年城区小学入学划片范围示意图

图片
图片

 

【小升初】怀柔区2024年中学入学政策

为方便小学毕业生及家长更好地了解2024年招生政策,现对2024年初中入学相关事项公布如下:

2024年初中入学相关事项

一、入学条件

在怀柔区申请入中学,须满足下列条件之一:

(一)具有怀柔区户籍的小学六年级毕业生。

(二)具有本市非怀柔区户籍,在怀柔区有房屋产权家庭的小学六年级毕业生;具有本市非怀柔区户籍的无房家庭,符合在怀柔区连续单独承租并实际居住3年以上,且在住房租赁监管平台登记备案、其父母在怀柔区合法稳定就业3年以上条件家庭的小学六年级毕业生。

(三)经居住地所在街道办事处、镇乡人民政府审核通过的非本市户籍家庭的小学六年级毕业生。

二、入学方式

(一)登记入学

1.父母名下住房在“城区中学入学分片示意图”范围内的小学毕业生,可直接登记入第二中学、第三中学、第五中学和首师大附属红螺寺中学。父母名下住房在“城区中学入学分片示意图”范围内的本市户籍小学毕业生可选择报名第一中学,当报名人数超过招生计划数时,实行派位录取。未被录取的学生,按原登记入学方式入学。

2.镇乡中学:户籍在本区镇乡或父母在本区镇乡有房屋产权的小学毕业生、本市非怀柔区户籍和非本市户籍无房家庭符合入学条件的小学毕业生,升入镇乡中学就读。

3.其他:具有怀柔镇户籍的张各长小学毕业生到第五中学入学;琉璃庙镇中心小学京籍毕业生到汤河口中学、首师大附属红螺寺中学、第二中学或其他镇乡中学入学;具有怀柔镇户籍的郭家坞小学毕业生到首师大附属红螺寺中学入学。

(二)寄宿制学校入学

北京市第一〇一中学怀柔分校为公办寄宿制学校,招收学生全部住宿。除接收登记入学的学生外,面向城区和平原小学招收符合条件的寄宿制学生,当报名人数超过招生计划数时,实行派位录取。

(三)派位入学

1.具有怀北户籍的怀北学校小学毕业生、中关村一小怀柔分校不符合登记升入北京市第一〇一中学怀柔分校条件的雁栖户籍小学毕业生派位到城区中学。

2.父母在城区内有房屋产权的非本市户籍小学毕业生、不符合登记入学条件的京籍小学毕业生派位到城区或镇乡中学。

(四)民办学校入学

符合在怀柔区入学条件的小学毕业生可选择升入北京市怀柔区青苗学校。报名人数小于招生计划时,直接录取;当报名人数超过招生计划数时,实行派位录取。

图片

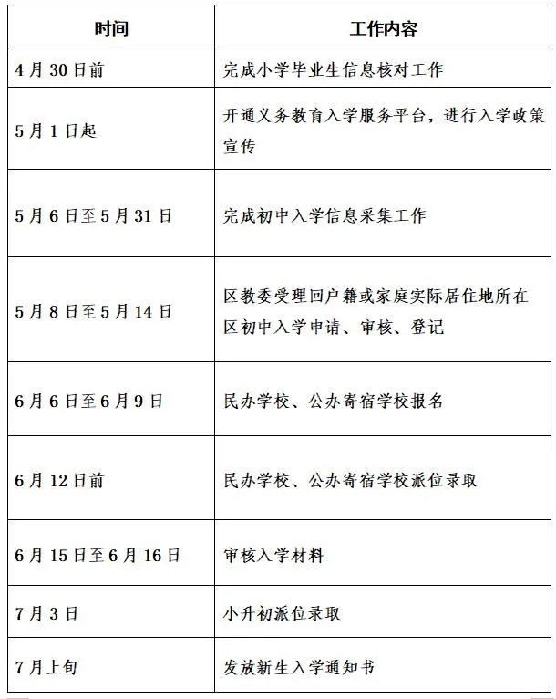
三、怀柔区2024年初中入学工作安排表

图片

四、温馨提示

1.小升初招生咨询电话:69622278,69641149,69625810。

咨询时间:工作日8:30-11:30,13:30-17:30

2.小升初招生办公室地址:怀柔区教育考试中心(怀柔区第四幼儿园南,迎宾北路7号)。

3.纪检监察电话:69625027。

2024年北京义务教育入学政策

编辑:赵司尧

打开APP阅读全文
APP内打开