西城区公布2024年中小学名单、学区划片
北京日报客户端 | 记者 李祺瑶

2024-05-11 16:24 语音播报

城事

511日,西城区教育考试中心公布2024年义务教育阶段有招生资质学校名单。今年,西城区共有66所小学、40所中学具有招生资格。在初中入学阶段,该区新增北京市第十五中学分校1所全区招生学校。

西城区66所小学中,包括64所公办学校和2所民办学校。今年,该区共有12所公办学校面向全区招生,分别为北京小学(寄宿)、西城区育翔小学分校、西城区黄城根小学分校区、西城区康乐里小学大栅栏校区、第一实验小学红莲分校(部分计划全区招生)、宣武师范学校附属第一小学(部分计划全区招生)、西城区师范学校附属小学展览路校区(部分计划全区招生)、第一实验小学广外校区(部分计划全区招生)、北京市育才学校(一贯制学校、部分计划全区招生)、西城区京华实验学校(一贯制学校)、北京市铁路第二中学(一贯制学校)、北京市第十四中学(一贯制学校)。

西城区2024年义务教育阶段有招生资质学校名单(小学)

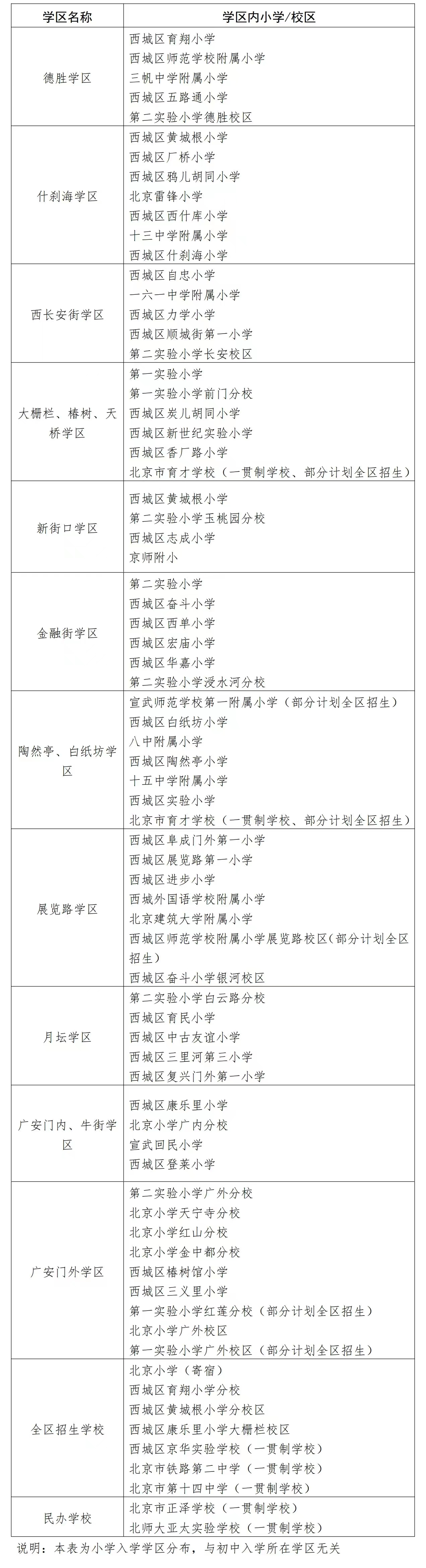
西城区2024年义务教育阶段学区小学一览表

根据西城区义务教育入学安排,符合西城区小学入学条件的本市户籍适龄儿童可以同时报名两所民办学校和一所公办学校。公办学校之间不可兼报。被两所及两所以上学校同时初录的儿童,可自愿选择就读学校,但不能再参加后续入学方式。

40所中学包括38所公办学校和2所民办学校。今年,西城区新增1所具有招生资格的公办中学——北京市第十五中学分校,通过全区派位入学方式招生。符合该区初中入学条件的小学应届毕业生可自愿报名,根据招生计划通过计算机派位录取。

西城区2024年义务教育阶段有招生资质学校名单(中学)

西城区2024年义务教育阶段学区初中一览表

西城区教育考试中心提示,所有初中入学意向为一次性同时填报,被前一种入学方式录取的,不再参加后面的入学方式,所填报的后续意向自动失效。

符合西城区初中入学条件的小学应届毕业生参加全区派位入学,可自愿在全区范围内填报15所学校作为入学意向,根据招生计划通过计算机派位录取。全区派位为自愿参加,选择不填报意向的,视为放弃此类入学方式。

特色学校、寄宿学校和民办学校三种入学方式为同时录取。学生可以同时报名两所民办学校和一所公办学校。公办学校之间不可兼报。被两所及两所以上学校同时初录的学生,可自愿选择就读学校,按照初录学校要求进行确认。初录学校确认后,完成最终录取,不再参加对口直升派位入学,学区登记入学和学区派位入学。

学区登记入学为自愿参加,符合西城区初中入学条件的小学应届毕业生,可自愿在学区内选择一所具有登记入学招生计划的初中校申请登记入学。申请人数低于学校招生计划的,直接登记入学。申请人数超过学校招生计划的,根据招生计划通过计算机派位录取。


编辑:王海萍

打开APP阅读全文
APP内打开