2024-05-22 14:37
近日,一段“山西省临汾市洪洞县二中男生在宿舍遭围殴”的视频在网络平台流传,引发强烈关注。
网传视频中,一名身穿校服的男生先是被两名光着膀子的男生掌掴,后又被多名男生扇脸、脚踢、踩踏。挨打男生倒地后双手抱头不敢还手,表情痛苦。其校服上“HTEZ2023”的字样明显,施暴者中多人嘴里叼着香烟。
5月17日,洪洞县教育体育局针对此事发布相关处理意见。
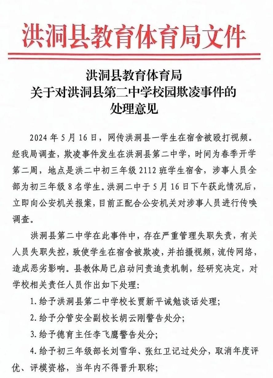
处理意见称,经调查,欺凌事件发生在洪洞县第二中学,时间为春季开学第二周,地点是洪二中初三年级2112班学生宿舍,涉事人员全部为初三年级8名学生。
洪洞二中于5月16日下午获此情况后,立即向公安机关报案,目前正配合公安机关对涉事人员进行传唤调查。
洪洞县第二中学在此事件中,存在严重管理失职失责,有关人员失职失控,致使学生在宿舍被欺凌,并拍摄视频,流传网络,造成恶劣影响。洪洞县教体局已启动问责追责机制,经研究决定,对学校相关责任人员作出如下处理:
1.给予洪洞县第二中学校长贾新平诫勉谈话处理;
2.给予分管安全副校长胡云刚警告处分;
3.给予德育主任李飞鹰警告处分;
4.给予初三年级部长刘雪华、张红卫记过处分,取消年度评优、评模资格,当年内不得晋升职称;
5.给予2306班主任郭银锁记过处分,取消年度评优、评模资格,当年内不得晋升职称,予以调离班主任岗位。
6.辞退宿管员赵星星。
此事件发生在全市“防校园欺凌防校园暴力”专项整治期间,性质恶劣,洪洞县第二中学需立即召开全体师生警示教育大会,以此案例为反面典型,举一反三,深刻汲取教训,深入排查整改学校在“两防”工作方面存在的短板和不足,切实加强学校管理和对学生的法治教育。
同时,将坚持问题导向,将此案例在全县各学校予以通报,各学校要引以为戒,防微杜渐,进一步将正在开展的“两防”工作做实做细,避免同类事件的发生。
