北京推荐16名全国模范教师、20名优秀教师,名单公示
北京市教育委员会

2024-08-06 10:06 语音播报

热点

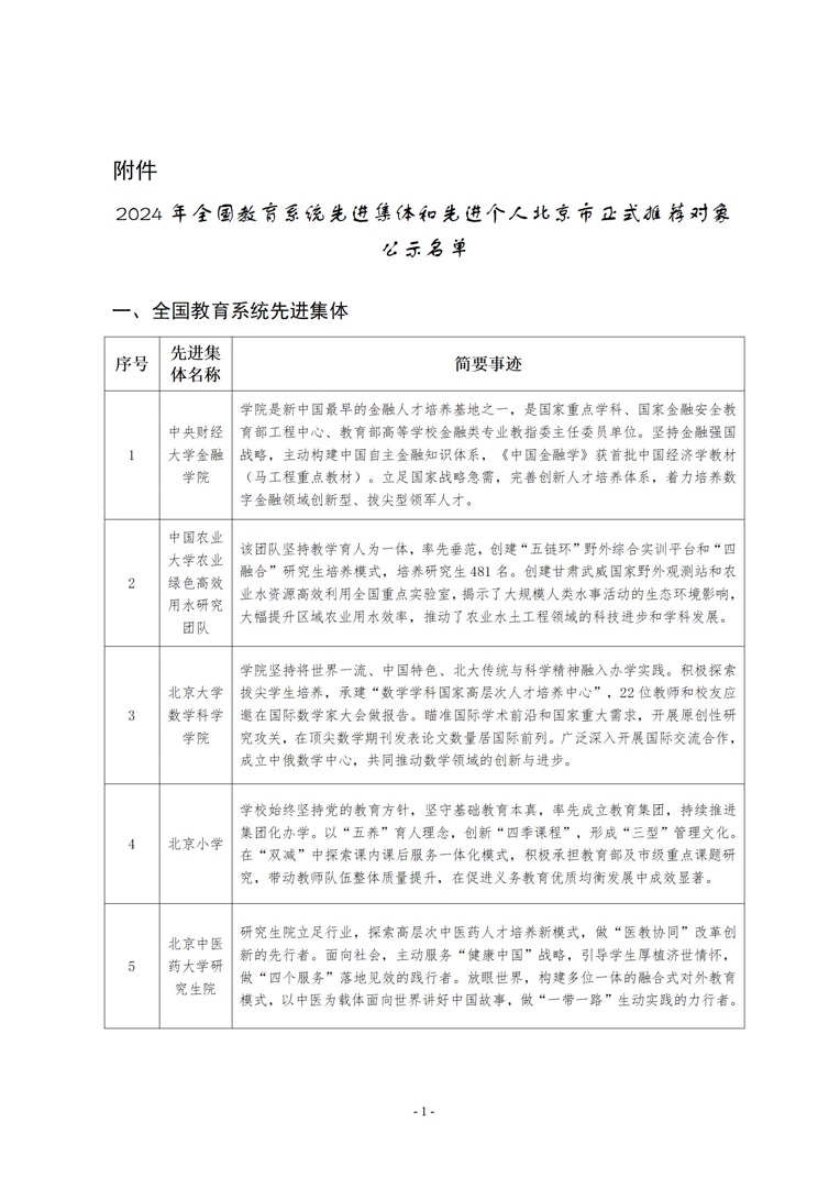
关于2024年全国教育系统先进集体和先进个人北京市正式推荐对象的公示

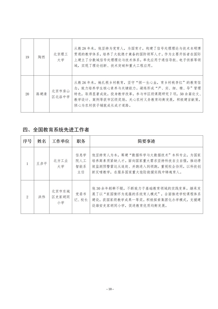
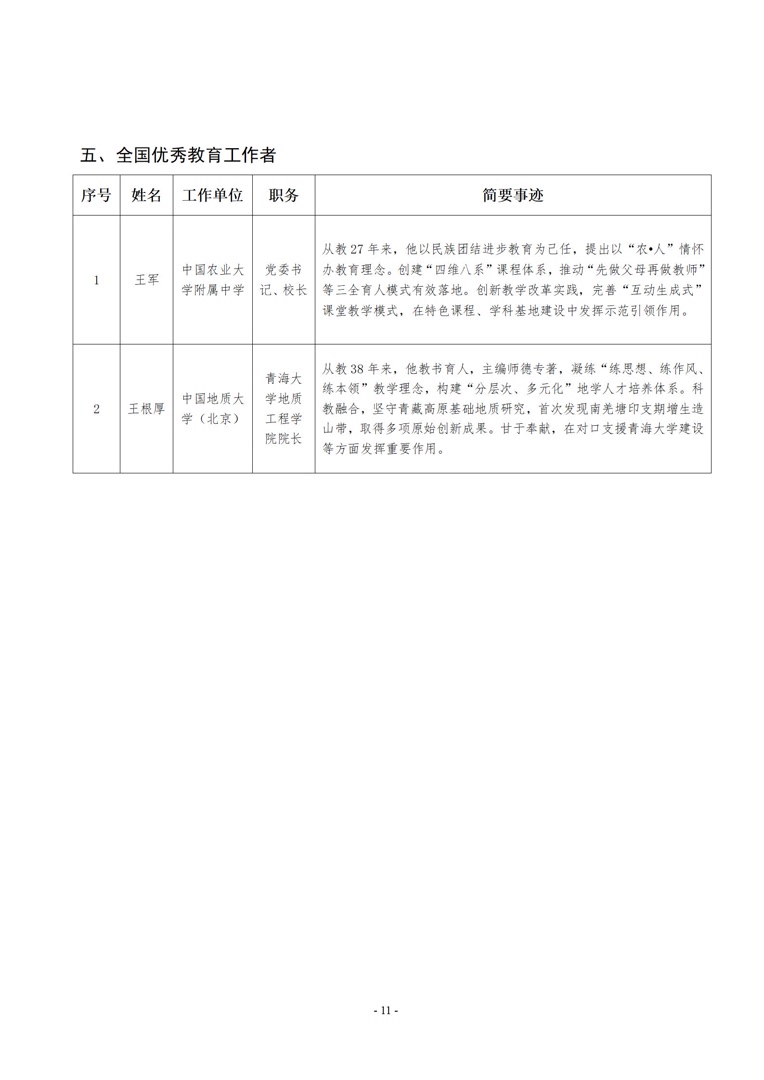
根据人力资源社会保障部  教育部《关于开展2024年全国教育系统先进集体和先进个人评选表彰的通知》(人社部函〔2024〕64号)精神,我市评选表彰工作组组织开展了评选推荐工作。全国教育系统评选表彰工作领导小组办公室评审确定了我市正式推荐对象名单,其中:“全国教育系统先进集体”18个、“全国模范教师”16名、“全国优秀教师”20名、“全国教育系统先进工作者”2名、“全国优秀教育工作者”2名。

现将正式推荐对象名单向社会公示,公示期为2024年8月5日至8月9日。公示期内,如对推荐对象有异议,请以书面形式向我们反映。以单位名义反映的应加盖公章,以个人名义反映的应署真实姓名和联系电话。我们将对反映的问题进行调查核实,并为反映人保密。

联系电话:55530378

电子信箱:qgxjpx2024@126.com

通讯地址:北京市通州区达济街6号院2号楼北京市教育委员会人事处

邮政编码:101117

北京市教育委员会 北京市人力资源和社会保障局

2024年8月5日

2024年全国教育系统先进集体和先进个人北京市正式推荐对象公示名单.docx


编辑:曾佳佳

打开APP阅读全文
APP内打开