2024年北京市中级专业技术资格评审结果公示(园林绿化中级)
北京市人力资源和社会保障局

2024-11-20 17:26 语音播报


2024年北京市中级专业技术资格评审结果公示

第65号

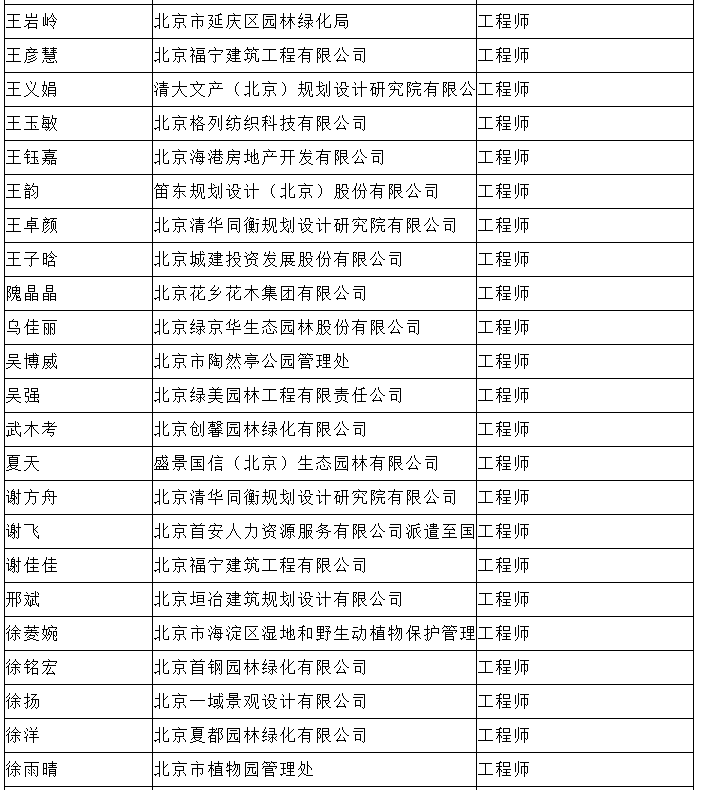
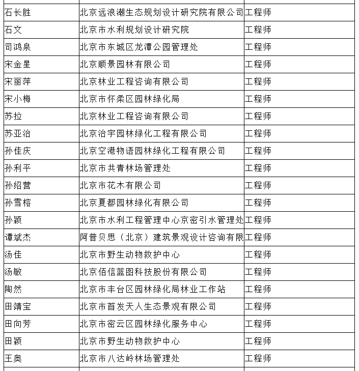
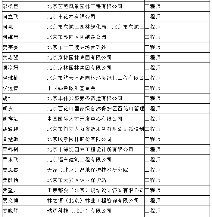
北京市工程技术系列(园林绿化)中级专业技术资格评审委员会于2024年9月20日召开会议,安书乐等383人(名单附后)通过了工程师专业技术资格评审。根据《北京市职称评审管理暂行办法》(京人社事业发〔2020〕12号)的规定,经复核,现予以公示。

公示日期:2024年11月20日—2024年11月26日

评审服务机构:北京市园林绿化局

联系电话:84164007、64735723

附:评审通过人员名单

北京市中级专业技术资格评审委员会

2024年11月20日

职称政策汇编

编辑:谢永利

打开APP阅读全文
APP内打开