2024年北京市高级专业技术资格评审结果公示(高端领军人才正高级)
北京市人力资源和社会保障局

2024-11-20 17:31 语音播报


2024年北京市高级专业技术资格评审结果公示

第2号

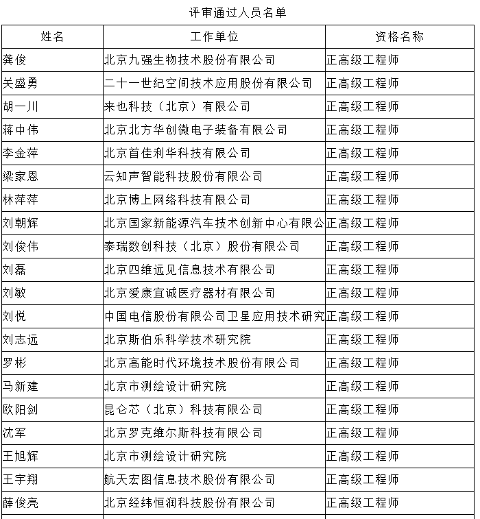
北京市工程技术系列高端领军人才正高级工程师直通车评审委员会于2024年10月21日召开会议,龚俊等30人(名单附后)通过了正高级工程师专业技术资格评审。根据《北京市职称评审管理暂行办法》(京人社事业发〔2020〕12号)的规定,经复核,现予以公示。

公示日期:2024年11月20日—2024年11月26日

评审服务机构:北京市人事考评办公室

联系电话:63959121

附:评审通过人员名单

北京市高级专业技术资格评审委员会

2024年11月20日

职称政策汇编

编辑:谢永利

打开APP阅读全文
APP内打开