
近日,我财师生喜报连连
在各个领域斩获多项奖项
让我们一起走近他们
共同见证中财大师生的精彩瞬间!
01
我校学子在2024大学生新文科实践创新大赛中获得金奖
12月21日,2024大学生新文科实践创新大赛全国总决赛在山东大学进行,我校8支队伍参加全国总决赛,其中7支进入现场决赛,最终获得1金6银1铜,管理科学与工程学院李国文获评优秀指导教师,学校获优秀组织奖。

本次大赛共有来自29个省(自治区、直辖市)、367所高校的17万余名学生、近2.5万个项目报名参赛,覆盖了文理工医各专业。经过初赛和决赛网评赛,来自26个省(自治区、直辖市)、184所高校的404个项目晋级决赛现场赛,并进行现场展示和答辩。我校作为大赛重点邀请单位,共有309个项目、近2500余名师生参加本次大赛,评选出校赛一等奖8项、二等奖22项、三等奖30项,是进入现场决赛队伍最多的高校。

02
我校代表队获2024德勤税务精英挑战赛全国亚军
12月6日至8日,2024年德勤税务精英挑战赛全国半决赛及总决赛在北京举行,从初赛59支队伍中选拔出来的海峡两岸暨香港、澳门13所高校进行了角逐,我校财政税务学院税务专业研究生陈依珑、薛丽楠和本科生郭昱宏、黄连杰组成的代表队斩获全国亚军。

我校师生在第九届全国财经院校创新创业大赛中取得佳绩


我校代表队获第二十二届“理律杯”全国高校模拟法庭竞赛“最佳书状奖”
11月30日至12月3日,第二十二届“理律杯”全国高校模拟法庭竞赛(简称“理律杯”)在清华大学举行。我校代表队获得本届比赛“最佳书状奖”,高煜涵同学荣获“优秀辩手”称号。

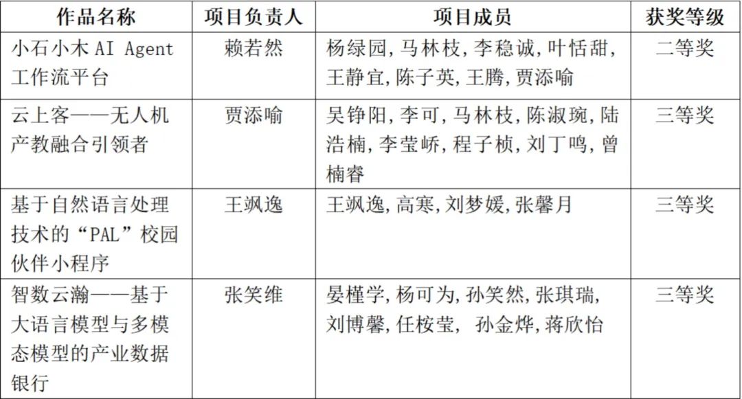
我校学子获第十九“挑战杯”竞赛2024年度“揭榜挂帅”专项赛全国三等奖
近日,第十九届“挑战杯”竞赛2024年度“揭榜挂帅”专项赛终审决赛浙江场在中国计量大学、浙江理工大学举办。由法学院教授朱晓峰指导,法学院与管理科学与工程学院学生组成的团队获得全国三等奖。
参赛作品《数字时代网络暴力信息的风险法律治理路径研究》运用多种方法分析网暴信息传播机制,归纳立法不足与治理困境,并提出解决路径,包括立法、执法与司法层面的治理措施及借鉴域外经验。作品概括了网暴信息治理难点,提出技术工具类型、法律法规缺陷及域外经验,并重点分析治理措施,如建立全链条治理模式、强化自媒体用户身份管理等。项目团队由法学院方睿婕、吴思齐、马月盈、杨文静、都可欣和管理科学与工程学院孙上茹6名学生组成。
创新发展学院经济学(数理经济与数理金融)22-1班获2024年北京高校“‘我的班级我的家’优秀班集体”称号
12月23日,2024年北京高校“我的班级我的家”十佳班集体创建评选会在北京工业大学召开。经过学校推荐、专家评审、现场展示等环节,我校创新发展学院经济学(数理经济与数理金融)22-1班从北京地区58所高校推荐的288个班级中脱颖而出,获2024年北京高校“‘我的班级我的家’优秀班集体”荣誉称号。

创新发展学院经济学(数理经济与数理金融)22-1班34名同学深耕硬核专业课程、勇攀学术高峰、拓展国际视野,服务社会需求。全班加权平均分达到85分,学生获奖150余项,多次问鼎美国大学生数学建模竞赛等国际赛事、全国大学生数学建模竞赛等国家级赛事;曾荣获“北京市先进班集体”“校十佳班集体”“校优秀班集体”“校五四红旗团支部”等9项集体荣誉。

我校教师团队获第二届中国高校财经慕课联盟同课异构教学竞赛一等奖
近日,第二届中国高校财经慕课联盟同课异构教学竞赛收官。我校组织推荐参赛的4支教学团队全部获奖,其中会计学院郑登津教师团队的《财务管理学》以决赛第一名的成绩获一等奖,国际经济与贸易学院符大海教师团队的《国际贸易学》获一等奖,财政税务学院何韵文教师团队的《中国税制》和商学院顾雷雷教师团队的《市场营销学》获三等奖。
同课异构教学竞赛是目前国内覆盖财经院校数量最多、专注于财经一流课程建设的特色教学竞赛。本届竞赛由中国高校财经慕课联盟44所财经院校联合发起,以“数智赋能”为主题,探索打造智慧课程,共遴选经济学类、工商管理类、财政学类、经济与贸易类等五门财经类高校专业核心课程。竞赛内容包括教学创新成果报告、教学设计创新汇报和现场教学,分为新文科和课程思政两个赛道,采取复赛和决赛两个环节进行竞赛。
我校教师获普华永道PwC3535年度最佳论文奖
12月22日,第五届(2024)PwC 3535论坛年度最佳论文奖颁奖典礼在京举办。创新发展学院中国金融发展研究院副教授张潇与北京大学汇丰商学院长聘教授李凯和2023级博士生胡伟平合作撰写的Financial constraints, cash flow timing patterns, and asset prices (《融资约束,现金流期限特征与资产价格》) 荣获PwC3535年度最佳论文Top10。

获奖论文于2024年7月发表于金融学顶级期刊Journal of Financial Economics。论文研究了融资约束对经营性现金流回收时机的影响,以及其相应的公司融资政策和资产定价方面的推论。研究发现,现实中公司的经营性现金流回收政策往往是内生决定的,并且与公司的融资约束状况和股票的价格具有紧密的联系。论文创新性地在一个基于投资的动态资产定价模型中引入了公司的经营性现金流回收政策,意味着公司生产的产品可以转化为立刻回收的现金流或延迟回收的现金流(以流动资产的形式储存)。该机制在实证数据中得到了验证,展示了公司经营性现金流回收政策的决定方式,以及这一政策是如何影响公司融资决策和市场估值。这为基于投资的均衡资产定价理论提供了新的实证支持。
我校辅导员在全国高校辅导员素质能力提升骨干训练营中获“优秀风采”奖
近日,由教育部思想政治工作司主办、中国高等教育学会辅导员工作研究分会承办的“全国高校辅导员素质能力提升骨干训练营”在山东大学举行。我校会计学院辅导员季美惠以优异成绩获“优秀风采”荣誉称号。

在北京市遴选环节中,季美惠经过专业能力测试、现场交流展示等初赛、复赛的层层选拔,从57名参赛人员中脱颖而出,以北京市第二名的佳绩推荐至全国训练营,并凭借厚实的理论功底、扎实的专业水平和全面的素质能力取得优异成绩,充分展现了我校辅导员的精神风貌和良好风采。
来源:宣传部、新闻中心 编辑:苏念 丁宁 雅洋 尹航 江南 宇昂 审核:孙颖
