2025-02-03 13:32
今明两天(2月3日至4日),我国雨雪范围缩减,但东北、西藏局地或现强降雪,春运返程需注意交通安全。此外,有一股冷空气正在影响中东部地区,华北至华南将迎大范围降温,部分地区降温幅度可达8℃,公众需及时添衣,降低感冒风险。
昨日(2月2日),全国大部地区降水较弱,甘肃中南部、青海东北部及黑龙江中部等地部分地区出现小雪或雨夹雪,甘肃兰州、黑龙江哈尔滨等地局地中雪或大雪。
北方部分地区出现大风降温天气。青海东部、宁夏、内蒙古中西部、陕西北部、山西、北京、天津、河北北部等地部分地区出现6~8级阵风,局地9~10级。今日8时较昨日8时,甘肃南部、青海东部、宁夏、陕西中北部、山西等地部分地区出现6~8℃降温,局地降温幅度10~13℃。
全国天气预报
3日冷空气将继续影响中东部地区。东北地区中东部、华北、黄淮、江淮、江南东部和南部、华南等地气温下降3~6℃,部分地区下降8℃;北方地区伴有4~5级风,阵风7~8级。东部和南部海域有6~8级、阵风9~10级大风。江南、华南等地的部分地区仍有小雨,黑龙江中东部等地的部分地区有小到中雪。
3日夜间至4日上午,新疆天山北部、重庆西部、湖北西北部、湖南北部等地的部分地区有大雾。

△ 全国雾预报图(2月3日14时-4日14时)
未来两天具体预报
3日14时至4日8时,新疆沿天山地区、西藏西部、川西高原东部、内蒙古东北部、黑龙江中东部、吉林中东部等地部分地区有小雪或雨夹雪。西藏东南部、四川南部、重庆、贵州西部、广西南部、雷州半岛、海南岛、台湾岛中东部等地有小雨,台湾岛东部有中雨。西藏、青海中南部和东部、内蒙古、华北北部和西部等地有5~6级、阵风7~8级的大风,西藏北部、青海南部部分地区风力可达6~8级、阵风9~10级。

△ 全国降水量预报图(2月3日14时-4日08时)
4日8时至5日8时,新疆沿天山地区和西部、内蒙古东北部、黑龙江东部、吉林东部、西藏西部和北部等地有小雪或雨夹雪,新疆西南部、西藏西部等地部分地区有中到大雪、局地暴雪(10~19毫米)。陕西南部、湖北西部、湖南西部、四川盆地、重庆南部、贵州中北部、海南岛、台湾岛等地有小雨。西藏、青海中南部和东部、内蒙古、华北北部和西部等地有5~6级、阵风7~8级的大风,西藏北部、青海南部部分地区风力可达6~8级、阵风9~10级。

△ 全国降水量预报图(2月4日8时-5日8时)
北京地区天气预报
预计,未来两天北京地区天气晴到多云,风力较大,能见度好。受冷空气影响,3日白天及4日白天有3~4级偏北风,阵风6~7级。白天最高气温1~2℃,夜间最低气温-8℃左右。

△ 北京地区天气预报(2月3日至4日)
海上天气预报
预计3日午后至夜间,渤海、渤海海峡、黄海大部海域、东海大部海域、台湾海峡、台湾以东洋面、巴士海峡、南海大部海域、北部湾将有6~8级、阵风9级的偏北或东北风,其中台湾海峡、巴士海峡风力可达9级、阵风10级。
4日白天至夜间,黄海大部海域、东海大部海域、台湾海峡、台湾以东洋面、巴士海峡、南海大部海域、北部湾将有6~8级、阵风9级的大风,其中台湾海峡、巴士海峡的部分海域风力可达9级、阵风10级。
全国公路交通影响预报(3日14时至4日14时)
内蒙古东北部、吉林中东部、黑龙江中东部、山东半岛、四川南部、西藏西部、新疆北部等地部分道路受降雪或雨夹雪影响,发生道路湿滑、结冰、积雪的风险较高;
福建东部、湖北西南部、广东西南部、广西南部、海南岛、西南地区东部、云南东北部等地部分道路受降雨影响,发生道路湿滑的风险较高;
江苏南部、安徽中部和东南部、江西西部、河南西南部、湖北中部、湖南东部、重庆中南部、四川东部、云南东南部、新疆北部等地局地道路需防范低能见度对交通出行的影响。

△ 全国公路气象预报图(2月3日14时至4日14时)
全国铁路交通气象影响预报(3日中午至4日中午)
受中雪影响:高速:潍荣高速(文登南-荣成)、青荣城际(烟台南-荣成)。
受小雪影响:普速:兰新(乌西线路所-阿拉山口)、沈大(大连-二十里台)、滨洲(博克图-安邑)、滨绥(成高子-绥芬河)。高速:丹大(大连北-杏树屯)、哈佳(太平桥-佳木斯)、哈牡客专(新香坊北-牡丹江)、川青(茂县-松潘)、沈佳高速(长白山-佳木斯)、沈大高速(大连北-金普)、潍荣高速(乳山南-荣成)、烟荣联络(芝罘-烟台南)、白敦联络(敦化南-小站南线路所)、长珲城际(长春-珲春)、青烟直通(烟台南-烟台)、青荣城际(桃村北-牟平)。
受雨夹雪影响:普速:内六(苍坪-草海)。高速:川青(高川-石大关)。
受7级及以上大风影响:普速:京包(东园-郭磊庄)、京通(敖汉-木头营子)、集通(贲红线路所-沙日乃)、青藏(双寨-昂嘎)。高速:京包客专(昌平-乌兰察布)。
受大雾到浓雾影响:普速:京九(潢川-新县)、京广(淇县-中伙铺)、成昆(双福-峨眉)、沪蓉(枝江北-三星)、焦柳(穰东-龙鼻嘴)、陇海(瓦窑-碾庄)。高速:京广高速(鹤壁东-衡阳东)、沪蓉(枝江北-三星)。
受中度霾影响:普速:京九(郓城-台头)、京广(宜沟-彭家湾)、京沪(柳泉-小溪河)、京沪货(曹老集-蚌埠东)、兰新(乌西线路所-奎屯东)、焦柳(月山-月山直通场)、陇海(大许家-巩义东)。高速:京广高速(安阳东-信阳东)、京沪高铁(枣庄-定远)。
全国机场气象影响预报(3日中午至4日中午)
内蒙古、宁夏、辽宁、陕西北部、山西、河北、北京、天津、河南、山东、湖北东北部、安徽北部、江西东北部、江苏、浙江、上海等地的中低空空域有轻度到中度颠簸;新疆北部、内蒙古东部、黑龙江、吉林、辽宁、河北西北部、山东东部、安徽北部、江苏南部、上海等地的低空空域有积冰条件。
哈尔滨、长春等机场有小雪;3日下午,首都、大兴、太原、青岛等机场有6~7级阵风;4日凌晨至早间,预计乌鲁木齐机场有500~800米的大雾,成都两场、武汉、长沙、合肥、南昌、南京、上海两场、杭州等机场有霜。

△ 全国主要机场天气预报(2025年2月3日中午-2月4日中午)
长江干线航道气象影响预报
3日白天,长江干线四川、重庆、湖北部分航段受雾影响,能见度低。湖北、江西、安徽、江苏部分航段有5级左右阵风。
3日夜间,长江干线四川、重庆、湖北部分航段受雾影响,能见度低。
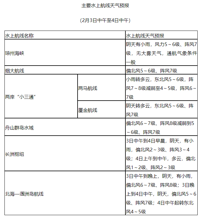
琼州海峡天气预报(2月3日中午到2月4日中午)
琼州海峡,阴天有小雨,风力5~6级、阵风7级,无大雾天气,通航气象条件一般。
关注与建议
附件1:主要水上航线天气预报(2月3日中午至4日中午)

△ 主要水上航线天气预报(2月3日中午至4日中午)
附件2:主要公路路段气象影响预报(2月3日14时-4日14时)
受小到中雪或雨夹雪影响的主要路段有:
受雾影响的主要路段有: