流感,
一个在近些年秋冬季非常“熟悉”的名字,
最近因大S患流感而在短时间内去世的事件让大众的视线迅速聚焦。
流感在短时间内就能致人死亡?
以前常说老人、儿童才是重点保护对象,48岁的女性也这么轻易被“攻击”?
流感真的这么可怕?

其实,在人类历史的长河中,流感如影随形,深刻影响着社会发展与文化变迁。1918 - 1919年的西班牙大流感,堪称史上最致命的流感大流行,感染人数高达5亿,约占当时世界人口的三分之一。在古代中国,虽然没有“流感”这一现代医学术语,但类似流感的病症早有记载。中医典籍中描述的“时行感冒”,症状与流感相似,多在季节交替、气候骤变时发作,且传染性强。

说完历史上的“流感”,我们再说说当下的。
据中国疾控中心最新一期中国流感监测周报显示,1月27日至2月2日这一周,南方省份流感样病例占门急诊病例总数百分比为7.4%,高于前一周水平(5.2%),也高于2022 - 2024年同期水平。这一数据清晰地表明,流感正以不容小觑的态势活跃在我们身边。


从前你觉得流感只是生活中的小插曲,就像偶尔的阴雨天,很快就会过去。但事实上,流感可不是普通的感冒,它就像一个隐藏在暗处的“小恶魔”,随时可能给我们的健康带来大麻烦。
对于流感,你应该知道的,必须知道的,能在关键时保护自己和家人的这点事↓请您务必知晓 ↓


Q:流感致死率为多少?是偶然事件吗?
A:有相当致死率但不必惊慌
据中国疾病预防控制中心2024年12月数据,全国流感发病人数为1509750,死亡人数为7,可见实际致死率并不像部分网络说法那样高。
Q:流行性感冒是普通感冒的Plus版?
A:并不是!
普通感冒由多种病原体如鼻病毒等引起,常在受凉等情况下发生,免疫力低下时易患病。流感是由流感病毒引起的急性呼吸道传染病,呈季节性流行,是丙类传染病,病毒易变异,人群普遍易感,症状较普通感冒重。

Q:简单的“多喝水”还能缓解病症吗?
A:可以,但不仅是多喝水
多喝水对流感病情恢复有帮助,能促进新陈代谢、排出代谢废物,还能湿润呼吸道黏膜,缓解咳嗽、咽干等症状,但无法直接清除病毒,不能仅靠多喝水治愈流感,还需依靠自身免疫系统,必要时使用抗病毒药物。
Q:流感易引发什么样的并发症?
A:非常多,需在发病初期控制
流感可引发肺炎、支气管炎、热性痉挛、中耳炎、神经系统损伤、心脏损伤等并发症,严重程度不一,对健康威胁较大。
Q:流感为什么只在秋冬季蔓延?
A:并非只在秋冬季蔓延
在我国南方省份,多数年份6—7月会出现夏季流感高发季,热带地区可全年流行。流感传播与温度、湿度、人群聚集及人群免疫力等多种因素有关。
Q:接种流感疫苗管用吗?需要每年都接种吗?
A:管用、需要
接种流感疫苗是预防流感的有效手段,建议6月龄以上无禁忌的人接种。抗体保护水平一般维持6个月,疫苗保护力随时间减弱,建议每年接种以增强防护。
Q:为什么很多人接种了流感疫苗还会感冒?
A:流感病毒类型多、变异快,疫苗难以防护所有类型的流感病毒,所以接种疫苗后仍有感染可能,但可减少感染风险,降低病情严重程度。
Q:若已经感染上流感病毒,该如何快速诊治及用药?
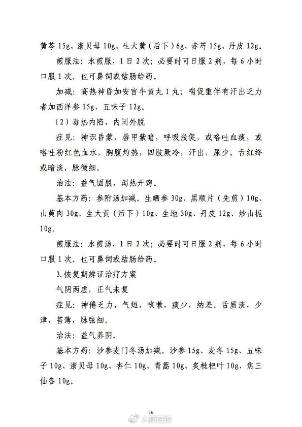
A:请关注国家卫健委网站发布的《流行性感冒诊疗方案(2025年版)》


















来源 丰台时报
供稿 大红门社区卫生服务中心
编辑 原梓峰 实习编辑 张雪琦
审核 肖媛