2025-03-19 08:18
北京2025年上半年中小学教师资格认定工作已开始,符合条件的申请人需登录相关网站报名,报名时间为3月20日至3月26日。更多内容一起来看↓↓
一、教师资格认定条件
(一)受理范围
1 本市户籍的社会人员(含在职、待业人员);
2 持有有效期内北京市居住证的外省市户籍人员;
3 本市全日制普通高等院校2025届应届毕业生、在读研究生以及本市户籍的在读专升本学生;
4 本市户籍就读于外省市的全日制普通高等院校2025届应届毕业生、在读研究生以及在读专升本学生;
5 持有由北京市公安局签发,在有效期限内的港澳居民居住证或台湾居民居住证的港澳台居民;
6 已在本市凭港澳居民来往内地通行证和五年有效期台湾居民来往大陆通行证参加国家中小学教师资格考试合格的港澳台居民;
7 驻京部队现役军人和现役武警。
(二)应当遵守宪法和法律,热爱教育事业,履行《教师法》规定的义务,遵守教师职业道德。
(三)应当具备《教师法》及《教育部关于开展中小学和幼儿园教师资格考试改革试点的指导意见》规定的相应学历。具体如下:
1 取得幼儿园教师资格,应当具备幼儿师范学校毕业及其以上学历;
2 取得小学教师资格,应当具备中等师范学校毕业及其以上学历;
3 取得初级中学教师资格,应当具备高等师范专科学校或者其他大学专科毕业及其以上学历;
4 取得高级中学教师资格,应当具备高等师范院校本科或者其他大学本科毕业及其以上学历;
5 取得中等职业学校教师资格,应当具备高等师范院校本科或者其他大学本科毕业及其以上学历;
6 取得中等职业学校实习指导教师资格,应当具备中等职业学校毕业或以上学历并具备助理工程师及以上专业技术职务或中级及以上工人技术等级。
(四)应当达到国家语言文字工作委员会颁发的《普通话水平测试等级标准》二级乙等及以上标准。
(五)应当通过国家中小学教师资格考试,笔试、面试均合格,取得《中小学教师资格考试合格证明》,且在有效期内;纳入免试认定改革范围的,应当取得《师范生教师职业能力证书》,且在有效期内。
(六)应当具有良好的身体素质和心理素质,能适应教育教学工作的需要。无传染性疾病,无精神病史,在教师资格认定机构指定的体检机构体检合格。
(七)应当未达到国家法定退休年龄。
(八)从业禁止核查。认定过程中,根据《最高人民检察院 教育部 公安部关于建立教职员工准入查询性侵违法犯罪信息制度的意见》(高检发〔2020〕14号),认定机构将对申请人的性侵违法犯罪信息进行核查,对经准入查询发现存在性侵违法犯罪信息的,不予认定。
二、工作安排
(一)高中、中职教师资格
认定步骤为“体检—网上报名—网上办理或现场办理—领取证书”,具体如下:
第一步
体检
(已取得有效期内体检证明的,无需再次体检)
1 体检时间:即日起至3月25日;
2 体检方式
申请人可自行选择教师资格认定体检机构预约并在规定时间内完成体检。体检机构、预约方式及体检标准详见后文《北京市教师资格认定体检机构名单及北京市教师资格认定体格检查标准》。
3 体检有效期
教师资格认定体检有效期为半年。体检时间为2021年12月1日至2022年6月22日的教师资格认定体检表在2022年春季第二次教师资格认定时有效。
第二步
网上报名
1 网报时间:3月20日上午9:00至3月26日下午4:00。
2 报名网站:北京市政务服务网
(https://banshi.beijing.gov.cn)
3 报名入口:使用电脑登录网站,搜索“教师资格认定”关键词,点击相应认定事项后方的“网上办理”,在弹出的页面点击“网上报名”进行认定报名。
4 填报信息时应选择“高中、中职教师资格认定上半年第一次报名确认点”。
第三步
网上办理或现场办理
申请人应于3月28日下午1:00至4月7日下午1:00,使用电脑登录北京市政务服务网(https://banshi.beijing.gov.cn), 搜索“教师资格认定”关键词,点击相应认定事项后方的“网上办理”,或关注“北京市教师发展中心”微信公众号“教师资格认定”栏目,在弹出的页面点击“结果查询”了解本人所符合的办理情形:
1 网上办理
▷ 查询审核结果显示“审核通过”的,申请人可直接按系统提示选择证书领取方式,完成网上办理。
▷ 查询审核结果显示“需申请网上复审”的,申请人应按网站提示在4月3日下午4:00前上传相应证明材料电子版照片,申请网上复审。认定机构将在4月3日下午4:30前完成人工网上复审。复审通过后,申请人的审核结果显示“审核通过”,即可选择证书领取方式。未按时上传证明材料电子版或上传的材料不符合要求的,将无法完成本次教师资格认定。
2 现场办理
▷ 查询审核结果显示“需现场办理”的,申请人首先应按网站提示在4月3日下午4:00前上传相应证明材料电子版照片,预约现场办理,再携带材料原件,于4月1日至3日(每天上午9:00—12:00,下午1:30—4:30)到北京市政务服务中心(北京市丰台区西三环南路1号六里桥西南角)二层D区完成现场办理。
▷ 查询审核结果显示“需现场办理”,申请人未按时预约和办理的,不能完成本次教师资格认定。
第四步
领取证书
查询审核结果显示“审核通过”的,可继续办理证书领取事宜,选择邮寄或自取证书。
选择邮寄证书的,须在4月7日下午1:00前完成缴费。邮寄服务由北京邮政EMS提供,邮寄费用由申请人自理。邮件包含一本《教师资格证书》和一份《教师资格认定申请表》。未能在上述规定时间内选择邮寄证书服务或选择了邮寄证书服务未完成缴费的,只能自取证书。
选择自取证书的,须按照预约系统提示进行预约,预约时携带下载打印的《<教师资格证书>领取通知》,到北京市政务服务中心(六里桥西南角) 一层A区出件窗口领取一本《教师资格证书》和一份《教师资格认定申请表》。
(二)初中及以下教师资格
第一步
体检
(同高中、中职教师资格。)
第二步
网上报名
1 网报时间:3月20日上午9:00至3月26日下午4:00。
2 报名网站:请咨询各区级认定机构。认定机构联系方式详见后文《北京市教师资格认定机构地址及联系方式》
3 报名入口请咨询北京市各区级认定机构。
4 选择各区认定机构设置的相应确认点。
第三步
网上办理或现场办理
具体事宜请咨询各区级认定机构。认定机构联系方式详见下文《北京市教师资格认定机构地址及联系方式》
(三)申请教师资格流程

(四)重要注意事项
1.申请人填写或上传的各类信息务必要真实准确,信息填报不真实不准确的,将无法完成本次教师资格认定。
2.申请人应在《个人承诺书》中做出真实无误的承诺,承诺如与事实不符,各级教育行政部门将依据国家相关法律法规,按“弄虚作假骗取教师资格”对申请人做出“撤销教师资格、五年内不得重新取得教师资格”的行政处罚。
三、需上传或携带的有关材料及注意事项
一
受理高中、中职教师资格
1 北京市居住证
已办理《北京市居住证》的,可使用“京通”小程序向审核人员动态调取、展示电子居住证,或者提供由公安户籍派出所出具的加盖户口专用章的《北京市居住证确认单》原件,提交复印件。申请人可通过“北京市居住证”微信公众号申领《北京市居住证》。
2 北京市教师资格认定体格检查表
《北京市教师资格认定体格检查表》由体检机构提供。申请人可联系相应体检机构获取纸质体检证明。
3 申请人持有2002年之后在高校学生学历信息管理系统相关数据库中注册的高等教育学历证书,但在报名时信息没有比对成功的,应当提交毕业证书原件和在“学信网”(https://www.chsi.com.cn/)下载打印的《教育部学历证书电子注册备案表》。
4 申请人持有2002年以前的高等教育学历证书,或者2002年之后未在高校学生学历信息管理系统相关数据库中注册的高等教育学历证书的,应当提交毕业证书原件和由教育部学生服务与素质发展中心出具的《中国高等教育学历认证报告》(教育部学生服务与素质发展中心,地址:北京市西城区西直门外大街18号金贸大厦C3座,客服电话:010-67410388)。
5 申请人持有军队院校学历的,除中国人民解放军第二、第三、第四军医大学和解放军艺术学院外,应当提交毕业证书原件和由教育部学生服务与素质发展中心出具的《中国高等教育学历认证报告》。
6 申请人持有香港、澳门、台湾地区高等学校毕业证书,应当提交毕业证书原件和由教育部留学服务中心出具的“港澳台地区学历学位认证书”(留学e网通服务大厅,网址:http://zwfw.cscse.edu.cn/)。
7 申请人持有国外高等学校毕业证书,应当提交毕业证书原件和由教育部留学服务中心出具的“国外学历学位认证书”(留学e网通服务大厅,网址:http://zwfw.cscse.edu.cn/)。
8 全日制普通高等学校本科应届毕业生和在读研究生现场办理时应当提交在“学信网”(https://www.chsi.com.cn/)下载打印的《教育部学籍在线验证报告》;如《教育部学籍在线验证报告》中的“预计毕业时间”已过期则还需要提交由就读学校学籍管理部门(如教务处、学生处、研究生院等)出具的学籍证明(在读证明)。证明中应包含入学时间、是否全日制、学制预计毕业时间等内容;原则上不能由二级学院等教学管理部门开具。
9 申请人普通话水平测试等级信息比对不成功的应当提交《普通话水平测试等级证书》原件。
10 驻京部队现役军人和现役武警应提交由所属部队或单位的组织人事部门出具的人事关系证明,证明格式依该部队或单位的规定而定,证明应明示申请人属于该驻京部队。
11 2015年之前入学的全日制师范类毕业生申请直接认定与其所学专业相同的任教学科,应当网上预约现场办理,并在现场受理时提交本人人事档案中就读师范类院校期间的由学籍管理部门出具的全部成绩单复印件(复印件上应加盖人事档案管理机构或部门的公章);如成绩单上没有“教育实习”成绩则还应当提交本人人事档案中就读师范类院校期间的由学籍管理部门出具的《实习鉴定表》复印件(复印件上应加盖人事档案管理机构或部门的公章)。
12 申请中等职业学校实习指导教师资格的申请人应当提交相当于助理工程师及以上专业技术职务证书,或中级以上工人技术等级证书原件和复印件。
13 内地(大陆)申请人的无犯罪记录情况由教师资格认定机构统一核查。港澳台居民申请认定教师资格须提交的无犯罪记录证明应由香港特别行政区、澳门特别行政区和台湾地区有关部门开具。香港特别行政区申请人可在现场受理期间领取申请无犯罪记录证明的相关函件。
二
受理初中及以下教师资格
请咨询各区级认定机构,联系方式详见下文《北京市教师资格认定机构地址及联系方式》。
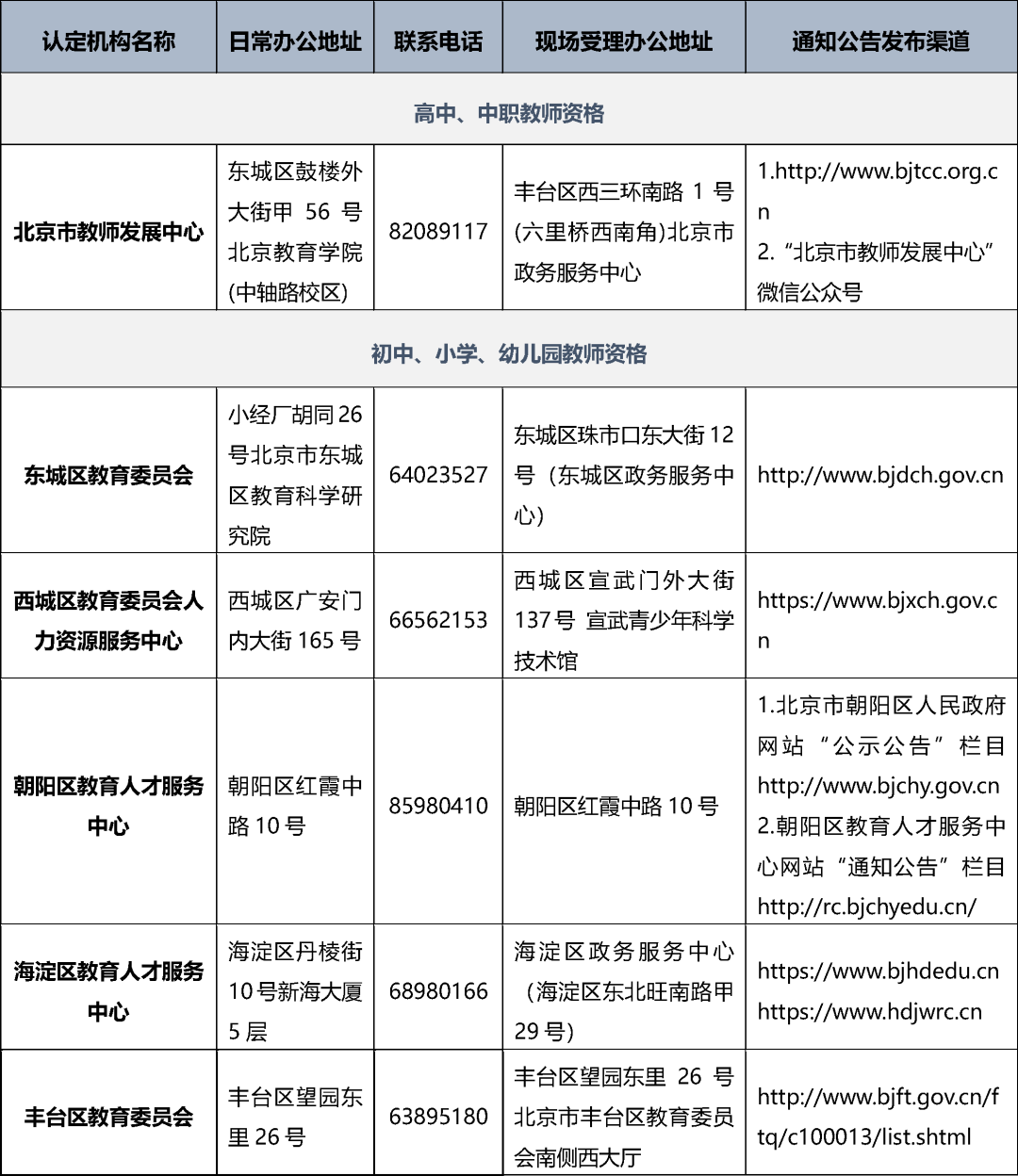
北京市教师资格认定机构
地址及联系方式



北京市教师资格认定体检机构名单




注:具体体检时间以申请人在各体检机构预约的体检时间为准。
北京市教师资格认定
体格检查标准(试行)
有下列疾病或生理缺陷者,不适宜从事教师工作或相关教学岗位的工作。
1.有精神病史、癫痫病史、癔症史。
2.精神疾病(以二级以上专科医院诊断为依据)。包括:
(1)重度精神病:精神分裂症、偏执性精神病、反复发作的情感性精神障碍、无法归类的精神病性障碍、急性心因性精神障碍。(注:经一年以上系统治疗、未达治愈或影响社会功能者)
(2)各类脑器质性精神障碍。包括颅内感染、中毒,颅脑外伤、肿瘤,癫痫及脑血管病等。
(3)与文化密切相关的精神障碍。因迷信气功、巫术等影响职业及社会功能者。
(4)精神活性物质所致精神障碍。毒品、酒精、安眠药依赖并影响社会功能者。
(5)人格障碍的某些亚型。如:反社会型、冲动型、分裂型人格障碍。
(6)神经症的某些类型。如因难治性强迫症、癔症等影响职业及社会功能者。
3.急慢性病毒性肝炎、活动性肺结核、性病等各种传染性疾病。(经二级以上医院或专科医疗机构检查确已治愈者除外)
4.各型肝炎病毒携带者或丙氨酸氨基转移酶升高者,不宜从事幼儿教育教学及食品科学等相关工作。(根据京教人 [2010]14号文件,删除此条)
5.严重口吃,吐字不清,持续声音嘶哑、失声及口腔有生理缺陷并妨碍发音。
6.两耳听力均低于2米。
两耳听力均在3米以内,或一耳听力达到5米,但另一耳全聋,不宜从事幼儿教育、音乐学、医学等教学工作。
7.嗅觉迟钝或丧失者,不宜从事与化学类、食品科学等相关的教学工作。
8.双眼中好眼最佳矫正视力低于4.5(0.3)。
9.色觉检查异常者,不宜从事化学、生物等以颜色作为技术指标和实验数据的教学工作。
10.面部有较大面积(3×3厘米)疤痕、血管瘤、白癜风、色素痣或严重影响面容(如斜颈、面瘫、唇腭裂及其手术后遗症、一眼失明及五官先天或后天性残缺、畸形等)。
11.步态跛行,着装后脊柱侧弯、驼背,脊柱、四肢有显著残疾及先天或后天因素造成的肢体残缺、畸形、功能障碍。
12.脊柱侧弯大于4厘米,双下肢不等长大于5厘米、显著胸廓畸形、主要脏器(心、肺、肝、脾、肾、胃肠等)做过较大手术或男性身高低于170厘米、女性身高低于160厘米,不宜从事体育类教学工作。
13.严重下肢血管疾病影响站立或行走(经手术治愈者除外)。
14.颈椎病、腰椎间盘突出症、类风湿性关节炎等严重的骨关节疾病反复发作,引起功能障碍、关节畸形等合并症。
15.恶性肿瘤,内分泌系统疾病,血液病(单纯缺铁性贫血除外)以及严重的器质性疾病或合并并发症(心脑血管疾病、慢性肾炎等)。
16.特殊教育岗位的教师,其身体条件是否合格,由北京市教育委员会酌定。
17.未纳入体格检查标准、有影响健康和教学工作的其他疾病或生理缺陷者是否视为体格检查合格,由北京市教育委员会根据工作岗位的要求商北京市卫生局确定。