石景山区2025年义务教育阶段入学工作方案
2025-04-27 17:00 来源:  北京号
关注

根据《中华人民共和国义务教育法》《北京市实施〈中华人民共和国义务教育法〉办法》等法律法规,落实《教育强国建设规划纲要(2024-2035年)》和《中共北京市委教育工作领导小组关于印发〈北京市关于进一步深化教育教学改革 全面提高义务教育质量的意见〉的通知》《北京市教育委员会关于2025年义务教育阶段入学工作的意见》(京教基二〔2025〕3号)精神,依法保障石景山区适龄儿童少年平等接受义务教育权利,规范有序做好2025年义教阶段入学工作,结合区域实际,制定本工作方案。

1、指导思想

以习近平新时代中国特色社会主义思想为指导,全面贯彻落实党的二十大和二十届二中、三中全会精神,积极落实全国教育大会和北京市教育大会要求,全面把握教育的政治属性、人民属性、战略属性,锚定教育强国建设目标任务,提高教育公共服务质量和水平,提升普惠率、可及性、便捷性。严格落实教育部阳光招生专项行动要求和市委市政府、区委区政府决策部署,不断提高“四个服务”水平,大力促进教育公平,进一步完善入学机制,严肃工作纪律,严格规范要求,确保有序推进,努力让每个孩子都能享有公平而有质量的教育。

2、工作原则

1.坚持政府统筹,将义务教育阶段入学工作作为政府责任予以落实。

2.坚持区级为主,区教委负责组织实施本区义务教育阶段入学工作。

3.坚持免试就近,确保每一个适龄儿童少年平等接受义务教育。

4.坚持有序规范,严格规范程序,严肃执纪问责,确保本区义务教育阶段入学工作平稳有序。

3、小学入学安排

01、基本条件

凡年满6周岁(2019年8月31日以前出生)的适龄儿童,在石景山区申请入学,需满足下列条件之一:

1.具有石景山区户籍;

2.具有本市其他区户籍,父母或其他法定监护人在石景山区具有合法房产(房屋规划用途为“住宅”),实际居住在石景山区;

3.具有本市其他区户籍的无房家庭(认定标准参照本市申请保障性住房的标准),长期在石景山区工作、居住,在石景山区连续单独承租住房并实际居住3年以上,在北京市住房租赁监管平台登记备案,父母一方在石景山区合法稳定就业3年以上;

4.按本市户籍对待的非本市户籍适龄儿童少年:区台办认定的台胞子女、区侨务部门认定的华侨子女、国家或北京市博士后管理部门认定的在京在站博士后研究人员子女、符合经审核认定的随军进京落户条件正在办理随军手续的现役军人子女、父母一方为本市户籍或持有《北京市工作居住证》的适龄儿童少年;

5.非本市户籍适龄儿童少年:符合《2025年非本市户籍适龄儿童少年在石景山区接受义务教育证件材料审核标准》要求,并通过石景山区居住地所在街道办事处及相关部门的联合审核。

02、入学方式

1.对本市户籍适龄儿童及经审核、认定的按本市户籍对待的非本市户籍适龄儿童,在全区四个学区内(见附件1),采用单校划片与学区内多校划片计算机派位相结合的入学方式,通过网上填报志愿,按照志愿顺序计算机派位录取。

2.对非本市户籍适龄儿童,根据学位情况,通过在全区进行计算机派位的方式确定学生就读公办或民办学校。

3.对于单校划片对口入学的小学,当划片服务学校学位不足时,划片服务范围内每个住房产权地址6年内只能解决购房人一户子女对口入学申请;为九年一贯制义务教育学校的,划片服务范围内每个住房产权地址9年内解决购房人一户子女对口入学申请(符合国家生育政策的除外)。

4.自2019年9月1日起,在石景山区内经二手房交易取得的不动产权证书用于申请入学时,不再执行单校划片入学政策,实行学区内多校划片计算机派位入学。

03、入学安排

1.本市户籍适龄儿童:

适龄儿童具有石景山区户籍或适龄儿童法定监护人在石景山区持有本人的合法房产,应在2025年5月6日至2025年 5月31日期间,登录北京市义务教育入学服务平台(https://yjrx.bjedu.cn/)录入信息,在规定的时间持相关材料到划定的小学审核登记信息,网上填报入学志愿。

2.按本市户籍对待的非本市户籍适龄儿童:

按本市户籍对待的非本市户籍适龄儿童法定监护人在2025年5月6日至2025年 5月12日期间,登录北京市义务教育入学服务平台(https://yjrx.bjedu.cn/)录入信息,上传相关佐证材料,经审核符合按本市户籍对待条件,在规定的时间持相关材料到划定的小学审核登记信息,网上填报入学志愿。

3.非本市户籍适龄儿童

(1)因父母或其他法定监护人在本市工作居住,2025年申请在石景山区入小学接受义务教育的非本市户籍适龄儿童,法定监护人应在5月6日至5月12日,登录北京市义务教育入学服务平台(https://yjrx.bjedu.cn/)注册、录入详细信息。

(2)法定监护人在5月13日至5月22日自行上网查询网上联审结果,5月15日至5月31日(工作日)携带系统打印的《石景山区2025年非本市户籍适龄儿童接受义务教育审核预约单》、在京务工就业材料、在京实际住所居住材料、全家户口簿、北京市居住证等相关材料,到居住地所在街道办事处审核(具体审核标准执行《2025年非本市户籍适龄儿童少年在石景山区接受义务教育证件材料审核标准》),审核通过后进入入学程序。

(3)通过后的法定监护人应在规定时间登录北京市义务教育入学服务平台(https://yjrx.bjedu.cn/)填报入学志愿。

(4)建立联合审核机制并积极稳妥推进义务教育全学段材料审核,在石景山区就读的非本市户籍适龄儿童少年,就读期间需全过程符合在京接受义务教育规定要求。

法定监护人应及时、准确录入相关信息,并对其子女信息采集表中所有信息的真实性负责,如有虚假信息,视为审核信息无效。

04、新投入使用小区入学安排

1.衙门口地区:新投入使用的中海学仕里小区本市户籍适龄儿童且父母或其他法定监护人具有以上范围内合法房产(100%产权)在向阳小学、银河小学两所学校范围内实施多校划片计算机派位入学。

2.刘娘府地区:新投入使用的远洋源山春秋小区本市户籍适龄儿童且父母或其他法定监护人具有以上范围内合法房产(100%产权)在先锋小学、北大附小石景山学校、外语实验小学分校三所学校范围内实施多校划片计算机派位入学。

3.首钢东南区:新投入使用的悦庭苑小区、润璟雅园小区本市户籍适龄儿童且父母或其他法定监护人具有以上范围内合法房产(100%产权)在古城第二小学分校、古城第二小学、北京教育科学研究院附属石景山实验学校小学部三所学校范围内实施多校划片计算机派位入学。

4.苹果园地区:新投入使用的燕景保障性住房(公租房)本市户籍适龄儿童且父母或其他法定监护人合法承租该范围内保障性住房(公租房)在苹果园第二小学、海特花园小学、先锋小学三所学校范围内实施多校划片计算机派位入学。

4、初中入学安排

01、基本条件

完成小学教育的适龄少年,申请在石景山区升入初中的,需满足下列条件之一:

1.具有石景山区学籍的本市户籍小学毕业生;

2.学籍不在石景山区,具有石景山区户籍或其法定监护人在石景山区持有合法房产的小学毕业生;

3.按本市户籍对待的非本市户籍适龄少年(同以上小学入学条件要求);

4.具有石景山区学籍且通过“四证”审核的非本市户籍小学毕业生。

02、入学方式

1.本区内对口升学。具有石景山区学籍的本市户籍小学毕业生(含按本市户籍对待的非本市户籍学生),采用单校对口直升和多校对口学区内计算机派位入学相结合的入学方式,使用全市统一的初中入学服务系统,计算机分批次派位录取。自2022年开始,逐年扩大多校划片(对口)入学比例,减少单校划片(对口)入学比例。

2.本区内跨学区升学。具有石景山区学籍的本市户籍小学毕业生(含按本市户籍对待的非本市户籍学生),小学毕业生因家庭住址在本区不同学区内变动,申请到家庭新住址(法定监护人合法房产)所在学区入学,须在规定时间内向现就读小学提出申请,办理审批手续,审核合格的学生在转入学区通过计算机派位进行录取。

3.本区内计算机派位升学。优质学校设置部分计划,具有石景山区学籍并符合升学条件的本市户籍小学毕业生(含按本市户籍对待的非本市户籍学生),在自愿参加的前提下,全区范围内填报入学志愿,经计算机派位录取。

4.北京市内跨区升学。小学毕业生可申请回户籍或家庭住址所在区升入初中,须在规定时间内向现就读小学提出申请,办理审批手续,审核合格的学生由接收区安排入学,石景山区不再保留其初中入学资格。

5.非本市户籍小学毕业生升入初中。具有石景山区学籍且通过“四证”审核的非本市户籍小学毕业生可在石景山公办学校或民办学校升入初中,也可回原籍升入初中。选择在石景山区继续完成义务教育的学生,需经相关部门进行“四证”联合审核,符合审核标准的通过在全区计算机派位方式进行录取。

03、新设立初中校入学安排

北京市第一七一中学石景山分校分南、北校区招生。

1.南校区(在建):采用单校录取与多校对口计算机派位相结合的方式。具有石景山区学籍的小学毕业生,户籍地址在衙门口地区,包括衙府安园、衙府居园、衙府乐园、衙府泰园、衙府业园、长安悦玺、中海学仕里,且其父母或其他法定监护人具有以上范围合法新建商品房产权(非二手房且100%产权),按照志愿实施单校录取,其他招生计划数在学区、全区范围计算机随机派位入学;如单校录取人数大于招生计划数,采用多校对口计算机随机派位录取。南校区建成投用前录取的学生在北校区就读。

2.北校区:采用单校对口直升与多校对口计算机派位相结合的方式。

5、其他类型学校入学安排

(一)民办学校

经区教委批准的具备当年招生资质的民办中小学,与公办学校同步报名、同步开展录取、同步注册学籍;对报名人数超过招生计划的,实行计算机派位随机录取。严格执行民办学校招生简章、广告备案制度,公开招生计划、招生范围、招生方式、收费标准等,以招收石景山区学生为主。

(二)首钢矿业职工子弟学校

按照政策严格审核入学资格,将拟招新生名单报区教委备案。

(三)特殊教育学校

保障符合石景山区入学条件的残疾儿童少年接受义务教育。残疾儿童少年同等条件下在服务范围内就近就便优先入学。区培智中心学校按时做好本区残疾儿童少年的入学工作。

6、其他适龄儿童入学安排

区级以上引进人才子女入学,按有关规定办理。烈士子女、台籍学生、华侨子女、现役军人子女、全国劳动模范子女等按有关规定在同等条件下给予照顾。

7、工作要求

(一)加强统筹协调,建立健全机制

区义务教育阶段入学工作领导小组负责统筹协调2025年全区义务教育阶段入学工作,负责对此项工作进行管理、指导、监督和检查。全区义务教育阶段入学工作各相关部门建立会商机制,区教委、区人力资源社会保障局、区卫生健康委、区住房城市建设委、区公安分局、市规划自然资源委石景山分局、各街道办事处联合审核入学资格,特别是对户籍、住房情况、实际居住条件、合法稳定工作等条件的审核,重点对过道房、车库房、空挂户等情况进行核查。区教委会同街道办事处等部门督促适龄儿童少年在新学年开学时入校就读,做好控辍保学工作。

(二)坚持依法依规,严格规范管理

各项工作要严格按照方案时间安排,规范管理、统一实施,确保各类信息公开、透明。通过计算机派位录取入学,派位结果一经生成均无法更改。各类学生按入学政策应收尽收,7月上旬发放完毕新生入学通知书,保障适龄儿童少年接受义务教育的权利。任何学校不得接收已被其他学校录取的学生。加大对民办学校学籍管理监管力度,严禁招收不符合条件的无学籍学生进校就读。

(三)加大监督力度,强化督导检查

严禁以考试成绩和各类竞赛证书、培训竞赛成绩、考级证明等作为招生依据。严禁以面试、评测、接收简历等形式选拔学生。严禁学校和校外培训机构以培训班、校园开放日、夏令营等形式提前招生、选拔学生。严禁任何学校以实验班、特色班、国际部、国际课程班等名义招生。区教委对义务教育阶段入学工作加大督导检查力度,对存在违规行为的将依据有关规定严肃处理。

(四)加强宣传讲解,积极稳妥推进

全区上下要统一思想,提高认识,精心组织,规范实施,面向社会做好宣传引导。各学校要积极做好义务教育阶段入学工作宣传讲解,让学生家长了解入学政策,明确入学、升学预期,推进石景山区义务教育阶段入学工作顺利实施。各学校要指定专人负责来电来访接待工作,稳妥解决有关入学问题。

招生咨询电话:68865852、68874948、68875570

附件:

1.石景山区2025年各学区所属学校安排表

图片
图片

2.石景山区2025年初中入学全区派位学校名单

图片

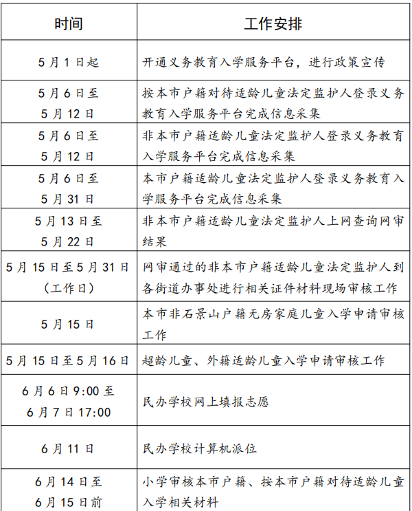
3.石景山区2025年义务教育阶段小学入学工作日程安排

图片
图片

4.石景山区2025年义务教育阶段初中入学工作日程安排

图片

2025年石景山区义务教育阶段入学工作各学校咨询电话

图片
图片
图片

※温馨提示:部分教师承担教学工作。如电话未接通,请您于工作时间内再次拨打。

图片

作者:

北京石景山官方发布

打开APP阅读全文
特别声明:本文为北京日报新媒体平台“北京号”作者上传并发布,仅代表作者观点,北京日报仅提供信息发布平台。未经许可,不得转载。
APP内打开