石景山又双叒叕放大招!惠民举措+精彩活动享不停
2025-05-13 13:35 来源:  北京号
关注

图片

“5·19中国旅游日”

北京分会场活动即将开启

石景山区准备了超多惠民举措和

丰富精彩的活动

快看看都有什么惊喜吧!

图片

“5·19中国旅游日”

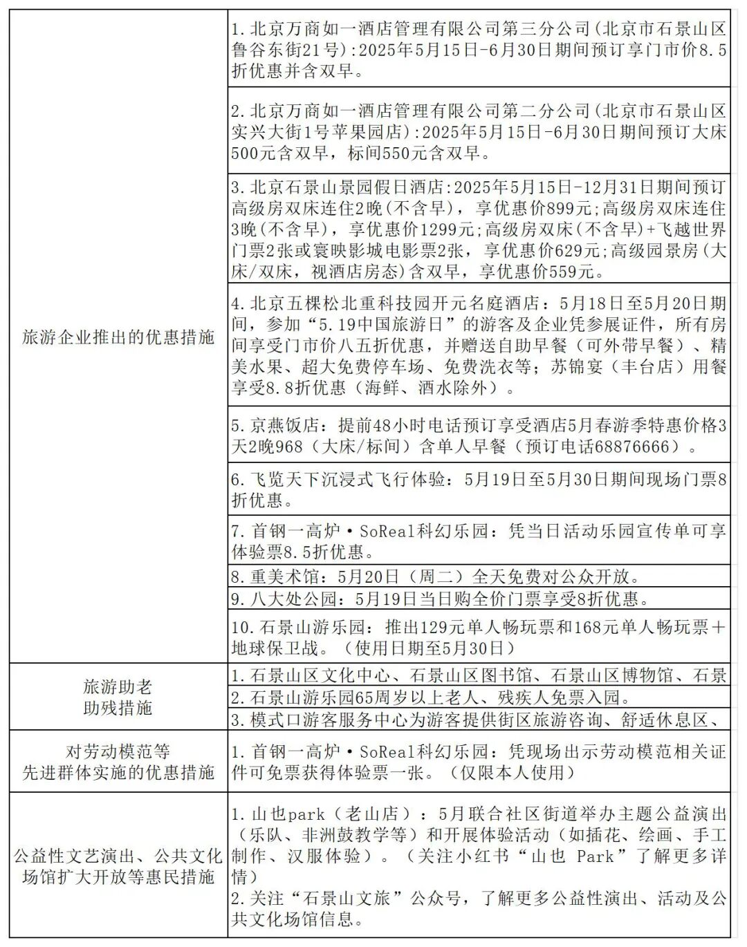
石景山区惠民措施汇总表

图片

“5·19中国旅游日”

石景山区拟举办活动汇总

图片

作者:

北京石景山官方发布

打开APP阅读全文
特别声明:本文为北京日报新媒体平台“北京号”作者上传并发布,仅代表作者观点,北京日报仅提供信息发布平台。未经许可,不得转载。
APP内打开