滑翔伞飞行员彭玉江,被停飞半年
长安街知事微信公众号 | 记者 李治宏

2025-05-28 16:30 语音播报

时事
进入
长安街知事
看更多
+ 订阅

近日,网传一名滑翔伞爱好者在祁连山飞行时,被云吸至海拔8598米后奇迹生还,引发网友关注。

图片
网传彭玉江高空飞行画面

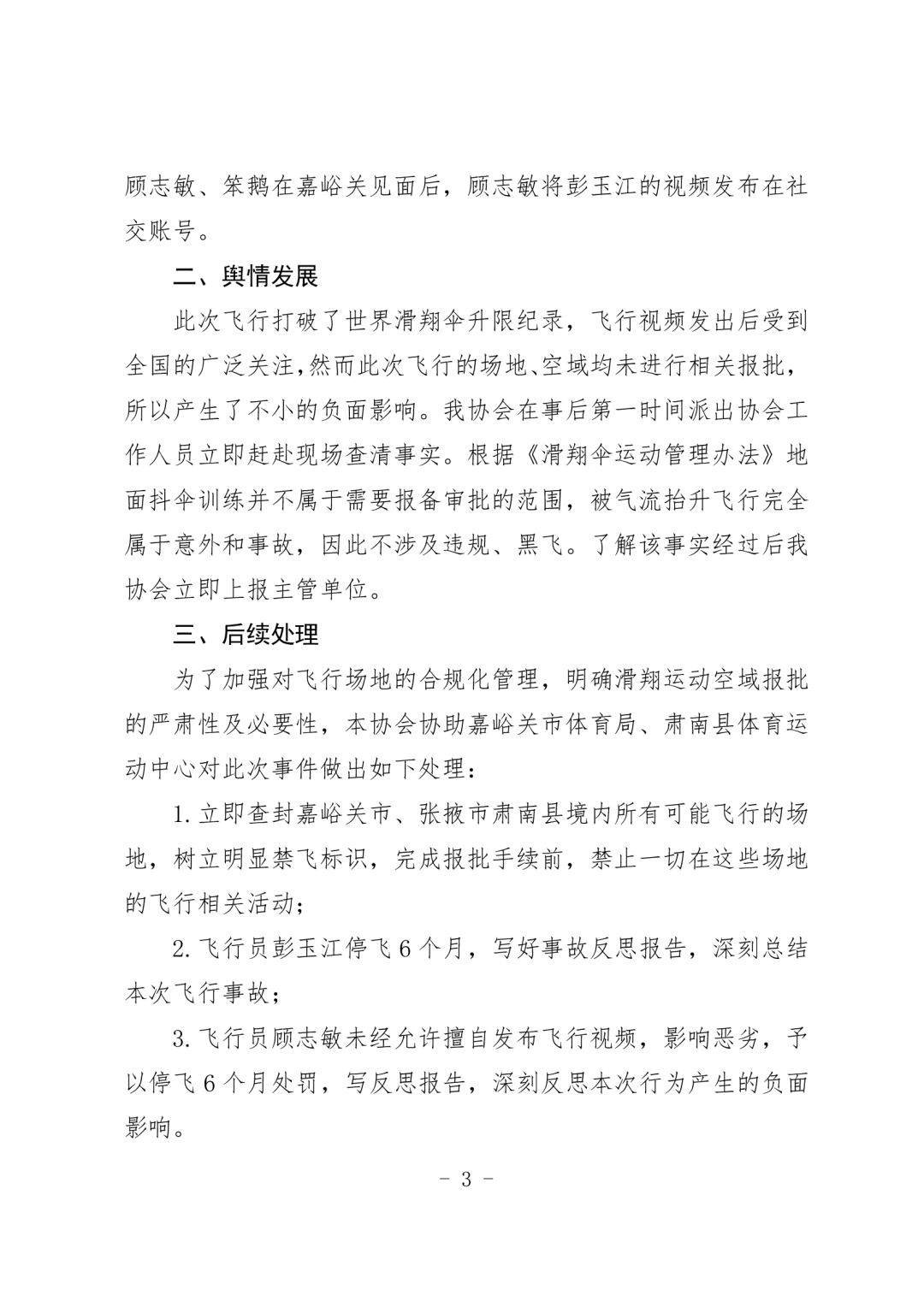
5月28日,甘肃省航空运动协会发布“关于彭玉江在祁连山区域飞行事件的报告”。报告称,此次飞行打破了世界滑翔伞升限纪录,然而此次飞行的场地、空域均未进行相关报批,所以产生了不小的负面影响。

该协会查明,根据《滑翔伞运动管理办法》,地面抖伞训练并不属于需要报备审批的范围,被气流抬升飞行完全属于意外和事故,因此不涉及违规、黑飞。

报告称,为了加强对飞行场地的合规化管理,明确滑翔运动空域报批的严肃性及必要性,该协会协助嘉峪关市体育局、肃南县体育运动中心对此次事件做出处理。

其中包括:立即查封嘉峪关市、张掖市肃南县境内所有可能飞行的场地,树立明显禁飞标识,完成报批手续前,禁止一切在这些场地的飞行相关活动;飞行员彭玉江停飞6个月,写好事故反思报告,深刻总结本次飞行事故;飞行员顾志敏未经允许擅自发布飞行视频,影响恶劣,予以停飞6个月处罚,写反思报告,深刻反思本次行为产生的负面影响等。

报告全文如下:

图片
图片
图片
图片

编辑:岳三猛

打开APP阅读全文
APP内打开