五一归来别“躺平”|高能健走方案,步速决定腰围
2025-06-10 17:19 来源:  北京号
关注

图片
图片

想要最大限度提升步行的锻炼效果,您需要加快步频。

步行是老年人达成每周150分钟中等强度有氧运动推荐量的最佳方式之一。这种方式只需一双优质运动鞋即可开展,且能适应几乎所有体能水平。但要确保您从步行锻炼中获得最大收益,就必须付出足够的努力。

"健步走很容易变成悠闲散步,"哈佛大学附属斯波尔丁康复医院物理治疗师Antonina Stevens指出,"要保持最低有效强度,您必须关注运动强度,并且维持自我挑战的程度。"

强度认知

测量步行强度的方式之一是使用目标心率区间。具体方法如下:首先用220减去您的年龄(周岁)估算最大心率。中等强度运动的典型目标心率区间为估算最大心率的65%-75%。

例如,60岁男性的估算最大心率为160(220减去60),其中等强度运动目标心率应为每分钟104-120次。

"步行过程中,您需要让心率在大部分锻炼时间内保持在这个区间内,"Stevens建议。

您可以通过智能手表追踪目标心率,这些设备通过腕部脉搏测量心率。也可直接测量15秒脉搏次数后乘以4。

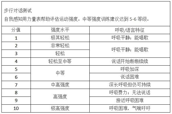
另一种方法是使用自我感知用力量表,以1-10分评估运动强度:1分代表完全休息,10分表示极度用力导致呼吸困难。中等强度对应5-6分。(参见"步行对话测试")对于服用β受体阻滞剂的人群,该量表是更准确的评估工具,因为这类药物会抑制运动引起的心率正常上升。

图片

速度要求

提升和保持强度的方法有多种。最直接的方式是加快速度,但这不意味着加大步幅——过大的步幅反而会降低速度。建议通过以下技巧改进走路姿势。从第一个"站直身体"开始练习,一周后增加下个技巧,依此类推。

初始阶段需特别注意每个动作要领,并定期检查是否需要调整。有些改变可能立竿见影,有些则需要时间形成习惯。

图片

站直身体。想象头顶被向上牵引般伸展脊柱。保持双肩后展下沉,避免耸肩。当体态挺拔、核心肌群激活时,步态更具力量感。直立姿势还能缓解腰背疼痛,并通过加深呼吸提升能量代谢。

弯曲手臂。跑步时不会伸直手臂——这会拖慢速度,步行同理。屈肘时摆臂更轻松。由于人体具有协调性特征,双腿会自动加速与双臂摆动保持同步。保持肘关节85°-90°弯曲,前后方向摆动——避免左右或斜向摆动。

足跟先着地。相比全脚掌着地,足跟到脚趾的滚动步态更有利于加速。腿部前摆时,足跟应最先触地。注意触地时保持脚趾上抬。从足跟到脚趾的过渡应尽可能流畅,最后用脚趾发力蹬地。

强化蹬地动作。专注用力蹬地推动身体前移。最大发力时,前脚掌弯曲,提起脚跟,如同向后方展示鞋底。

缩短步幅加快步频。这是纠正步幅过大(超越正常步长)的有效方法。应专注于缩短步幅、加快步频——前腿落地位于身体正下方。这种流畅的滚动步态使身体重心更容易转移到前腿,后腿更轻松前摆,从而实现步速提升。

保持前腿伸直。从足部触地到支撑身体阶段,保持腿部伸直(但膝关节不锁死)。这能避免上下晃动,使步态更流畅,前移更轻松。

高强度训练方案

以下是五种提升步行强度的训练方法:

训练一:快走间歇训练

图片

快走结合中高强度间歇步行法,是塑造紧致体型、高效燃脂的优质运动方案。

1. 热身阶段:以舒适步速行走5分钟,激活全身肌肉与关节协调性。

2. 提升强度:加速至快步频(以可维持但略有挑战的步速为准),持续快走2分钟。

3. 循环模式:重复“快走2分钟+恢复慢走1分钟”的组合,共完成5组循环。

4. 整理放松:以舒缓步速行走5分钟,逐步降低心率并缓解肌肉紧张。

训练二:坡道间歇训练

图片

爬坡步行通过增加阻力强化下肢肌群,可针对性提升腿部、臀腿及核心力量。

1. 场地选择:寻找坡度适中(约5%-8%)的自然坡道,或使用跑步机设置斜坡模式。

2. 基础热身:平地慢走5分钟,重点活动髋、膝、踝关节。

3. 爬坡训练:以可保持稳定呼吸的强度爬坡1分钟,注意调整步幅与摆臂节奏。

4. 下坡恢复:缓步下坡并在平地以中低强度行走2分钟,重点控制膝关节缓冲。

5. 循环强化:重复“爬坡1分钟+平地恢复2分钟”的组合,共完成5轮训练。

6. 冷身整理:平地慢走5分钟,逐步降低心率并缓解肌肉紧张。

训练三:极限速度间歇

图片

通过快慢步频交替切换,可突破有氧阈值、提升心肺耐力并增强热量消耗效率。

1. 动态热身:以轻松步速行走5分钟,激活全身肌肉与关节协调性。

2. 冲刺阶段:提升至最大可持续快走速度(保持躯干直立、摆臂充分),持续1分钟。

3. 恢复调节:转为中速行走2分钟,采用深呼吸调整氧耗平衡。

4. 强度循环:重复“极速1分钟+中速2分钟”组合,共完成5组高强度间歇。

5.整理放松:以舒缓步速行走5分钟,逐步降低心率并缓解肌肉紧张。

训练四:弓箭步行走训练

图片

将行走与弓箭步动作结合,通过自重阻力强化下肢力量与臀腿线条。

1. 热身阶段:以舒适步速行走5分钟,激活全身肌肉与关节协调性。

2. 标准弓箭步:右脚向前大跨步(约1.2倍腿长),双膝同步弯曲呈90度角,前膝不逾脚尖。

3. 重心转移:利用右脚蹬地力量推离,左腿顺势前迈形成连续弓箭步。

4. 耐力强化:保持弓箭步连贯性行走1分钟,注意维持核心稳定与落地缓冲。

5. 代谢恢复:转为慢走1分钟,配合足跟-脚尖交替触地改善循环。

6. 复合循环:重复“弓箭步走1分钟+恢复走1分钟”组合,共完成5轮抗阻训练。

7. 整理放松:以舒缓步速行走5分钟,逐步降低心率并缓解肌肉紧张。

训练五:阶梯间歇训练

图片

利用阶梯垂直运动强化臀腿爆发力,同步提升平衡能力与核心控制力。

1. 阶梯适应:选择高度适中(15-20cm)的阶梯或楼梯机,完成舒适步速行走5分钟,激活全身肌肉与关节协调性。

2. 上行冲刺:以轻快步频连续爬梯1分钟,注意脚掌全接触台阶以分散冲击力。

3. 下行恢复:缓步下梯并在平地行走2分钟,帮着心率恢复。

4. 力量循环:重复“爬梯1分钟+恢复行走2分钟”组合,共完成5组功能性训练。

5. 整理放松:以舒缓步速行走5分钟,逐步降低心率并缓解肌肉紧张。

训练贴士

1.每组训练前后务必进行热身与冷身,预防运动损伤;

2.初阶者可减少循环组数,随体能提升逐步增加强度;

3.建议每周穿插2-3种方案,保持训练多样性。

让山川阶梯成为您的天然健身房,用节奏与力量书写徒步新篇章!

来源:哈佛健康出版社官网、Eat This, Not That!官网

版权声明

本文部分图片素材来源于网络,版权归属原作者所有。本号出于信息分享目的非商业性使用,若涉及侵权问题,请相关权利人通过公众号后台与我们联系,我们将第一时间核实并处理。

图片

用脚步丈量世界,以热爱解锁未知的风景

点击下方卡片关注公众号

▲▲▲

图片

作者:

徒步北京

打开APP阅读全文
特别声明:本文为北京日报新媒体平台“北京号”作者上传并发布,仅代表作者观点,北京日报仅提供信息发布平台。未经许可,不得转载。
APP内打开