石景山区2024-2025学年第二学期义务教育阶段转学工作安排
2025-06-11 13:12 来源:  北京号
关注

根据《北京市中小学校学生学籍管理办法》,为进一步规范石景山区中小学生转学工作秩序,结合区域实际,石景山区2024-2025学年第二学期转学工作具体安排如下:

一、转学申请时间

2025年6月11日9时至16日16时。

二、转学办理对象

现就读于义务教育阶段一年级、二年级、三年级、四年级、五年级(限六三制学校)、七年级、八年级,申请转入本区就读并符合条件的学生。

三、转学申请条件

(一)本市户籍学生转入

1.市内转入(含区内和跨区)需满足下列条件之一:

(1)学生户籍随父母或其他法定监护人户籍在市内迁移,新户籍所在地在石景山区但不在原就读学校学区,且须与北京市中小学学籍管理云平台登记的户籍所在地对比发生变化的;

(2)学生随父母或其他法定监护人实际居住地在市内变更,变更后的居住地在石景山区但不在原就读学校学区,且须与北京市中小学学籍管理云平台登记的实际居住地对比发生变化的(凭监护人独立拥有的房屋所有权证或不动产权证书,房屋规划用途为住宅)。

2.跨省转入需满足下列条件之一:

(1)学生具有石景山区户籍的;

(2)学生具有本市户籍,且居住地在石景山区的(凭监护人独立拥有的房屋所有权证或不动产权证书,房屋规划用途为住宅)。

(二)非本市户籍学生转入

1.市内跨区转入需满足条件:

学生学籍在本市其他区学校,其父母或其他法定监护人在石景山区新自购房屋,且房屋坐落地址须与北京市中小学学籍管理云平台登记的实际居住地对比发生变化的(凭监护人独立拥有的房屋所有权证或不动产权证书,房屋规划用途为住宅),同时学生父母或其他法定监护人符合《非本市户籍适龄儿童少年在石景山区接受义务教育证件材料审核标准》。

2.跨省转入需满足条件:

学生父母或其他法定监护人在石景山区购买自有住房(凭监护人独立拥有的房屋所有权证或不动产权证书,房屋规划用途为住宅),同时学生父母或其他法定监护人符合《非本市户籍适龄儿童少年在石景山区接受义务教育证件材料审核标准》。

(三)按本市户籍对待学生转入

包括区台办认定的台胞子女、区侨务部门认定的华侨子女、国家或北京市博士后管理部门认定的在京在站且居住地在石景山区的博士后研究人员子女、符合随军进京落户条件正在办理随军手续且居住地在石景山区的现役军人子女、父母一方有石景山区户籍的子女、父母一方有本市常住户籍且居住地在石景山区的子女、父母一方持有《北京市工作居住证》且工作居住证注明的居住地在石景山区的子女,以上因居住地变更需转入的,申请条件与本市户籍学生一致(凭监护人独立拥有的房屋所有权证或不动产权证书,房屋规划用途为住宅)。

四、转学所需材料

1.由学生现学籍所在学校从学籍管理系统中打印的学生学籍信息单(盖校章);

2.全家户口簿(学生本人页、户口簿首页、户主页、父亲页、母亲页);

3.学生父母的结婚证、学生的《出生医学证明》,再婚家庭需补充提交离婚协议书(加盖民政部门公章)或人民法院离婚判决书等相关法律文书;

4.家庭实际居住地材料(学生父母或其他法定监护人独立拥有的房屋所有权证或不动产权证书,房屋规划用途为住宅);

5.非本市户籍学生除第1项至第4项材料外,还须按照《非本市户籍适龄儿童少年在石景山区接受义务教育证件材料审核标准》提供相关证件材料(可参照《2025年非本市户籍适龄儿童少年在石景山区接受义务教育证件材料审核标准》);

6.按本市户籍对待学生除第1项至第4项材料外,还须提交按本市户籍对待相关材料;

7.其他所需证件材料。

注:请在石景山区转学服务平台上传原件图片。

五、转学工作流程

1.申请转入的学生父母或其他法定监护人于2025年6月11日9时至16日16时登录石景山区转学服务平台https://sjszx.bjbjxing.com注册并填报申请转入的学生信息;

2.区级学籍管理部门在2025年7月1日前完成转学信息初审,初审结果将第一时间反馈至转学服务平台,请学生监护人耐心等待并自行登录平台查看;

3.区级学籍管理部门根据区内学校学位情况统筹安排接收初审合格的学生,由接收学校联系学生监护人;

4.学生监护人接到学校电话通知后需登录平台下载、打印、签署《转学知情同意书》,并按学校要求携带转学所需材料原件及《转学知情同意书》到学校复审;

5.非本市户籍学生监护人接到学校电话通知后在规定时间持相关证件材料原件及复印件(1份)到居住地所在街道办事处开具《非本市户籍适龄儿童少年在石景山区就读批准书》,并携带上述就读批准书及其他转学所需材料原件、《转学知情同意书》到学校复审;

6.学校复审后,学生监护人可登录转学服务平台查看转学结果;

7.学生监护人需提前与原就读学校(即现学籍所在学校)进行沟通,如原就读学校在北京市级规定时间审核不通过或驳回转学申请,将无法重新发起转学,学生需回原学校就读。

六、其他注意事项

1.转学学生须随转相关学籍信息和档案,实行“籍随人走”;

2.学生在受处分期间,不予办理转学手续;

3.学生监护人需自行登录石景山区转学服务平台查看转学进度,并在转学办理期间保持手机联系畅通,如错过平台相关信息(如初审时需学生监护人修改信息并重新提交等信息)或手机无法接通或接到学校电话通知后不服从区级统筹安排,视为学生放弃此次转学机会;

4.学生监护人对转学材料的真实性负责,如以虚假材料申请转学,一经发现,申请不予受理,学籍已转入的,退回原学校;

5.石景山区义务教育阶段转学咨询电话:68874948。

北京市石景山区教育委员会

2025年6月10日

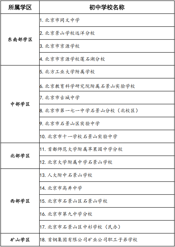
附件1:石景山区义务教育阶段各学区所属学校名录

图片
图片
图片
图片
图片

附件2:2025年非本市户籍适龄儿童少年在石景山区接受义务教育证件材料审核标准

2025年非本市户籍适龄儿童少年在

石景山区接受义务教育证件材料审核标准

根据《中华人民共和国义务教育法》《北京市实施〈中华人民共和国义务教育法〉办法》等法律法规,为贯彻落实《中共北京市委教育工作领导小组关于印发〈北京市关于进一步深化教育教学改革 全面提高义务教育质量的意见〉的通知》精神,按照《北京市教育委员会关于2025年义务教育阶段入学工作的意见》(京教基二〔2025〕3号)及《石景山区2025年义务教育阶段入学工作方案》要求,依法保障符合条件的非本市户籍适龄儿童少年在石景山区接受义务教育,结合区域实际,制定本审核标准。

一、报审时间及程序

(一)报审时间

2025年5月6日至5月12日,适龄儿童少年法定监护人登录北京市义务教育入学服务平台(https://yjrx.bjedu.cn/),登记注册录入基本信息,网上提交审核申请。

(二)审核程序

1.相关部门对在京务工就业材料(缴纳社保状况)、在石景山区实际住所居住材料(自有住房情况)、北京市居住证等相关证件材料进行网上审核。

2.通过网上审核的适龄儿童审核申请人按网上预约时间携带北京市义务教育入学服务平台打印的“石景山区2025年非本市户籍适龄儿童接受义务教育审核预约单”及全部审核相关证件材料,到实际居住地所属街道办事处办理现场审核手续。通过网上审核及现场审核的申请人在北京市义务教育入学服务平台打印“学龄人口信息采集表”。

3.非本市户籍超龄儿童审核申请人审核材料应同时符合《2024年非本市户籍适龄儿童少年在石景山区接受义务教育证件材料审核标准》。

4.申请在石景山区就读初中的法定监护人持相关证件材料到现就读小学办理现场审核手续。在石景山区就读的非本市户籍适龄儿童少年,就读期间需全过程符合在京接受义务教育规定要求。

二、审核内容和标准

非本市户籍适龄儿童少年法定监护人均须提供在京务工就业材料、在京实际住所居住材料、全家户口簿、北京市居住证,证件材料审核标准如下(各类审核材料均须提供原件及复印件):

(一)在京务工就业材料审核标准

审核申请人双方均须提供在京缴纳社保及在京务工就业材料。

1.在京缴纳社保须符合下列条件:

(1)审核申请人双方提供2025年5月打印的“北京市社会保险个人权益记录(参保人员缴费信息)”。

(2)审核申请人双方自2024年5月起至审核月在京连续缴纳社保,审核时处于正常缴费状态。其中,审核申请人在石景山区内无自有住房的,须一方自2024年5月起在石景山区连续缴纳社保。

2.在京务工就业材料须符合下列条件之一:

(1)审核申请人受雇于用人单位的,应提供在京聘用单位法人证书或营业执照复印件(加盖公章)、加盖用人单位公章的劳动合同。劳动合同应为在有效期内的规范合同。

(2)审核申请人为个体工商户的,应提供北京市市场监督管理部门核发的营业执照。

(3)审核申请人为法定代表人的,应提供有效的法人证书或营业执照。法定监护人为股东或合伙人的,应提供北京市市场监督管理部门相关备案文件。

以上审核申请人所提供的法人证书或营业执照应处于正常(营业)状态,且经营地房屋为合法建筑(已实施拆迁、拆违建筑或待拆迁、拆违建筑无效)。

(二)在京实际住所居住材料审核标准

审核申请人应提供在石景山区实际住所居住材料,房屋规划用途为“住宅”,实际住所居住材料须符合下列条件之一:

1.审核申请人购买自有住房的,应提供住建或规自部门登记的房屋产权证(不动产权证书),已实际入住尚未取得房屋产权证(不动产权证书)的,应提供与开发商签定的购房网签合同和购房发票。

2.审核申请人租住房屋的,应提供规范有效的房屋租赁合同、房主房屋产权证(不动产权证书)、房主身份证、房主在审核现场签署的“承租人子女使用房屋入学知情同意书”及依法缴纳有效合同期内出租房屋租赁费1年的完税凭证(应注明房屋地址,其中税款所属时期包含2025年5月)。住所应适宜居住,能保障适龄儿童少年的安全,必要时提供安全责任书。

租住单位公房的,单位应为房屋的产权人,并提供单位房屋产权证(不动产权证书)复印件(加盖单位公章)、单位住房管理部门开具的住房情况说明、本单位人事部门提供的劳动合同。

租住无房产证农民房的,应提供规范有效的房屋租赁合同、房屋地契或建房审批表。

租住办公用房、地下室、商住两用房、公寓、过道房、车库房、合租房合同、借住及按有关规定不得转租、转借的保障性住房、军产房转租材料无效。违反相关法律法规的建筑房屋租住合同、已实施拆迁范围内租房合同无效。

以上租住同一处房屋地址自审核之日起6年内只能解决一户产权人(或承租人)子女入小学申请,学校为九年一贯制义务教育学校的,9年内解决一户产权人(或承租人)子女入小学申请。

自外省或外区申请转入本区就读的,法定监护人应在本区购买自有住房,且房屋规划用途为“住宅”。

(三)全家户口簿审核标准

1.儿童年龄符合当年入学规定,户口簿上出生日期与“出生医学证明”应保持一致。

2.全家户籍不在同一户口簿上的,应提供适龄儿童少年父母结婚证、全家户口簿及适龄儿童少年“出生医学证明”。

3.单亲家庭应提供父母离婚证书、离婚协议书(加盖民政部门公章)或人民法院离婚判决书等相关法律文书。

(四)北京市居住证审核标准

1.审核申请人双方均须持有在有效期内的北京市居住证,在石景山区属地派出所签注起始时间应在2024年5月前,且自2024年5月起至审核月登记地址连续未间断在石景山区。

2.北京市居住证现居住地址与在石景山区实际住所居住材料地址一致。

3.持电子北京居住证的审核申请人应提供“北京市居住证确认单”或通过“京通”小程序现场进行展示。

三、建立联审机制

建立健全联合审核工作机制,各相关单位依据有关职责及审核标准进行审核。具体分工职责如下:

1.区教委审核超龄儿童少年是否已在原籍入学;

2.区人力资源社会保障局审核在京务工就业材料;

3.市规划自然资源委石景山分局、区住房城市建设委审核在京实际住所居住材料;

4.区公安分局审核全家户口簿、北京市居住证;

5.各街道办事处现场审核网报信息对应的实际材料原件。

四、各相关单位咨询电话

八宝山街道咨询电话:88682930

老山街道咨询电话:88970347

八角街道咨询电话:68878843

古城街道咨询电话:88910614

苹果园街道咨询电话:88932022

金顶街街道咨询电话:88711727

广宁街道咨询电话:88991309

五里坨街道咨询电话:88906772

鲁谷街道咨询电话:68611136

区教委招生政策咨询电话:68865852、68874948

区教委信访接待咨询电话:68875570

来源:石景山区教委


作者:

北京石景山官方发布

打开APP阅读全文
特别声明:本文为北京日报新媒体平台“北京号”作者上传并发布,仅代表作者观点,北京日报仅提供信息发布平台。未经许可,不得转载。
APP内打开