最高100亿元,美的拟用再贷款资金回购股票
北京日报客户端 | 记者 孙杰

2025-06-16 19:45 语音播报

经济

A股又现百亿级大回购。

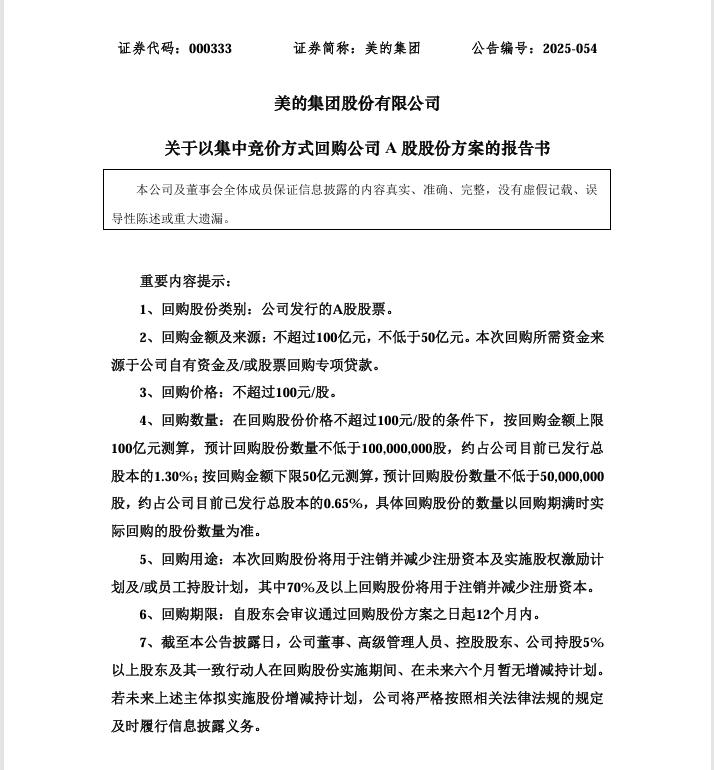
6月16日晚间,白电巨头美的集团股份有限公司(简称“美的集团”)公告表示,拟以集中竞价方式回购公司A股股份,回购金额不超过100亿元,不低于50亿元。

据公告,美的集团此次股票回购价格不超过100元/股。在回购股份价格不超过100元/股的条件下,按回购金额上限100亿元测算,预计回购股份数量不低于1亿股,约占公司目前已发行总股本的1.30%;按回购金额下限50亿元测算,预计回购股份数量不低于5000万股,约占公司目前已发行总股本的0.65%。

回购股份目的何在?美的集团表示,基于对公司未来发展前景的信心和对公司价值的高度认可,并结合公司经营情况、主营业务发展前景、公司财务状况以及未来的盈利能力等因素,拟回购公司A股股份,用于依法注销减少注册资本及持续用于实施公司股权激励计划及/或员工持股计划,以增强投资者信心,提高股东回报,优化公司治理结构,构建管理团队持股的长期激励与约束机制,确保公司长期经营目标的实现。此次回购中70%及以上回购股份将用于注销并减少注册资本。

对于资金来源,公告称,回购资金为公司自有资金及/或中国银行股份有限公司顺德分行提供的股票回购专项贷款。

据悉,根据中国人民银行联合金融监管总局、中国证监会发布《关于设立股票回购 增持再贷款有关事宜的通知》的指导意见,公司符合股票回购增持再贷款的条件,积极响应决策部署,已取得中国银行出具的《贷款承诺函》,中国银行将为公司提供不超过90亿元的贷款资金专项用于公司股票回购,贷款期限不超过3年。

截至6月16日收盘,美的集团A股股价为71.26元/股,总市值5471亿元。


编辑:孙杰

打开APP阅读全文
APP内打开