2025北京官方暑假研学营推荐目录 2丨徒步北京
2025-07-18 10:54 来源:  北京号
关注

图片
图片

京外研学营

科技类

中国宋庆龄青少年中心丨深圳、珠海5日研学营......01

中国航天博物馆丨飞天勇士的成长密码——航天员成记......02

中国宋庆龄青少年中心丨力箭一号“缔造未来”火箭发射观......03

自然科学类

中国宋庆龄青少年中心丨广西北海、海南5日研学营......04

人文艺术类

国家博物馆丨青少年公共考古体验营:河北康保兴隆遗址......05

京内研学营

高校参观类

中国宋庆龄青少中心丨【AI未来语言之旅】——北京语言大学&科大讯飞......06

中国宋庆龄青少中心丨【冠军之路】——北京体育大学......07

中国宋庆龄青少中心丨【小警探·大发现】——中国人民公安大学......08

人文艺术类

国家博物馆丨中华文明研学“古代中国”通史系列课程......09

首都博物馆丨文化小使者......10

中国宋庆龄青少年中心丨“运河童行-书海寻踪”大运河博物馆研学一日营......11

北京青少年服务中心丨“跃动少年派”心理成长营......12

国家博物馆丨探索古希腊之美——亲子研学营......13

国家博物馆丨希腊戏剧儿童体验营......14

自然科学类

北京天文馆丨“天文小主播” 2025年暑期全天研学活动......15

中国儿童中心丨Discovery自然探索全日营......16

科技类

汽车博物馆丨寻宝之旅·车辙的千年印记......17

体育类

中国宋庆龄青少年中心丨知行少年·绿野超脑探索营......18

中国儿童中心丨健康体态集训营......19

▲▲▲

京外研学营

科技类

01

中国宋庆龄青少年中心丨

深圳、珠海5日研学营

图片

价格:9860/人

营期时间:8月2日 - 8月6日

营员年龄:10-16岁(学生)

工作人员配备:

20人成团

20-30人配备:2名研学领队教师、1名当地研学教师

30-40人配备:3名研学领队教师、2名当地研学教师

赠送物资:每位营员赠送活动研学手册、研学书包、研学证书、研学护照等

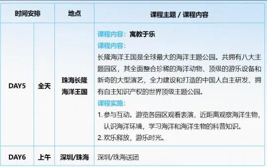
行程安排:

图片
图片
图片
图片
图片

扫码报名:

图片

咨询电话:

18611266142(杨老师)

18500315987(阎老师)

工作时间:9:00—1700

详情参见>>【招生】科技探索特训营|深圳、珠海5日研学营

02

中国航天博物馆丨飞天勇士的成长密码

——航天员炼成记

图片

研学时间:7月17日(周四)9:00-11:30

研学地点:中国航天博物馆

招募对象:9—12岁中小学生

研学内容:

1. 参观中国航天博物馆(专业讲解+研学手册实践)

2. 《航天员是如何炼成的》主题研学课程(互动授课+航天模型拼装)

研学费用:328元/学生(包括参观讲解、研学课程及学具等费用)。20个学生以上成团,限30个学生/场。若未成团将统一通知并安排退票。

预约缴费:请在“中国航天博物馆微信公众号-参观预约-活动预约”内,预约活动票并缴纳费用,活动当日凭活动票预约码入馆。

报名时间:7月11日14:00—7月16日10:00,逾期无法预约或取消。

活动签到:7月17日8:30-8:50期间,报名学生携带身份证及活动票预约码,在家长的带领下到中国航天博物馆门口签到,在老师的带领下入馆。请勿迟到,避免影响活动流程。学生家长可自行预约博物馆门票入馆参观。

活动结束:活动于7月17日11:30结束,请家长在博物馆出口处接应学生离馆。

咨询电话:

010-68755689

010-68755926

韦老师  付老师

咨询时间:周一至周五 9:00-12:00  13:30-16:30

详情参见>>研学招募|飞天勇士的成长密码—航天员成记

03

中国宋庆龄青少年中心丨力箭一号

“缔造未来”火箭发射观礼

图片

研学时间:5天4晚

研学对象:9-15岁,对航天感兴趣的青少年

招募人数:20人成团,30人满团,独立营

报名时间:即日起-7月22日

报名费用:7000元/人(不含往返大交通)

报名电话:010-53931106,13811622526(庄老师)

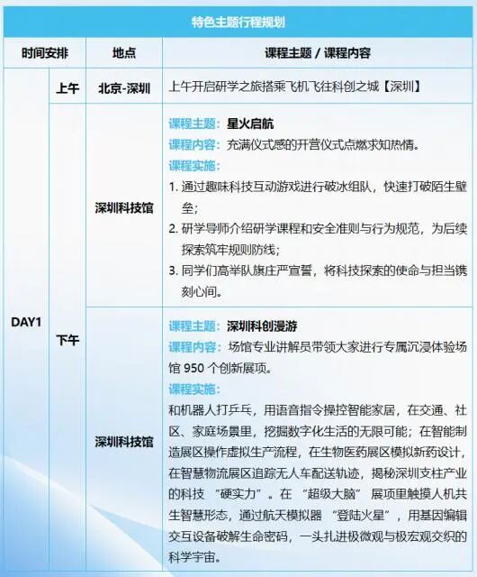
行程参考:

图片

详情请见>>【招生】赴酒泉!力箭一号“缔造未来”火箭发射观礼倒计时

自然科学类

04

中国宋庆龄青少年中心丨

广西北海、海南5日研学营

图片

活动对象8-15岁青少年

活动时间:2025年8月2日-7日(6天5晚)

活动地点:北海、涠洲岛、海口、文昌

活动费用(20人成团):儿童单飞:12280 元/人

活动安排:

图片

报名方式:扫码报名

图片

咨询电话:

18813042006(侯老师)  工作时间:9:00—17:00

详情请见>>【招生】探海洋秘境,绘航天新篇丨广西北海、海南5日研学营

文化艺术类

05

国家博物馆丨青少年公共考古体验营

河北康保兴隆遗址

图片

参与对象:10 -16岁(单飞团),国博上午的开营仪式可有一名家长免费陪同。

名额:16人成团,24人满团

营期时间:

第二期:8月3- 5日

费用:4889元

行程安排:

图片

报名方式:

图片

报名咨询电话:18600977623/13910577623(考古营王老师)

详情请见>>中国国家博物馆公共考古体验营 开始报名啦

京内研学营

高校参观类

06

中国宋庆龄青少中心丨【AI未来语言之旅】

——北京语言大学&科大讯飞

图片

营期时间:2025年7月19日

适合年龄:7-12岁青少年(单飞)

活动地点:北京语言大学、科大讯飞(含午餐、含行程中路程大巴车)

活动费用:799元/人

集合地点:北京语言大学

报名方式:扫码报名

图片

07

中国宋庆龄青少中心丨【冠军之路】

——北京体育大学

图片

营期时间:2025年7月20日

适合年龄:7-12岁青少年(单飞)

活动地点:北京体育大学

活动费用:599元/人(含午餐)

集合地点:北京体育大学

报名方式:扫码报名

图片

08

中国宋庆龄青少中心丨【小警探·大发现】

——中国人民公安大学

图片

营期时间:2025年8月2日、8月10日

适合年龄:7-12岁青少年(单飞)

活动地点:中国人民公安大学

活动费用:1099元/人(含午餐,含往返大巴车费用)

集合地点:中国宋庆龄青少年科技文化交流中心

报名方式:扫码报名

图片

文化艺术类

09

国家博物馆丨中华文明研学

“古代中国”通史系列课程

图片

课程对象:“通识”营仅接受7—10岁观众报名,“通史”营仅接受9—13岁观众报名

活动时间:9:30—15:00(包含午餐)

每期招生:25位

每期天数:4天

每期费用:3999元/期

报名时间(报名通道开启时间):

07月09日中午12:00(第二期)

07月23日中午12:00(第三期)

08月06日中午12:00(第四期)

营期课程安排:

图片
图片
图片

报名方式:

方法一:长按识别下方二维码进入链接报名。

图片

方法二:进入“国家博物馆”微信小程序点击菜单栏中的“社教活动”,进入链接报名。

联系邮箱:gbsjjy@163.com

详情可见>>2025国博官方夏令营即将开启报名 中华文明研学两大系列课程再上新

10

首都博物馆丨文化小使者

图片

活动时间:

一期7月16日—7月20日 每日上午9:30—11:45

二期8月13日—8月17日 每日上午9:30—11:45

活动地点:常设展厅+纸艺空间

活动形式:讲师授课+展厅观摩+游戏体验

活动受众:9—12岁学生

活动人数:20人

课程安排:

图片

预约方式:

方法一:微信扫描下方小程序码进行预约,额满为止。

图片

方法二:通过“首都博物馆”公众号预约,额满为止。关注“首都博物馆”微信公众号,点击“爱·参与——约·活动”,进入活动列表页面进行预约。

图片

详情请见>>社教活动|暑期活动预告(内含报名信息)

11

中国宋庆龄青少年中心丨

“运河童行-书海寻踪”

大运河博物馆研学一日营

图片

营会时间:2025年7月30日(周三)、8月7日(周四)、8月15日(周五)

具体行程:

8:30 宋庆龄青少年活动中心出发,预计9:50抵达

10:00-10:50 少儿馆4D观影、“寻宝任务”探索活动

10:50-11:20 古籍文献特展参观讲解,仿古印刷体验

11:20-12:20 探秘图书馆(跟着讲解员游览图书馆-图书馆3层-元宇宙空间-B1立体书库-遵义会议90周年特展)

12:30-13:30  午餐 (自助午餐)

13:45-14:30 大运河常设展览参观讲解

14:30-14:45 “不止运河”沉浸式观影体验

15:00-16:00  “看·见殷商展”精讲

16:00-17:30  结营,返程

招募对象:8-15岁营员

招募人数及师资比:15人开营,满营30人随团师生比例在18左右

活动费用:

活动价格:1088元/位

早鸟价:799元/位(截至7月25日)

报名方式:扫码报名

图片

咨询电话:

010-52389106

洪老师:18611981565

姚老师:18510053194

详情请见>>【开营啦】“运河童行-书海寻踪”大运河博物馆研学一日营

12

北京青少年服务中心丨

“跃动少年派”心理成长营

图片

招生对象: 小学新三年级—新六年级青少年,30人

营期时间:2025年7月27日-8月2日9:00-17:30,不住宿

上课地点:园艺创新中心(北京市海淀区中关村南大街12号)

报名时间:即日起至名额报满为止,名额有限,按照报名时间顺序,先报先得

报名条件:(1)对心理学感兴趣、热爱体育活动;(2)7天活动全程参加无特殊情况不得请假;(3)身心健康,无先天性疾病、严重心脏病、哮喘等影响参与活动的疾病,无习惯性脱臼、骨折等易受伤风险,无运动功能障碍或运动损伤史,半年内无重大手术史。

报名方法:扫描下方二维码登记学员信息,报名成功后会有教务老师电话通知

图片

营地日程:

图片

费用说明:营地为公益性质,主办方承担活动期间课程、场地、保险等费用,每日午餐费用需自理,餐标为50元/人/天(开营前一次性缴费350元,开营后无特殊情况不退款)。

报名咨询:010-66519748  刘老师

详情请见>>跃动心灵,艺启成长 |“跃动少年派”心理成长营招生啦!

13

国家博物馆丨探索古希腊之美

——亲子研学营

图片

营期时间:7月23日-26日

地点:国博一层艺术长廊北区东侧研学导览服务台

适合人群:6-17岁及其陪同成人

活动时长:2小时

报名费用:580元起/一大一小

本活动费用包含:

(1)1名成人+1名未成年人的“美的多元——古希腊的艺术与生活”特展入场资格。

(2)上述人员的约2小时研学活动。

报名方式:扫描海报中的二维码,进入“国家博物馆”小程序,点击首页“研学活动”栏目即可报名

14

国家博物馆丨希腊戏剧儿童体验营

图片

营期时间:7月22日-27日

地点:国博一层艺术长廊北区东侧研学导览服务台

适合人群:6-17岁少儿

活动时长:2小时

报名费用:460元/人

本活动费用包含:

(1)1名成人+1名儿童的入馆名额及“美的多元--古希腊的艺术与生活”特展参观资格。

(2)上述儿童的约2小时体验营活动,家长仅负责接送,不参与上课。

报名方式:扫描海报中的二维码,进入“国家博物馆”小程序,点击首页“研学活动”栏目即可报名

自然科学类

15

北京天文馆丨“天文小主播”

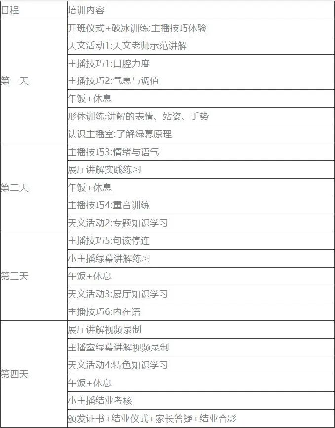
2025年暑期全天研学活动

图片

活动对象:7-12岁青少年

活动时间:8:30-16:30全天活动,每日免费提供营养均衡午餐

第三期7月19日—7月22日 8:30-16:30

第四期7月26日—7月29日 8:30-16:30

第五期8月02日8月05日8:30-16:30

第六期8月09日—8月12日 8:30-16:30

第七期8月16日—8月19日 8:30-16:30

活动安排:

图片

活动费用:3500/人每期

报名方式:请扫描下方报名二维码,详细填写相关信息在线报名。

图片

扫码报名缴费之后请注意查看群二维码,如没有接收到请添加微信18511202111

详情请见>>北京天文馆 “天文小主播” 2025年暑期全天研学活动火热报名中!

16

中国儿童中心丨

Discovery自然探索全日营

图片

营期时间:

7月28日-8月1日(第二期)

8月11日-8月15日(第三期)

每日活动时间:830 - 1700

招收对象:5-8岁

活动地点:

教室地点:综合楼A座401教室

两天外出:紫竹院、国家动物博物馆

每日接送都在中心教室

活动费用:3316元

咨询电话:15801314454 付老师

报名方式:搜索中国儿童中心服务号,学员平台,搜索“自然探索”点击此处跳转网页

科技类

17

汽车博物馆丨寻宝之旅·车辙的千年印记

图片

研学对象:5 -15岁

成团标准:20人封顶

研学时间:半天

课程内容:

1. 时光“洄”到过去:老爷车时代——探秘辐条式车轮

2. 汽车的前“事”今生:汽车百家争鸣时代——探秘辐板车轮

3. 车轮“脚”踏实地:现代汽车时代——探秘现代车轮

报名方式:

图片

咨询电话:15712941518

体育类

18

中国宋庆龄青少年中心丨

知行少年·绿野超脑探索营

图片

招募对象:6 -12岁青少年

活动时间:7月6日 - 8月29日

活动地址:宋庆龄青少中心东一、二、三教学区

集合地点:中国宋庆龄青少年科技文化交流中心南广场

咨询电话:68529707

详情请见>>【招生】知行少年·绿野超脑探索营

(1)一日营

活动价格:680元/人

课程安排:

图片

(2)两日营

活动价格:1680元/人

课程安排:

图片

19

中国儿童中心丨健康体态集训营

图片

招生对象:7-15岁儿童

课程时间:

每周周一到周五共10天

每天1.5小时

3班:7月28日-8月8日 08:30-10:00

4班:7月28日-8月8日 10:20-11:50

5班:8月11日-8月22日 08:30-10:00

6班:8月11日-8月22日 10:20-11:50

上课地点:中国儿童中心 智慧驿站 智慧运动吧

课程费用:3008元(含学费、保险费)

课程设置:每班最多6人小班教学,个性化指导,更具针对性

教学内容:

图片

报名方式:

图片

扫描二维码,进入“中国儿童中心”服务号。

点击“学员平台”进入报名系统,登录账号即可搜索相关课程信息和进行报名。

咨询电话:66511947

(周二-周日 9:30-17:00)

详情请见>>暑期招生 | 健康体态集训营,塑造挺拔身姿!

用脚步丈量世界,以热爱解锁未知的风景

点击下方卡片关注公众号

▲▲▲

图片

作者:

徒步北京

打开APP阅读全文
特别声明:本文为北京日报新媒体平台“北京号”作者上传并发布,仅代表作者观点,北京日报仅提供信息发布平台。未经许可,不得转载。
APP内打开