还有大到暴雨!通州最新预报——
北京通州发布

2025-08-27 17:58 语音播报


据通州区气象台最新预报——

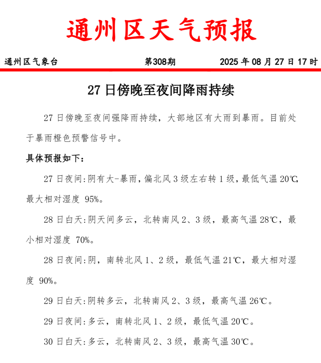
今天(27日)傍晚至夜间,强降雨持续,大部地区有大雨到暴雨。

目前,通州区正处于暴雨橙色预警中,请市民朋友注意防范。

★通州具体天气预报:

今天夜间:阴有大-暴雨,偏北风3级左右转1级,最低气温20℃。

明天(28日)白天:阴天间多云,北转南风2、3级,最高气温28℃。

夜间:阴,南转北风1、2级,最低气温21℃。

周五(29日)白天:阴转多云,北转南风2、3级,最高气温26℃。

夜间:多云,南转北风1、2级,最低气温20℃。

周六(30日)白天:多云,北转南风2、3级,最高气温30℃。

据气象北京最新预报——

明天(28日)白天北京雨水停歇,最高气温27℃上下,夜间西部、北部有阵雨,请注意防范。未来三天以多云天气为主,气温逐步回升。

请市民朋友务必远离河道!

注意安全!

北京暴雨橙色预警

编辑:周林

打开APP阅读全文
APP内打开