报名踊跃 多是老熟人 国足选帅报名即将截止
京报体育 | 记者 李立

2025-09-19 19:38 语音播报

体育

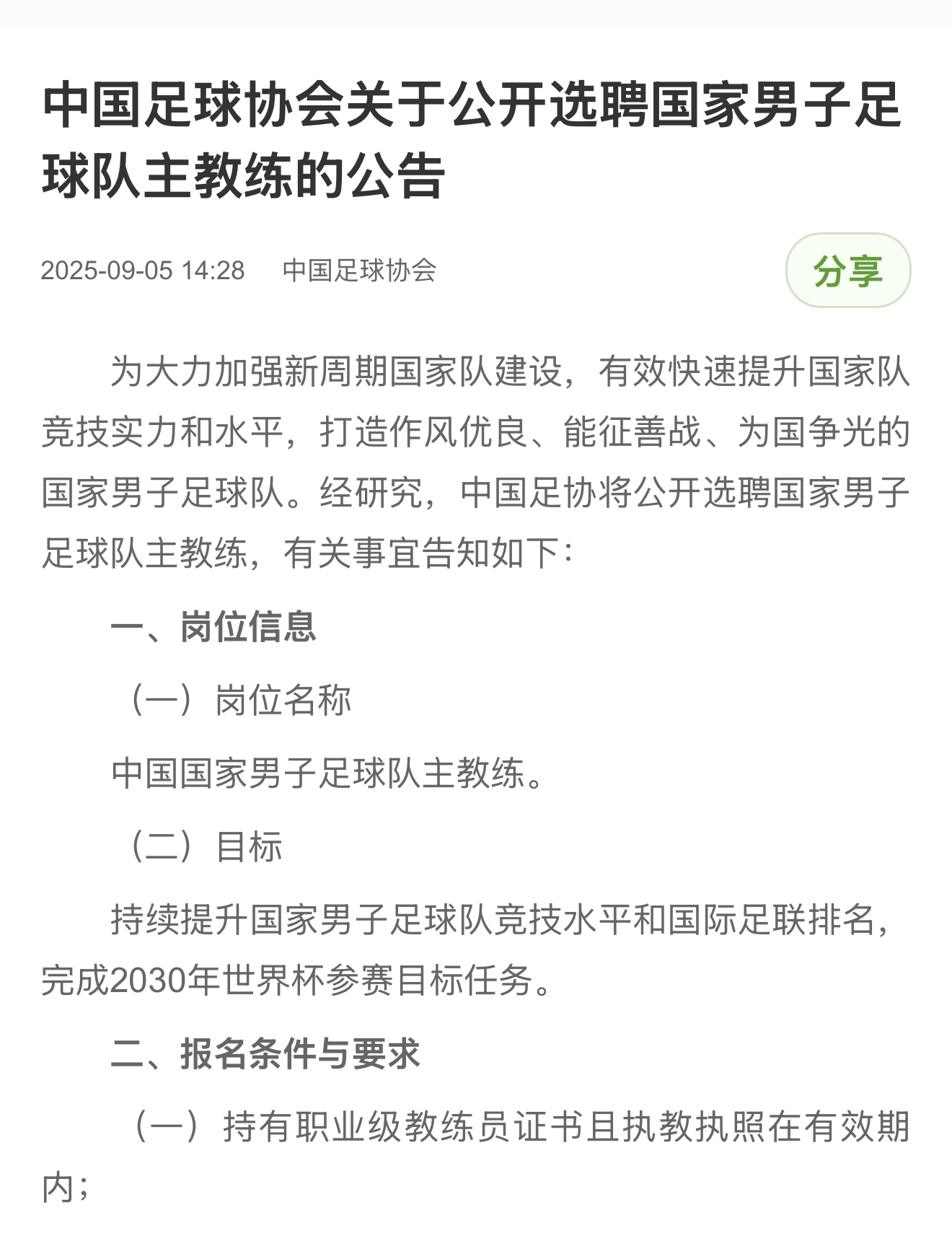
95日,中国足协官方发布公开招聘国足主帅的公告,目标是持续提升国家男子足球队竞技水平和国际足联排名,完成2030年世界杯参赛目标任务,报名时间截至920日。

距离截止时间越来越近,目前报名的情况如何?据了解,竞聘新一任中国男足主教练职务的报名比较踊跃,且多是老熟人。

报名主帅多是老熟人

平心而论,虽然中国男足成绩糟糕,但其主帅一职仍有不小的吸引力。在国足6月份确认无缘美加墨世界杯,前主帅伊万科维奇正式卸任后,部分有意接手国足的教练已经闻风而动,并通过经纪人或代理方向中国足协表达了执教意愿,并提交了个人执教履历等材料。

95日,中国足协正式发布选帅公告,明确了新任主帅需满足的七项基本条件。如今,半个月过去,已经有不少人递交了报名资料。

目前,较为确认的人选中不少是老熟人。比如曾经短暂带领过国足的卡纳瓦罗;曾率领上海海港夺得中超冠军的西班牙籍教练哈维尔·佩雷拉;前深圳、重庆队主帅小克鲁伊夫等。除了老熟人,也有新面孔。据悉,刚刚带乌兹别克斯坦首进世界杯的主帅卡帕泽也被推荐给中国足协参加选聘,相关材料均已通过指定电子邮箱发送给中国足协。此外,另据意大利名宿安布罗西尼透露,意大利籍主帅的参选人不只有卡纳瓦罗一个。

最终人选需综合考量

从目前已知的报名教练看,基本分为两类。一类是在亚洲职业联赛中积累丰富执教经历的教练,另一类则是率队参加过世预赛欧洲区比赛和欧洲职业联赛的教练。究竟最终中国足协会选择谁,需要一个综合考量的过程。

事实上,以前中国足协选帅更倾向于教练有亚洲执教经历。比如前国足主帅伊万科维奇,他当时胜出的原因除了价格因素外,更重要的是他有丰富的西亚执教经历。不过,在本次足协发布的新帅要求中,并没有特别强调亚洲执教经历,而这很可能是足协本次选帅的一个风向标。

报名即将截止,接下来就是遴选环节了。根据流程,选帅工作组将对报名的教练进行多轮筛选。待最终几名候选人产生后,再与他们面谈或组织面试。等确认了最终人选,足协还将与其沟通合同细节,在达成共识后再按程序向上级部门上报候批。因此,国足的选帅结果应当还需要一段较长的时间才会出炉。


编辑:李立

打开APP阅读全文
APP内打开