丰台区教委所属事业单位面向2026年应届毕业生招聘教师353人
首都教育

2025-09-23 11:09 语音播报

城事
进入
招聘京选
看更多
+ 订阅

丰台区教育系统事业单位计划招聘353名教师,报名时间为2025年9月23日9:00至2025年10月15日17:00(10月1日-10月8日全天系统不开放)。

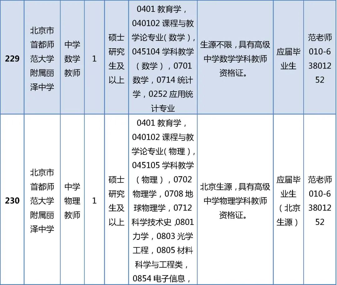
一、招聘岗位

二、招聘对象

(一)列入国家统一招生计划(不含定向、委培)的普通高等院校,在校期间未与任何单位存在劳动(聘用、录用)关系的,按时毕业并获得相应学历学位的2026年度应届毕业生。

(二)择业期内未落实工作单位的2024、2025年高校毕业生。择业期内未落实工作单位的高校毕业生是指列入国家统一招生计划的普通高校毕业生离校时和在国家规定的择业期内未落实工作单位,其户口、档案、组织关系仍保留在原毕业学校,或保留在各级毕业生就业主管部门(毕业生就业指导服务中心)、各级人才交流服务机构和各级公共就业服务机构的毕业生(择业期内应未缴纳社会保险)。

(三)2025年1月1日至2026年7月31日期间取得国(境)外学位并完成国内教育部门学历认证,符合报考职位条件、未落实工作单位、未缴纳过社会保险的京籍留学回国人员。

三、招聘条件

(一)遵守宪法和法律,具有良好的品行。

(二)身体健康,具备适应岗位要求的身体条件。

(三)符合岗位要求的学历学位条件。

(四)专业技术岗位应聘人员需具有与招聘岗位等级、要求相适应的教师资格证书(或教师资格证考试笔试、面试成绩均合格后网上打印的“中小学教师资格考试合格证明”);师范生需提供学校开具免试的证明(证明中明确教师资格证学段、学科)。

(五)专业技术岗位应聘人员需所学专业符合招聘岗位对专业的要求,且教师资格证书(或有效期内的“中小学教师资格考试合格证明”)上的任教学科与岗位任教学科一致。

(六)应届毕业生:年龄在18周岁以上,其中北京生源(不包含户口及人事档案寄存在学校的非北京生源毕业生)具有北京市常住户口、年龄为40周岁以下(1986年1月1日(含)以后出生);非京生源硕士研究生为30周岁以下(1996年1月1日(含)以后出生),博士研究生为35周岁以下(1991年1月1日(含)以后出生),在校学习期间未缴纳社会保险。非北京生源应届毕业生相关条件均须符合2026年北京市关于非北京生源毕业生引进的各项要求。

(七)应届高校毕业生应以即将获得的最高学历进行报考,最高学历应符合岗位专业要求,专业要求按教育部公布的专业目录执行。

(八)有以下情形之一者不得报考:

🔵曾因犯罪受过刑事处罚的;

🔵曾被开除中国共产党党籍的;

🔵曾被开除公职或者因违纪违法被机关、事业单位解除聘任合同或者聘用合同的;

🔵被依法列为失信联合惩戒对象的;

🔵受处分期间或者未满影响期限的;

🔵在各级公务员招考、事业单位招聘中曾被认定有舞弊等严重违纪行为的;

🔵涉嫌违纪违法正在接受有关审查尚未作出结论的;

🔵受过不适宜从事教育工作的行政处罚的;

🔵受过党纪或政纪处分的;

🔵法律、法规、政策规定不得被事业单位聘用的其他情形的。

(九)符合回避制度的有关规定。

四、招聘流程

(一)网上报名及资格初审

请应聘人员于2025年9月23日9:00至2025年10月15日17:00(10月1日-10月8日全天系统不开放),登录丰台区教委所属事业单位面向应届毕业生公开招聘工作人员报名系统(https://zhaopin.ftedu.cn/dashboard/202601)进行网上报名。

每名应聘人员限注册一个账号、报一个岗位。初次登录系统进行报名时,请以身份证号和手机号注册新用户,并记住“用户名”和“密码”,以便再次登录。应聘人员要仔细阅读公告、岗位情况表,确保系统中所提交的信息真实、完整、准确、符合岗位要求。

报名后请务必关注网上资格审核结果,审核通过后才算报名成功。10月15日17:00后报名系统关闭,应聘人员不能再报名或更改其他个人信息;报名系统关闭后,网上报名审核不通过者,不能再修改个人信息或改报其他岗位,且不能进入网上资格复审环节。请应聘人员把握好报名时间。

应聘人员除填报个人信息外,还需提交以下材料原件照片:

1.本人下载打印后手写签字的《应聘资料真实性和完整性承诺书》(可到北京市人力资源和社会保障局官网下载:https://rsj.beijing.gov.cn/xxgk/gkzp/202509/t20250922_4207190.html;下载打印后签字,再拍照);

2.本人身份证正反面(须在有效期内);

3.本人户口簿首页(写有户别、户主姓名和住址页面)及本人页;

4.户籍所在地或最高学历学位上学所在地,最高学历学位上学期间至今的社保权益记录单,需显示个人信息和缴纳情况;

5.本人的教师资格证书,或有效期内的“中小学教师资格考试合格证明”,或师范生上传学校开具的相关证明;

6.2026年度应届毕业生还需提交:毕业院校就业主管部门盖章的高校毕业生就业推荐表,就业推荐表上须明确标注毕业生的培养方式(统招、非定向等)、生源地、学历、学制和毕业时间,如推荐表中未明确以上信息,请以证明方式体现;

7.未落实工作单位的2024和2025年毕业生还需提交:最高学历学位毕业证和学位证;

8.留学回国人员还需提交:毕业证、教育部认证的学历学位材料(由教育部留学服务中心出具);如尚未取得毕业证和认证材料,提交在读证明或成绩单。

9.招聘岗位条件所需的其他证明材料。

(二)资格复审

资格初审结束3个工作日内,应聘人员可登录报名系统查看资格复审结果。资格复审不通过者,不能进入下一环节。

(三)专业技能考核

考核形式为面试(部分岗位额外设置笔试),由招聘单位组织,具体时间和要求以各招聘单位通知为准,逾期不参加初试者视为自动放弃。

成绩实行百分制,划定合格分数线为60分。每个招聘岗位按照拟招聘人数与参加面试人数1:1的比例,从高分到低分依次确定进入考察体检环节人选,成绩低于合格线的应聘人员不能进入下一环节。

考核成绩于考试后在丰台区人民政府网站公开招聘栏公布。(http://www.bjft.gov.cn/ftq/gkzp/list.shtml)

(四)考察、体检

考察和体检由招聘单位具体组织。考察内容主要包括应聘人员的思想政治表现、道德品质、业务能力、工作实绩、个人人事档案等。体检根据相关文件规定,参照《公务员录用体检通用标准》执行。考察和体检均合格人员确定为拟聘用人员,名单在丰台区人民政府网站公开招聘栏公示,公示时间为7个工作日。

拟聘用人员公示前如出现应聘人员个人放弃或考察、体检不通过等情况,招聘单位可根据实际情况,按总成绩由高到低排序,选择是否进行递补。一经公示,如再出现招聘岗位人选空缺情况,不再递补。

五、注意事项

(一)非京生源指列入国家统一招生计划,培养方式为非定向,在校期间(含择业期内)未与任何单位存在劳动(录用、聘用)关系,按时毕业并获得相应学历学位的非北京市常住户口应届毕业生(包含户口及人事档案寄存在学校的非北京生源毕业生)。非京生源应聘人员仅能报考《岗位需求表》中“生源”条件为“不限”的岗位。

(二)资格审查贯穿公开招聘工作全过程,在招聘各环节发现考生不符合报考资格条件的,均可取消其报考资格或者聘用资格。应聘人员须完整提供真实、有效的个人信息以及证书、证件等相关材料。凡与报名条件不符或提供虚假信息、伪造相关材料、隐瞒相关重要事项者,一经发现,立即取消报考资格,已办理聘用手续者取消聘用,本人承担由此产生的一切后果。

从报名开始到招聘结束期间,考生应保证报名时所留电话畅通,因电话联系不畅造成无法通知到考生本人的,责任由考生本人承担。考生应自行及时上网查阅各项公告公示事宜,因考生原因未能参加下一步招聘程序的,责任由考生本人承担。应聘人员应按照招聘单位规定的时限及要求,配合完成考察、体检及调入等工作,未能按照规定时限及要求完成的,取消应聘资格。

(三)拟聘用人员名单公示无异议后,拟聘用人员须协助招聘单位及时办理岗位聘用相关手续。所有拟聘教师岗位人员在办理入职手续前应取得教师资格证书。未取得教师资格证书的,取消聘用资格,本人承担由此产生的一切后果。

(四)非京籍应届毕业生不符合《北京市引进毕业生管理办法》规定条件的,取消聘用资格。

教委咨询电话:63769836

咨询时间:工作日9:00-11:00,14:00-17:00

招聘京选

编辑:王可心

打开APP阅读全文
APP内打开