8天免费通行!河北高速设置83个便民服务站!
2025-09-28 15:27 来源:  北京号
关注

2025年国庆中秋假期8天(10月1日至10月8日),是下半年最后一个长假,受高速公路7座及以下小型客车免费通行政策及假期集中出行影响,我省高速路网流量将呈现“总量超去年,车流多叠加、高峰多波次、昼夜双承压”的特点。为打造“舒心、温暖、平安、顺畅”的高速公路通行环境,河北高速交警联合省内6家保险公司,于9月30日至10月8日在高速公路重点收费站、服务区等位置设立83个“警保联动”便民服务站,方便人民群众快速处理简易无争议的交通事故,减少当事人的等待时间,提升人民群众的获得感。

(位置见附表,点击图片即可查看大图)

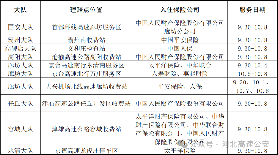
警保联动便民服务站点位表

高速交警一支队

图片

高速交警二支队

图片

高速交警三支队

图片

高速交警四支队

图片

高速交警五支队

图片

高速交警六支队

图片

高速交警七支队

图片

“警保联动”便民服务站主要提供轻微事故快处快赔以及保险咨询、路况咨询、免费急救药品等便民服务充分发挥保险公司快速定损、快速理赔职能损失在1万元以下的简易事故尽可能当日处理完毕理赔到位,另外还为当事人提供“互碰自赔”、 “互碰快赔”等多种形式的一站式保险理赔服务,打通交通事故保险理赔“最后一公里”

提醒广大驾驶员朋友

在高速公路上一旦发生交通事故,如果车辆能够移动,在确保安全的前提下利用交管12123APP事故处理模块,对现场拍照,记录车辆在现场的位置后,将车辆移至路肩或应急车道上,损失轻微事实清楚的可以自行协商处理,如果对事实成因有争议的拨打12122电话报警。

如果车辆不能移动,驾驶人应持续开启双闪灯,夜间同时开启示廓灯和后位灯;在来车方向150米以外设置三角标志牌警告标志;车内人员要迅速转移到右侧路肩或护栏以外的安全地带迅速拨打12122电话报警,切记不要在车道内逗留或协商事故。

如遇高速交警“无人机”出警引导时,可按照无人机语音引导操作。

源:河北高速公安

编辑:崔婷婷  编审:高源

图片

作者:

秦皇岛发布

打开APP阅读全文
特别声明:本文为北京日报新媒体平台“北京号”作者上传并发布,仅代表作者观点,北京日报仅提供信息发布平台。未经许可,不得转载。
APP内打开