婚姻是人生大事,但当夫妻双方感情确已破裂,无法继续共同生活,诉讼离婚也成为很多人的现实选择。起诉离婚需要准备哪些材料?被起诉离婚该如何应诉答辩?海淀法院结合“两状”示范文本,为您详细解答诉讼离婚的相关问题,帮您直达争议焦点,无障碍精准诉讼。
一、提起离婚诉讼,起诉状应该怎么写?
撰写起诉书是开启诉讼程序的第一步。离婚纠纷起诉状示范文本包括当事人信息、诉讼请求、约定管辖和诉前保全、事实与理由等四部分内容,我们需要根据不同部分的特点来进行相应的填写。
(一)当事人信息
填写当事人信息时,应当按照表格所列内容,准确、完整地进行勾选和填写。需要注意的是,双方当事人的身份信息和地址要确保填写准确。
原告方起诉时如有代理人,需要一并提交代理人身份证明。代理人为律师,需提交律师证信息页、所函、律师身份证正反面以及有原告签字的授权委托书;代理人为原告近亲属,需提交代理人身份证正反面、原告与代理人的亲属关系证明以及有原告签字的授权委托书。


(二)诉讼请求
诉讼请求部分对应原告提出的权利主张。离婚诉讼的诉讼请求主要围绕“婚姻关系”“孩子抚养”“财产分割”三大内容展开。“婚姻关系”对应表格中的第1项,即解除婚姻关系的具体请求;“孩子抚养”对应表格中的第4-6项,主要为未成年孩子有谁抚养,抚养费如何支付以及另一方如何行使探望权。“财产分割”对应表格中的第2-3项,主要分割的共同财产与共同债务,其中共同财产包括房屋、车辆、存款以及其他财产,共同债务则包括需要根据实际情况逐一填写。此外,表格中第7-9项是关于离婚经济补偿或赔偿、诉讼费用负担的约定。


(三)诉前保全
法官特别提醒,如果起诉时已经发现对方存在隐匿共同财产、转移共同财产等行为,可以通过现金保证、购买保单等方式,及时向法院申请财产保全。

(四)事实与理由
事实与理由部分仍然以“婚姻关系”“孩子抚养”“财产分配”三大核心要素构成,要素表第1-7项进行了列举。第9项则主要列举了相关的法律规定。
事实与理由部分不必长篇大论,简写事实即可,但需要尽量把涉及的要素写全。
例如:原告与被告于何时相识、何时确立恋爱关系、何时结婚领证,婚后生育子女几个及子女的性别、年龄等基本状况,共同财产有哪些。离婚的原因例如对方家暴、有陋习等,也可简单写感情破裂,同时写明子女由谁抚养、抚养费多少,以及夫妻共同财产怎么分割等。
实践中,如诉讼离婚时,原告与被告双方没有子女,也没有需要分割的财产,在事实与理由部分写明“无子女”“无财产或债务需要分割”等即可。


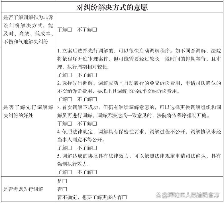
(五)对纠纷解决方式的意愿
对纠纷解决方式的意愿主要对“调解”方式进行了介绍,如先行调解的程序、周期、费用成本等,并对原告的调解意愿进行统计,使原告在立案时充分了解不同纠纷化解方式的特点,帮助原告选择最有利的方式解决纠纷。
温馨提示:起诉状的最后落款部分,原告本人的签名一定要亲笔手写才有效哦!

二、离婚纠纷如何答辩?示范性文本来帮您
离婚纠纷答辩状包含当事人信息、答辩事项、对纠纷解决方式的意愿三部分内容。
(一)当事人信息
当事人信息只需要填写答辩方的信息,填写要求与起诉状一致。答辩时,答辩人可以根据情况选择是否委托代理人,如确定委托代理人的,则应一并提交相关代理手续。答辩状填写的送达地址及电子送达方式要明确,以便及时收到法院通知。

(二)答辩事项
答辩事项是答辩人对原告诉讼请求逐项表达认可或反对的意见。认可原告诉讼请求的,勾选“确认”;反对原告诉讼请求的,勾选“异议”,并在“事由”一栏详细写明原因。比如,“对解除婚姻关系的确认和异议”是必填项,如果同意离婚,则勾选“确认”。不同意离婚,则勾选“异议”,并写明原因。如有需要提交的证据材料,可随答辩状一起提交。

(三)对纠纷解决方式的意愿
本部分与起诉状一致,主要先行调解的程序、周期、费用成本等内容进行介绍,并对答辩人调解意愿进行统计。同样需要提别提示的是:答辩状最后落款部分,答辩人本人务必记得要亲笔手写签名!
