大运河音乐节今天继续嗨唱!北京通州最新天气指南请查收——
2025-10-07 14:50 来源:  北京号
关注

今天(7日)

大运河音乐节

还将迎来新的精彩时刻

具体天气如何?

据通州气象台最新预报——

今天(7日)白天

多云间晴、最高气温22℃

夜间多云转阴

最低气温只有13℃

总体来看

白天天空晴朗多云也不热

适宜观看演出

夜间气温较凉

大家一定要带件外套

及时添衣,谨防感冒~

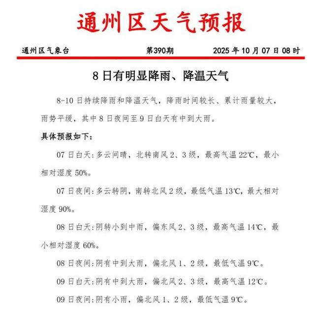
通州具体天气预报:

今天(7日)白天:多云间晴,北转南风2、3级,最高气温22℃。

夜间:多云转阴,南转北风2级,最低气温13℃。

明天(8日)白天:阴转小到中雨,偏东风2、3级,最高气温14℃。

夜间:阴有中到大雨,偏北风1、2级,最低气温9℃。

周四(9日)白天:阴有中到大雨,偏北风2、3级,最高气温12℃。

夜间:阴有小雨,偏北风1、2级,最低气温9℃。

今天的音乐节

具体天气如何?

通州小布带您看

演出期间

通州区气象局

为乐迷们

提供了专属贴心服务

扫码可查询每日气象信息

为了方便您的出行

通州小布也要着重提示大家——

车位有限,活动周边道路易拥堵

为减轻交通压力

确保活动能够更加有序进行

在前往活动地点的路上

倡导大家尽量

选择公共交通出行

此外大家记得带好随身物品~

责任编辑 高浦瀚


作者:

北京通州官方发布

打开APP阅读全文
特别声明:本文为北京日报新媒体平台“北京号”作者上传并发布,仅代表作者观点,北京日报仅提供信息发布平台。未经许可,不得转载。
APP内打开