国家发改委:2026年小麦进口关税配额总量为963.6万吨
国家发改委

2025-10-09 14:30 语音播报

时事

国家发改委发布2026年粮食进口关税配额申请和安排细则

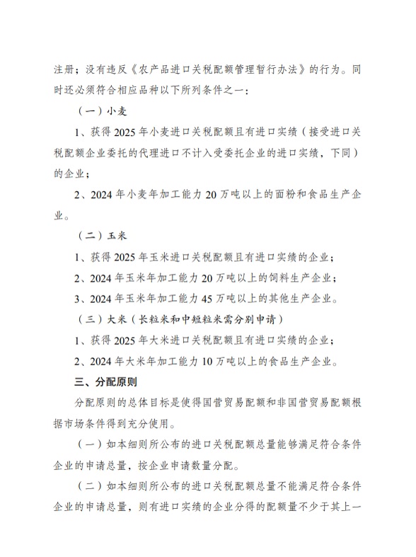
国家发改委发布2026年粮食进口关税配额申请和安排细则。其中,2026年粮食进口关税配额总量为:小麦(包括其粉、粒,以下简称小麦)963.6万吨,其中90%为国营贸易配额;玉米(包括其粉、粒,以下简称玉米)720万吨,其中60%为国营贸易配额;大米(包括其粉、粒,以下简称大米)532万吨,其中长粒米266万吨、中短粒米266万吨,50%为国营贸易配额。


编辑:周林

打开APP阅读全文
APP内打开