2025-10-09 15:22
2026年硕士研究生招生章程
中央财经大学是教育部直属,教育部、财政部和北京市共建的大学,是国家“双一流”建设、“211工程”建设和首批“985优势学科创新平台”项目建设高校。长期以来,学校秉持“忠诚、团结、求实、创新”的校训,传承“求真求是,追求卓越”的办学理念,形成了鲜明的办学特色,为国家经济建设和社会发展培养了19万余名各级各类高素质人才,被誉为“中国财经管理专家的摇篮”。
经过70多年的发展,学校形成了以经济学、管理学和法学学科为主体,文学、理学、工学、教育学、艺术学等多学科协调发展的学科体系。学校现拥有应用经济学国家“双一流”建设学科;拥有应用经济学一级学科和会计学二级学科国家重点学科;拥有应用经济学、理论经济学、工商管理学、管理科学与工程、统计学、法学、马克思主义理论7个博士学位授权一级学科,16个硕士学位授权一级学科,会计专业博士学位授权类别和工商管理、公共管理、会计和法律等21个硕士专业学位授权类别,为全国保险、资产评估专业学位教育指导委员会秘书处单位。
学校拥有一支高水平、高素质的师资队伍,其中有42人次入选国家级重大人才项目,“新世纪百千万人才工程国家级人选”5人、享受国务院政府特殊津贴专家38人、教育部社会科学委员会委员、教育部“新世纪优秀人才”等各类杰出人才。此外,学校拥有国家级教学团队3个,3个团队入选“全国高校黄大年式教师团队”。中央财经大学是首批入围“国家建设高水平大学公派研究生项目”试点院校。现有国家建设高水平大学公派研究生项目、北京高等学校国内外联合研究生培养基地项目和学校研究生国外访学研究资助计划等公派留学项目。
学校根据国内外高等教育发展趋势和我国社会经济发展需要,结合自身发展优势,经过科学论证,明确了学校的发展战略目标:将中央财经大学建设成为特色鲜明的世界一流大学。
详细学校介绍参见学校官网:www.cufe.edu.cn,欢迎广大考生报考中央财经大学!
一
招生类别、规模和专业
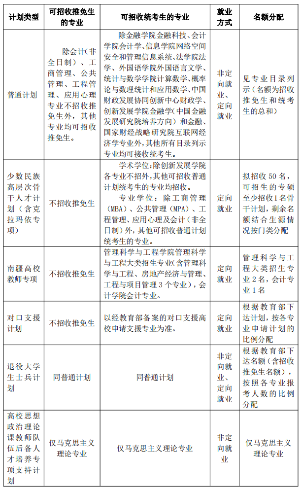
2026年硕士研究生招生类别按计划类型分为普通计划和专项计划,其中专项计划为少数民族高层次骨干人才计划(以下简称骨干计划)、退役大学生士兵计划、对口支援计划和高校思想政治理论课教师队伍后备人才培养专项支持计划(以下简称思政课教师计划)等。
按照培养类型分为学术学位硕士研究生(以下简称学硕)和专业学位硕士研究生(以下简称专硕)。
按初试方式分为推荐免试(以下简称推免)和全国统一考试(以下简称统考)。
按学习方式分为全日制和非全日制。普通计划和退役大学生士兵计划仅商学院工商管理、政府管理学院公共管理、会计可招收全日制和非全日制,财政税务学院公共管理、金融学院工商管理、工程管理和应用心理只招收非全日制,其他专业均只招收全日制;其他专项计划均只招收全日制。
按就业方式分为非定向就业和定向就业。普通计划和退役大学生士兵计划可为非定向就业和定向就业,思政课教师计划为非定向就业,骨干计划为定向就业。非全日制硕士研究生仅招收在职定向就业人员。
2026年拟招收普通计划全日制硕士研究生共1668名、普通计划非全日制硕士研究生950名。各专业普通计划招生名额详见硕士招生专业目录,最终招生计划将结合生源情况、指标下达情况和学校学科发展需求适当调整。各专业招收推免生人数以最终录取推免生人数为准,统考剩余计划以后续公布数为参考,请考生及时关注。
2026年我校拟招收四类专项计划硕士研究生,骨干计划拟招收硕士研究生53名(含克拉玛依专项、南疆高校教师专项),退役大学生士兵计划、对口支援计划和思政课教师计划招生名额待教育部后期下达,后期如上级下达新专项计划招生要求,以最新通知为准。
南疆高校教师专项,招生对象不限民族、不限生源地,其中在职考生须为在南疆地区高校工作的在职人员,被录取考生毕业后定向到南疆地区高校就业,须与招生单位、工作单位(仅限在职考生)、新疆维吾尔自治区教育厅或新疆生产建设兵团教育局通过信息平台在线签订三方(或四方)定向就业协议。
克拉玛依专项,面向生源地在新疆(含新疆生产建设兵团)或报名时在疆工作、学习的少数民族考生和汉族考生,招收的少数民族和汉族考生比例不限,具体信息详见中国石油大学(北京)克拉玛依校区联合研究生院官网。
2026年硕士研究生招生类别汇总表

所有招生类别的招生规模仅供报名时参考。
二
报考条件
考生应仔细阅读中央财经大学的报考条件,确认完全符合后再进行网上报名。凡不符合报考条件导致不能考试或录取的,后果由考生本人承担。
01
基本条件
1.中华人民共和国公民。
2.拥护中国共产党的领导,遵纪守法,品德良好。
3.身体健康状况符合国家和招生单位规定的体检要求。
4.考生学业水平须符合下列条件之一:
(1)国家承认学历的应届本科毕业生(含普通高校、成人高校、普通高校举办的成人高等学历教育等应届本科毕业生)及自学考试和网络教育届时可毕业本科生。
录取当年入学前须取得国家承认的国(境)内高校本科毕业证书或教育部留学服务中心出具的《国(境)外学历学位认证书》。
(2)具有国家承认的本科毕业学历的人员。
(3)本科毕业同等学力人员:获得国家承认的高职(专科)毕业学历后满2年及以上人员(毕业后到录取当年入学前,下同)或国家承认学历的本科结业生。本科毕业同等学力人员报考专业须与所学专业相同或相近,参加复试时须提交两篇在公开出版的刊物上发表的与所报专业相关的学术论文。
(4)已获硕士、博士研究生学历或学位的人员。在读研究生报考须在报名资格确认时提交所在培养单位同意报考的书面证明。
02
报考部分专业硕士研究生的特别要求
1.报考法律(法学)专业,除符合(一)中的各项要求以外,还须之前在高校所学专业为法学专业或已获得法学第二学士学位。
报考法律(非法学)专业,除符合(一)中的各项要求以外,还须之前在高校所学专业为非法学专业。
2.报考工商管理、公共管理和工程管理专业,须符合下列条件:
(1)符合(一)中第1、2、3各项的要求。
(2)获国家承认的大学本科毕业学历后,有3年及以上(从毕业后到录取当年入学前,下同)工作经验;或获得国家承认的高职(专科)毕业学历或大学本科结业后,有5年及以上工作经验;或获国家承认的硕士、博士研究生学历或学位后,有2年及以上工作经验的人员。
03
报考专项计划硕士研究生的条件
报考专项计划的考生,须满足(一)、(二)中各项报考条件的要求。
报考少数民族骨干计划的考生须通过中国研究生招生信息网的骨干计划资格申请平台(“中国研究生招生信息网”首页-“少数民族高层次骨干人才研究生招生计划资格申请平台”,网址:https://mz.chsi.com.cn/mzjh/stu/)提交申请信息,经生源地省级教育行政部门在线审核通过后方可报名。2026年骨干计划资格审核平台开放时间为2025年10月9日9:00至10月24日 22:00。
其他未提及之处,均以教育部发布的骨干计划、对口支援计划、退役大学生士兵计划和思政课教师计划招生文件为准。
04
考生学历学位认证要求
在港澳台地区或境外已获得学历学位证书的考生须在录取当年研究生入学前通过教育部留学服务中心的认证,获得学历学位认证书。
三
报名
推免考生报名包括学校信息采集和中国研究生招生信息网(以下简称研招网)报名两个环节,统考考生报名包括研招网报名和报名资格确认两个环节。
各考生报名前须认真了解国家和学校的招生政策,并严格按照相关要求报名。因不符合报考条件及相关政策要求,造成后续不能网上确认、考试(含初试和复试)或录取的,后果由考生本人承担。
考生应当按要求准确填写个人网上报名信息并提供真实材料。凡不按要求报名、网报信息误填、错填或填报虚假信息而造成不能考试或录取的,后果由考生本人承担;对报考弄虚作假者,招生单位将按照《国家教育考试违规处理办法》、《2026年全国硕士研究生招生工作管理规定》等相关规章制度进行处理。
01
推免报名
学校报名在9月,具体安排详见我校研究生院网站通知。研招网报名为9月22日至10月20日,具体开始和结束时间详见通知。
02
统考报名
1.研招网报名
(1)报名与校验
预报名阶段为2025年10月10日—10月13日,每天9:00-22:00。正式报名阶段为10月16日—10月27日,每天9:00-22:00。两阶段报名均有效。网上报名且完成缴费方可进行报名资格确认。确认方式为网上确认。逾期不再补报,也不得修改报名信息。
报名期间将对考生学历(学籍)信息进行网上校验,考生可上网查看学历(学籍)校验结果。未能通过学历(学籍)网上校验的考生须在报名资格确认结束前提交相关证明材料。在港澳台地区或境外就读学位考生,如校验不通过,已毕业考生提交教育部留学服务中心的学历学位认证书,应届生提交在学证明材料和预计2026年7月可毕业证明材料。
(2)报考点选择
考生所选“报考点”即为报名资格确认和考试地点。应届本科毕业生原则上应选择就读学校所在地省级教育招生考试机构指定的报考点,其中成人高校应届本科毕业生也可选择教学点所在地省级教育招生考试机构指定的报考点;其他考生应选择工作所在地或户籍所在地省级教育招生考试机构指定的报考点(相关具体要求由所在地省级教育招生考试机构因地制宜、合理确定)。
中央财经大学报考点(以下简称北京考点)是设在北京市报考中央财经大学的唯一报考点。
北京考点仅接收以下四类考生作为报名资格确认和考试地点:
①报考中央财经大学的北京高校应届本科毕业生(含普通高校、成人高校、普通高校举办的成人高等学历教育等应届本科毕业生);
②报考中央财经大学的满足户口或工作所在地在京的往届考生,具体要求是:考生须具有在京户籍或者报名当年(1月至9月)在京连续缴纳6个月(含)以上社会保险中的基本养老保险或基本医疗保险(不含补缴)。
③报考中央财经大学的北京高校第二学士学位在读生(网上确认时须持所在高校同意报考证明及有效学生证明)。
④报考京外高校的中央财经大学应届本科毕业生。
如北京市主管部门后期对选择中央财经大学报考点的考生要求有调整,以最新政策为准。
如考生错选北京考点,或上述四类考生未按照要求提供相关证明,北京考点一律不准予报名资格确认,由此导致考生报名不成功的,责任由考生自负。
2、网上确认
网上确认时间由考生所选报考点的省级教育招生考试机构根据国家招生工作安排和本地区报考组织情况自行确定和公布,具体确认工作由相关报考点组织实施。
考生须及时关注相关省级招生考试机构和报考点的公告,在规定时间内完成网上确认,根据核验工作要求提交有关补充材料并按报考点规定配合采集本人图像等相关电子信息。未按照要求完成的,报名无效。
四
考试
全国硕士研究生招生考试分初试和复试。推免生免除初试。
01
初试
初试考试时间为2025年12月20日-21日,初试方式均为笔试。其中,12月20日上午8:30—11:30,思想政治理论或管理类综合能力;12月20日下午14:00—17:00,外国语;12月21日上午8:30—11:30,业务课(一)或专业基础综合;12月21日下午14:00—17:00,业务课(二)。考试时间以北京时间为准。
初试各专业考试科目详见硕士招生专业目录。考生可在考前十天左右(具体时间以研招网通知为准)登录研招网自行下载打印《准考证》。准考证使用A4幅面白纸打印,正、反两面在使用期间不得涂改或书写。考生凭《准考证》及有效居民身份证参加初试和复试。
02
复试
推免复试在2025年9月进行。统考复试约在2026年3月-4月进行,包括笔试、面试等,实行差额复试。如受特殊情况影响,学校可取消或调整复试的笔试考核方式。
以本科毕业同等学力人员身份报考的统考考生,复试时还要进行两门与报考专业相关的本科主干课程加试,加试不及格者不予录取。工商管理、公共管理、工程管理和会计复试时加试思想政治理论考试。
复试录取工作安排和实施办法将于复试前另行通知,上述内容均以届时公布的复试录取办法为准。
学校于复试前再次对考生进行资格审查,考生需按要求提交有关资格审查材料(含初试《准考证》),资格审查不合格或弄虚作假者不予复试或不予录取。不论录取与否,考生提交资格审查材料一律由学校存档备查,不予退还。
五
体检
考生须在录取后进行健康状态申报,入学后参加学校统一组织的体检,体检标准参照教育部、卫生部、中国残疾人联合会修订的《普通高等学校招生体检工作指导意见》。
六
录取
学校按照国家下达的招生规模,根据考生招生考试成绩(含初试和复试),并结合思想政治素质以及身体健康状况等确定拟录取名单。骨干计划、退役大学生士兵计划、对口支援计划和思政课教师计划录取按照当年国家招生政策执行,具体详见复试前公布的复试录取办法。
大类招生:学校选定多个专业,设置一致的初试科目和复试科目。初试后,学校对各专业统一划定复试分数线。所有复试考生按总成绩由高到低排序,在各专业招生规模的总和范围内统一录取,并结合个人专业志愿排序确定录取专业(复试环节会在大类招生范围内重新填写个人专业志愿)。该类学生新生学业奖学金参评亦按所在录取专业排名。
金融学院所有学术学位专业、商学院所有学术学位专业、经济学院所有学术学位专业、信息学院所有专业学位专业、管理科学与工程学院所有管理科学与工程类学术学位专业、政府管理学院所有学术学位专业、社会与心理学院社会学类学术学位专业、统计与数学学院的所有经济类学术学位统计学专业(经济统计、金融统计与风险管理和应用统计三个学术学位专业)均实行院内大类招生,创新发展学院所有由中国经济与管理研究院承担培养任务的专业方向和由中国公共财政与政策研究院承担培养任务的专业均分别实行培养任务单位内大类招生。
发放录取通知书前,学院对所有拟录取考生进行政审。
所有考生复试(包括思想政治素质和品德考核)不及格者不予录取,体检不合格者不予录取。被拟录取的新生如保留入学资格,需在复试后至录取公示结束前由本人向学校研招办提出申请并经审核后方可办理。
所有录取考生须按录取通知书规定时间办理入学报到手续,报到时须携带本人录取通知书和本科毕业证书原件。无故逾期两周不报到者,取消入学资格。所有网上确认时未能提供本科毕业证书的考生(含应届本科毕业生、预计2026年毕业的港澳台地区或境外在读生等)录取当年入学时未取得国家承认的本科毕业证书或教育部留学服务中心出具的《国(境)外学历学位认证书》者,取消录取资格或入学资格。
七
人事档案调转与协议签订
选择非定向就业的拟录取考生至迟于入学报到时将人事档案调入中央财经大学,未按要求调入者,取消入学资格。人事档案在学习期间不得调出我校。报考普通计划定向就业的拟录取考生不得调入人事档案。专项计划拟录取考生(含骨干计划、对口支援计划、思政课教师计划等)的人事档案按照当年国家招生政策执行。
选择定向就业的拟录取考生须于正式录取前在我校规定时间内签订定向就业协议,未按要求签署者,取消录取资格或入学资格。
八
修业年限与学习方式
01
学术学位硕士研究生
财政税务学院、金融学院、经济学院、社会与心理学院、统计与数学学院、中国财政发展协同创新中心、创新发展学院各学术学位专业和保险学院精算学专业基本修业年限为三年。
其他学术学位专业基本修业年限均为两年。
学术学位硕士研究生学习方式全部为全日制。
02
专业学位硕士研究生
金融、应用统计、税务、国际商务、保险、资产评估、审计、数字经济、计算机技术、人工智能、法律(法学)、新闻与传播、美术与书法、社会工作、翻译、国际中文教育、体育各专业基本修业年限均为两年,法律(非法学)专业基本修业年限为三年,上述专业学习方式均为全日制。工程管理和应用心理基本修业年限为两年,学习方式为非全日制;会计、工商管理专业基本修业年限为两年,学习方式分为全日制或非全日制;公共管理专业全日制学习方式基本修业年限为两年,非全日制学习方式基本修业年限为三年。
九
学费和奖助体系
01
学费
所有纳入国家计划的研究生都要缴纳学费。
学术学位硕士研究生学费为8000元/年。
专业学位硕士研究生学费执行以下标准:

数字经济、政府管理学院公共管理(非全日制)专业学费最终以北京市审批结果为准。
根据学校相关管理规定,超过基本修业年限的延期毕业研究生须按照学校规定缴纳学费,不参加奖学金评定。
02
奖助体系
学校建立丰富完善的奖助体系以支持研究生完成学业,激发研究生奋发进取。具体奖助政策可查询研究生院网站“规章制度”栏内的相关内容(http://gs.cufe.edu.cn/gzzd/jzgz.htm)。
学校奖助学金如遇国家政策调整,以最新的学校奖助学金政策为准。
十
信息公开与其他事项
01
信息公开与发布
学校有关报名、资格审查、初试、复试及录取的相关事项均在研究生院网站上公布,学校不再向考生寄发书面通知。
02
专业类型
招生目录中专业代码第三位为5的专业为专业学位,其余均为学术学位。
03
统计学授予学位类别
统计学一级学科下自主设置四个二级学科专业,其中数理统计(0714Z2)专业授予理学硕士学位,经济统计(0714Z1)、金融统计与风险管理(0714Z3)和应用统计(0714Z4)三个专业授予经济学硕士学位。
04
在职考生报考要求
考生报名时不需出具所在工作单位同意报考的证明材料,考生应在报考前自行与所在工作单位协商报考相关事宜。如考生因报考研究生而与所在单位产生纠纷一律由考生自行处理,如因此导致招生单位无法按国家规定在录取前对考生进行政审、签订合同和调转档案等情况,造成考生不能复试或无法被录取以及无法入学报到的后果,责任自负。
05
培养地点及住宿
根据中央财经大学校区功能定位和新校区建设进展情况,2026年录取的硕士研究生将安排到学院南路、沙河校区学习和住宿。工商管理、公共管理、会计、工程管理和应用心理以非全日制方式学习的硕士研究生不予安排住宿。
具体安排将在发放录取通知书前在研究生院网站通知,请考生报名时有所准备。硕士研究生延期毕业期间学校原则上不安排住宿。
06
硕博连读
2026年录取的硕士可申请硕博连读研究生,具体选拔于报到入学后组织。
07
专业调整
录取当年保留入学资格的新生(含优干和支教)在入学报到时,如出现入学时就读专业学制或专业名称与录取当年不一致,以到培养单位报到时新调整的学制和专业名称为准。
08
毕业就业
达到学校毕业及学位授予要求,方可毕业,具体详见《中央财经大学研究生教学管理规定》、《中央财经大学研究生申请学位有关科研成果要求的规定》等。
定向就业的硕士研究生按照定向合同就业,非定向就业的硕士研究生按学校推荐、本人与用人单位双向选择的办法就业。
09
学习方式标注
按照教育部最新要求,从2017年录取的硕士研究生起,硕士毕业证书上将注明学习方式。
10
监督
学校不举办任何形式的考前辅导班。严禁学校任何部门和人员举办或参与举办考研辅导等相关活动。严禁在校生举办或参与助考作弊、虚假宣传等涉考违规违法活动。学校各级招生工作人员如有直系亲属或者利害关系人报考本年硕士研究生,应主动报备并进行回避。
11
其他
本章程中如有内容与上级部门最新政策相冲突,我校将按照上级部门最新政策执行。
十一
相关网站与联系方式
研招网
http://yz.chsi.com.cn 或 http://yz.chsi.cn
中央财经大学 http://www.cufe.edu.cn
中央财经大学研究生院 http://gs.cufe.edu.cn
微信公众号:中央财经大学研究生招生办公室(务必关注)。
“克拉玛依专项”招生信息可咨询中国石油大学(北京)克拉玛依校区李老师,联系电话:0990-6633038。
学校有关研究生招生报考、成绩发布、复试方案、政审调档及录取等信息随时在研究生院网站“招生工作”中发布,不予另行通知。
招生学院(研究院、中心)咨询电话:
