国家医保局公务员报考最新动态及常见问题解答
国家医保局

2025-10-17 12:15 语音播报

城事

截至2025年10月17日11:00,国家医疗保障局医疗保障事业管理中心综合管理岗已报名1564人。针对报考过程中考生咨询的常见问题,现统一作以下解答。

一、医疗保障事业管理中心是事业单位,为什么本次招录途径为国家公务员考试?

答:医疗保障事业管理中心是参照公务员法管理的事业单位,在考试录用、职务任免、职级晋升、工资福利、纪律要求等方面参照公务员法进行管理。

二、本次招录是否要求考生为应届毕业生?

答:未作要求。应届毕业生和社会在职人员均可报考,其中,非应届人员应为在职状态。

三、本次招录的学历要求有哪些?

答:仅限本科或硕士研究生。

四、本次招录的专业要求有哪些?

答:硕士研究生符合报考要求的专业:医学门类(10)、工商管理(1202)、公共管理(1204)、药学(0780)、计算机科学与技术(0812、0775)、软件工程(0835)、电子信息(0854)、统计学(0252、0270、0714);

本科符合报考要求的专业:医学门类(10)、工商管理(1202)、公共管理(1204)、计算机类(0809)。

例如,考生最高学历、学位为硕士研究生,主修专业为药学(1007),专业代码10开头,属于医学门类(10),符合报考专业要求。

五、本次招录要求政治面貌为中共党员,中共预备党员可以报考吗?

答:可以报考。

六、本次招录要求父母、配偶等直系亲属不得在药品和医用耗材生产流通企业中任职、兼职,考生本人如在相关企业任职、兼职是否可以报考?

答:可以报考。

七、本次招录是否解决落户,落户地点是哪里?

答:非京籍可以解决落户,集体户落户地点为北京市西城区。

八、本次招录对考生信息填报有哪些要求?

答:考生填报的学习经历、工作经历需完整、连续,不能出现时间断档,如该时间段为待业,需注明“待业”。考生的家庭信息需填写完整,父母已退休的,需注明原工作单位及职务,是个体工商户的,需注明所在行业。

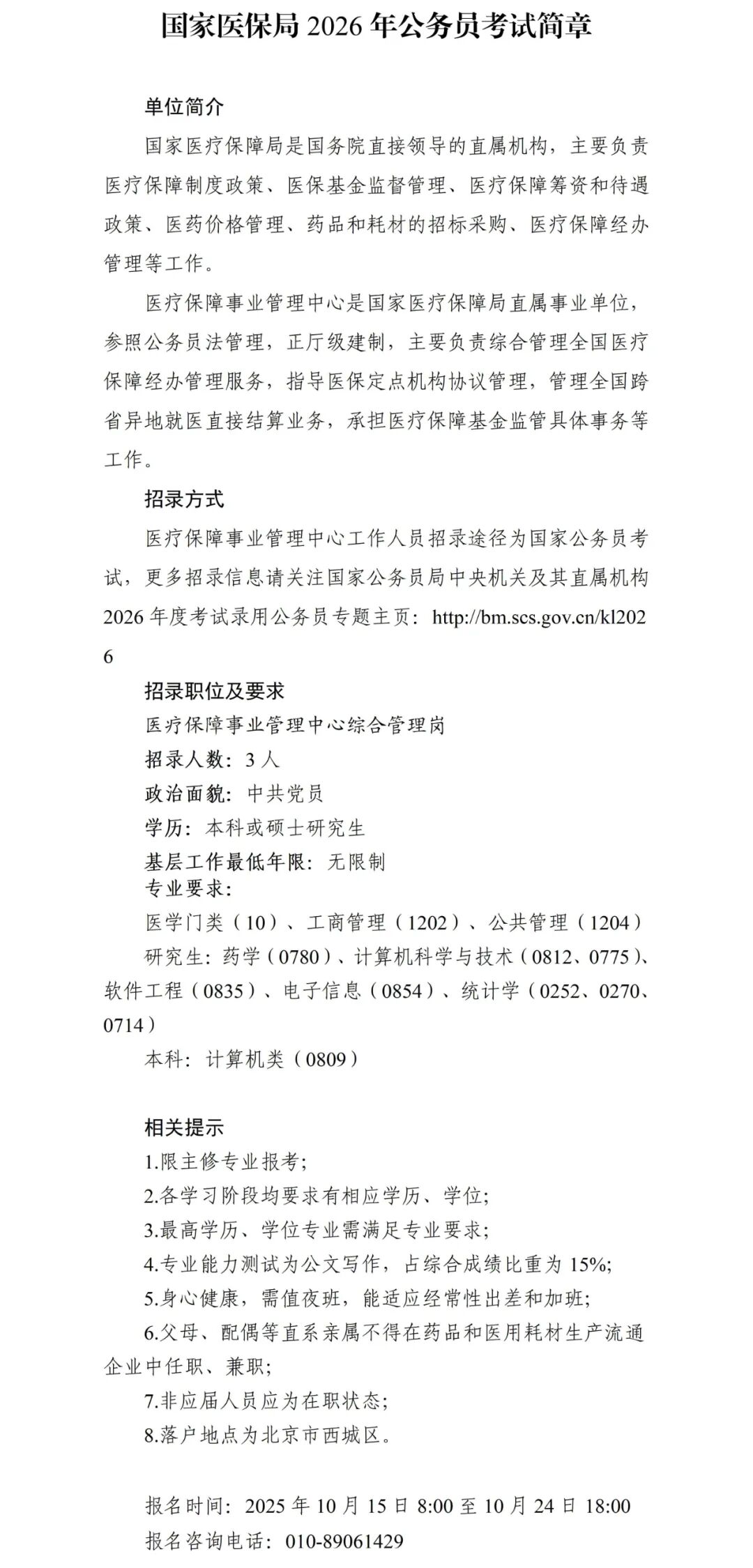
附件:国家医保局2026年公务员考试简章


编辑:王可心

打开APP阅读全文
APP内打开