近日,北京教育考试院发布《北京市2026年普通高等学校招生体育专业考试考生须知》,明确表示,凡符合在京高考报名条件、拟报考体育专业(指体育教育、社会体育指导与管理、休闲体育、体能训练、体育旅游、冰雪运动)的统考考生均须参加北京市体育专业考试,考生须在高考报名时选报“参加体育专业考试”。
具体内容一起来看↓↓↓
一、报考条件
符合北京市2026年普通高等学校招生报名条件,热爱体育事业,有一定的体育运动基础。考生年龄不超过22周岁(2004年9月1日以后出生),未婚。身高等具体招生录取要求以高校公布的招生章程为准。
教练员、体育教师、优秀运动员(指市级以上优秀运动队的队员)可放宽到28周岁(1998年9月1日以后出生),婚否不限。
二、考试
(一)文化考试
报考体育专业的统考考生须参加全国统一招生考试及北京市普通高中学业水平等级性考试。
(二)体育专业考试
1.考试时间
2026年4月(具体时间另行通知)
2.专业考试项目
包括身体素质及专项技术两大项。
🔵身体素质考试项目包括4项:100米跑、绕杆跑、立定跳远和原地推铅球(男6kg,女4kg )。
🔵专项技术考试分41个项目,考生可按本人专长从中任选一项进行考试。
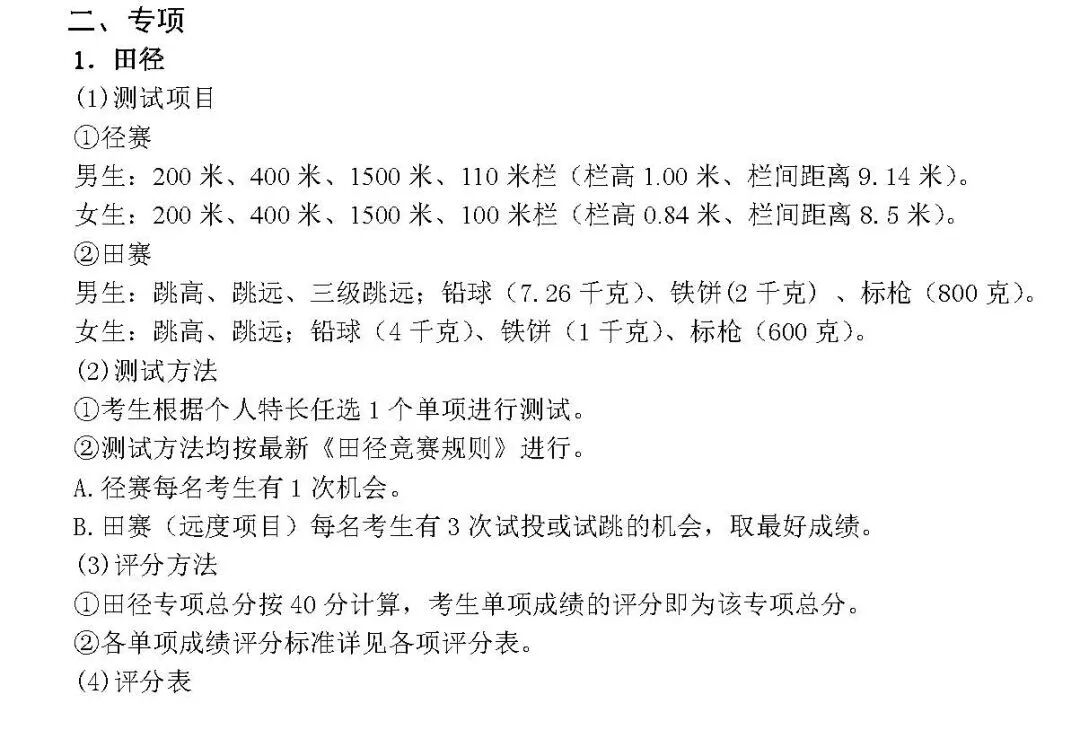
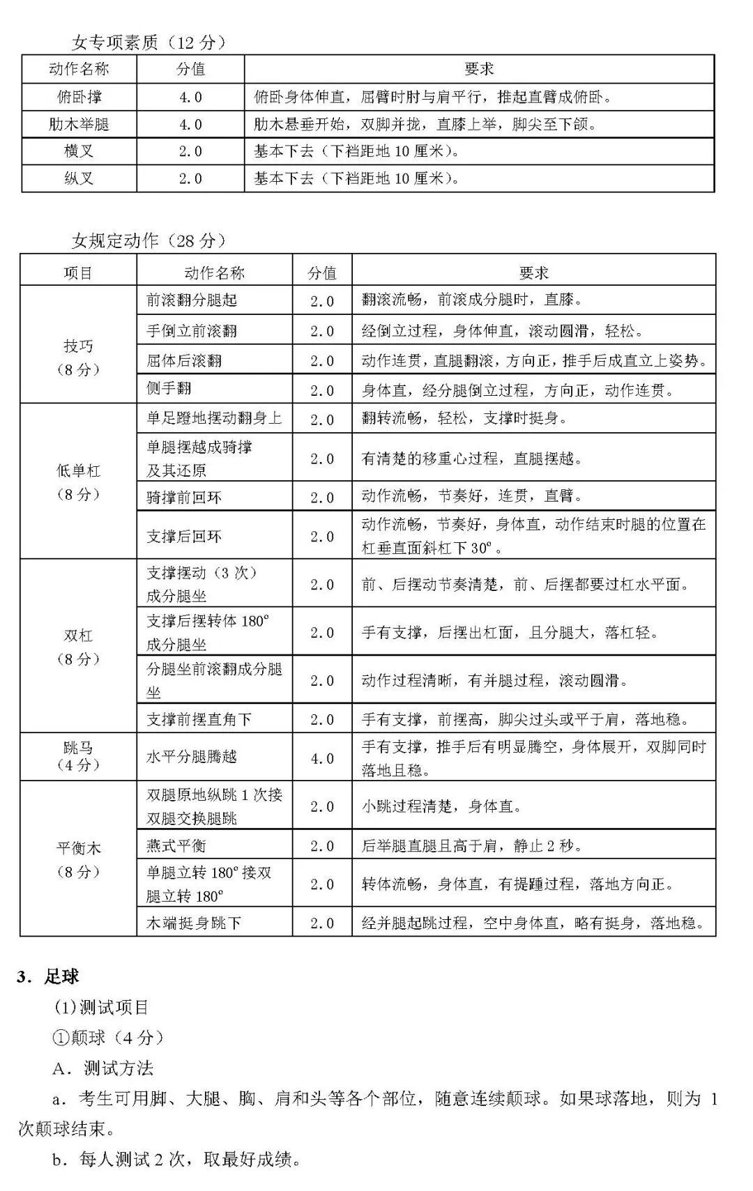
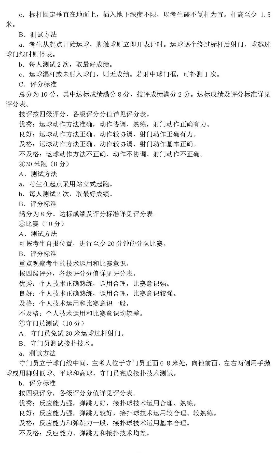
专项技术项目有男子200米、女子200米、男子400米、女子400米、男子1500米、女子1500米、男子110米栏、女子100米栏、男子跳高、女子跳高、男子跳远、女子跳远、男子三级跳远、男子铅球、女子铅球、男子铁饼、女子铁饼、男子标枪、女子标枪、男子篮球、女子篮球、男子排球、女子排球、男子足球、男子体操、女子体操、女子艺术体操、男子健美操、女子健美操、男子武术、女子武术、男子乒乓球、女子乒乓球、男子100米自由泳、女子100米自由泳、男子100米蛙泳、女子100米蛙泳、男子100米仰泳、女子100米仰泳、男子100米蝶泳、女子100米蝶泳。
3.面试
凡报考体育专业的考生均须面试。
🔵面试内容:仪表(五官、体形)、协调性、柔韧性;
🔵面试时间:体育专业考试当天。
4.计分办法
专业考试成绩的评定,按照国家体育总局和北京市有关规定执行。身体素质成绩占60%,专项技术成绩占40%,总成绩四舍五入取整。
5.成绩发布
体育专业考试成绩一般于考试结束两周左右发布(具体时间另行通知)。届时考生可登录北京教育考试院网站(www.bjeea.cn)查询本人的体育专业考试成绩。
6.违规处理
如不遵守考场规则,不服从考试工作人员管理,有违规行为的,严格按照《中华人民共和国教育法》《国家教育考试违规处理办法》(教育部令第33号)和《普通高等学校招生违规行为处理暂行办法》(教育部令第36号)确定的程序和规定严肃处理,依法依规追究当事人及相关人员责任;
涉嫌犯罪的,应严格按照《中华人民共和国刑法》《最高人民法院、最高人民检察院关于办理组织考试作弊等刑事案件适用法律若干问题的解释》等法律规定,及时移送司法机关追究法律责任。
育专业考试标准
(2026年)














































